界面新闻记者 | 牛其昌
留给*ST中程(维权)(青岛中程,曾用名“恒顺电气”、“恒顺众昇”,300208.SZ)的时间不多了。
尽管*ST中程已就触及退市向深交所提出听证申请,但在业内看来,公司连年财报“非标”,加之被证监会坐实连续六年财务造假,其退市的命运几成定局,申请听证不过是“例行程序”。
令投资者唏嘘的是,*ST中程头顶青岛国资“光环”,在被豁免了8.5亿元的高额债务及利息后净资产得以转正,但在退市新规实施后的首个年报季,仍然难以摆脱退市命运。*ST中程现有股东两万余户。
据界面新闻不完全统计,自2015年开始“接盘”以来,青岛国资累计对青岛中程投入超过42亿元。由于公司业绩连年巨亏濒临退市,海外矿权启动近十年未有实质进展等,市场上关于上市公司造成国有资产流失的质疑声四起。
针对大股东下一步还有哪些“保壳”动作,界面新闻致电*ST中程证券部,相关负责人回应称,控股股东(青岛城投城金控股集团有限公司)前期确实对上市公司无条件免债8.5亿元,其他情况并不了解。公司是否最终被终止上市,还要以后续披露为准。

连续六年财务造假被坐实
*ST中程此番触及退市,主要在于公司2024年度财务会计报告被出具了保留意见,以及内部控制被出具了否定意见的审计报告。
值得一提的是,*ST中程已经连续三年被审计机构出具“非标”审计报告,公司过去六年净利润累计亏损高达24.31亿元。
由于会计师的意见直接绑定公司的退市命运,*ST中程董事会、监事会、审计委员会对上述非标审计意见并不认可,直言和信会计师事务所办事不力、推卸责任。
根据*ST中程5月7日披露,由于触及退市,公司已在规定期限内向深交所提交听证申请。
对于听证进展以及结果何时公布,上述*ST中程证券部相关负责人对界面新闻表示,听证由深交所安排公司参加,公司不掌握具体安排和时间。“投资者既不能参加也不能旁听,披露听证时间没有意义。公司下一步是否终止上市,会直接根据听证结果进行公告。”
界面新闻注意到,A股市场中有部分公司在收到终止上市事先告知书后通过申诉或听证程序尝试避免退市,但成功案例屈指可数,且多数案例最终仍因问题严重性未能扭转最终退市的结局。
长期关注A股市场的私募基金经理展林对界面新闻表示,通过申诉成功避免退市的案例一般是依赖实质性财务补救或因程序性瑕疵。
“结合*ST中程来看,针对触及非标退市,还需关注听证中关于菲律宾项目的验收和子公司控制权恢复的情况。而重大违法类退市,如财务造假等,申诉成功率极低。”展林表示。
值得一提的是,就在退市新规实施后的首个年报季,*ST中程还因连续六年财务造假,且未按规定披露重大诉讼事项遭到监管重罚。
也就是说,即便*ST中程此番就非标意见触及退市的申诉成功,也很有可能因连续六年财务造假面临重大违法强制退市。
具体来看,证监会下发的《行政处罚事先告知书》显示,*ST中程2017年至2022年年度报告存在虚假记载。
经查,上述事项导致青岛中程年报营收、净利大幅虚增。
以2017年为例,当年虚增营业收入高达14.03亿元,占当期披露营业收入的92.18%,虚增利润总额5.53亿元,占当期披露利润总额的136.17%。

不仅如此,2023年5月3日,青岛中程印度尼西亚子公司PT.Transon Bumindo Resources(下称“TBR”)收到印度尼西亚西雅加达地方法院关于PT.PAM MINERAL公司起诉TBR的传唤函及原告起诉状,涉案金额折合人民币6.27亿元,占青岛中程2022年末经审计净资产的57.47%。直到同年11月6日,青岛中程才对外披露了上述诉讼。
综上,证监会决定对*ST中程责令改正,给予警告并处以750万元罚款;对在违法活动中起主要作用的时任董事JIA XIAOYU(印度尼西亚国籍,上市公司原实控人贾全臣之子)给予警告,处以650万元罚款,并拟对其采取10年证券市场禁入措施。
尽管正式的行政处罚决定尚未出炉,但对于*ST中程来说,这无疑是悬在头顶且迟早要落下的一把利剑。
“这个先看第一步申诉吧,毕竟(财务造假)是后续的,上市规则规定的原则是‘先触及先适用’。”上述*ST中程证券部相关负责人对界面新闻表示。
从二级市场来看,截至4月30日停牌前,*ST中程报0.86元/股,总市值仅剩6.45亿元。截至今年一季度末,仍有2.06万户股东,人均持股金额6.41万元。
上海沪紫律师事务所刘鹏律师表示,*ST中程退市并不影响投资者索赔,凡是符合于2018年4月25日至2025年1月17日(含当日)期间买入,并在2025年1月18日之后卖出或仍持有而亏损的投资者,可通过法律途径索赔。
布局海外催生七倍“妖股”
梳理青岛中程的历史不难发现,公司身份经历了“国企——民企——国企”的变迁。
公开资料显示,青岛中程前身是由中国电力技术进出口公司、山东省电力局物资处、青岛市电业局和青岛变压器集团公司于1998年合资组建的国有企业——恒顺电气有限公司。
截至今年一季度末,公司第一大股东为青岛市国资委下属大型国有企业——青岛城市建设投资(集团)有限责任公司的子公司青岛城投城金控股集团有限公司(下称“青岛城投”),持股比例为30.85%,实控人为青岛市国资委。
值得关注的是,一直做着国家电网生意的恒顺电气于2010年完成股份制改革。时任恒顺电气总经理贾全臣通过青岛清源整合股权结构,最终在公司IPO前完成私有化控股。
2011年,恒顺电气登陆深交所创业板上市,募资总额约4.03亿元,超募约1.97亿元。
界面新闻注意到,彼时通过实控青岛清源环保实业有限公司,贾全臣家族持有上市公司的比例超过33%。2015年,贾全臣、贾晓钰(上述青岛中程被罚时任董事JIA XIAOYU)父子还以60亿元身家登上胡润青岛富豪榜的第二位。

然而上市仅仅一年多时间,贾全臣家族便把目光投向了海外,在印尼布局镍矿、煤矿及海外工业园区项目,这也为公司走向退市埋下了伏笔。
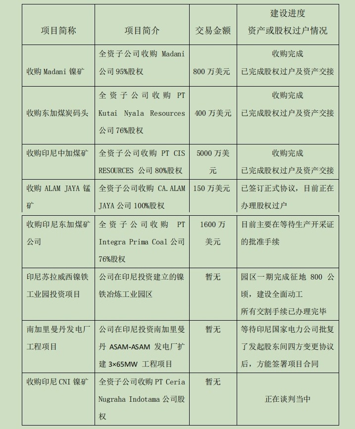
据界面新闻不完全统计,截至2014年末,包括印尼ASAM电厂项目、东加煤矿及码头项目、印尼中加煤矿项目(CIS煤矿,交易价格5000万美元)、印尼苏拉威西镍铁工业园项目等在内的一系列重大项目纷纷落地,累计投入至少7950万美元。
“2012年是公司发展一个新的起点,公司抓住国家产业政策的扶持机遇、境外投资的国家支持政策及境外收购资产的良好时机,调整产品产业结构,加快海外投资收购步伐。”恒顺电气彼时在年报中如是说道。
恒顺电气设想的商业模式是:通过并购海外当地矿产资源为切入点,在海外投资建立工业园区,从事工业园区基础设施建设,打造五通一平的工业园平台。同时招商企业入园,并提供工商、税务、物流、生活等后勤保障。
在工业园招商入园的建设期,公司可向入园企业以市场公允价格提供冶炼所需成套设备,一方面能拉动国内设备出口,转移国内过剩的产能,另一方面能够提高公司主业收入;在工业园区的运营期,公司可向入园企业提供冶炼所需的矿产原料,降低入园企业运输及采购的成本,同时向入园企业提供水、电、物业等高毛利服务。
随着海外项目不断扩张,恒顺电气主营的输配电及控制设备业务不断萎缩,原本聚焦于国内电力节能设备产业化及余热发电的IPO募投项目,在实际运营中进度滞后、效益不达预期。2012年,IPO超募的1.27亿元资金也被投向印尼苏拉威西镍铁工业园项目一期建设。
受收购印尼镍矿等资源的消息刺激,自2015年2月复牌,恒顺电气股价由13.36元/股一路飙升,2015年5月22日盘中触及110.85元/股(不复权)的历史最高点。
在短短三个月时间里,恒顺电气股价累计涨幅高达七倍之多,成为彼时A股市场的一大妖股。

青岛国资超34亿高位“接盘”
事实证明,押宝海外业务带来的业绩增长只是昙花一现,二级市场的疯狂成了最后的狂欢。
界面新闻注意到,自2016年开始,海外投资周期长、资金压力大、海外政策环境复杂以及管理能力滞后的风险逐渐显现,一系列大手笔的海外投资不仅未给公司带来持续效益,相反前期收购的矿产项目开发遇阻。
随着业绩下滑,公司资金链也开始吃紧,短期借款翻倍式增长。
截至2019年末,公司短期借款高达11.28亿元,而2016年仅为1.03亿元。从资产负债率来看,2016年,恒顺电气的资产负债率为41.93%,随后几年内一路攀升至70%以上,截至2023年已资不抵债。
耐人寻味的是,正是在恒顺电气“跌落神坛”的前夕,也就是公司股价触及历史高点后不久,青岛国资开始出手“接盘”。
2015年8月,青岛城投金融控股有限公司(后改名“青岛城投城金控股集团有限公司”)持股比例达到5%的举牌线,随后连续增持达到15%。具体来看:
在一年时间内,青岛城投通过不断增持,持股比例达到15%,累计耗资约22.08亿元。截至2016年底,青岛城投已经成为恒顺电气单一第一大股东,持股比例17.84%。
作为青岛市国资委全资控股的孙公司,青岛城投表示,“认可并看好上市公司的业务发展模式及未来发展前景,希望通过股权增持,获取上市公司股权增值带来的收益”。

成为单一第一大股东的青岛城投并未罢休,后续又通过多次增持,持股比例达到22.19%。据界面新闻统计,青岛城投后续增持累计耗资约6.90亿元。
2017年10月,贾全臣将其持有股份(占总股本的11%)对应的表决权委托给青岛城投,公司实控人由贾全臣及其一致行动人变更为青岛市国资委。这意味着,原本就是国资出身的恒顺电气,在经过私有化上市之后,重新被国资控股。
与此同时,通过司法划转等方式,青岛城投旗下子公司青岛程远投资管理有限公司(青岛程远)持有上市公司的比例也达到8.66%。
其中,贾全臣持有的5852.68万股股份以2019年7月3日的收盘价7.49元/股进行了司法划转,以直接偿还青岛熹源控股有限公司所欠青岛程远相应金额的债务。
2021年12月7日,贾全臣所持634.48万股无限售流通股,以2021年12月6日的收盘价12.10元/股的价格进行了司法划转,两次司法划转相当于一共抵偿青岛程远约5.15亿元债务。
截至目前,青岛城投和青岛程远合计取得青岛中程30.85%股权,为此投入了约34.13亿元的真金白银。
国有资产流失?
彼时,青岛国资的入局被视为“纾困民企”的典范,旨在通过资本注入激活其海外矿产资源开发潜力。然而,这场看似双赢的收购却暗藏风险。
事实证明,青岛国资的入主,并未改善青岛中程的业绩。自2019年起,青岛中程连续六年业绩亏损,累计净亏损超24亿元,2023年末净资产为-4.63亿元,深陷退市危机。
值得一提的是,青岛国资2017年入主的时间,恰好与证监会认定青岛中程财务造假的开始时间相吻合(2017年至2022年)。
青岛国资高位“接盘”的青岛中程实为烫手山芋。
界面新闻此前曾报道,《海外矿权十年未采屡陷纠纷,年报被出具“非标”意见,青岛中程遭质疑国有资产流失》:青岛中程在印尼共持有包括CIS煤矿在内的6个矿权,初始收购金额合计5.34亿元。除了BMU镍矿2023年刚刚实现开采之外,其他矿权均未进行实质性开采(CIS煤矿采矿权于2017年被当地撤销),甚至没有进行全面详勘。
《*ST中程连续两年财报被“非标”:“风光一体化”项目不风光,海外矿权面临转销》:公司在菲律宾投建的光伏项目执行超过7年却迟迟未能交付并网;风电项目部分已于2021年终止,业主方至今仍欠付1.34亿元结算款。
有投资者在互动易平台质疑,印尼镍矿项目启动近十年未有实质性进展,是否已造成国有资产流失?*ST中程回应“不存在上述情况”。

为了能够“保壳”,青岛国资去年12月不惜紧急豁免*ST中程高达8.5亿元的债务及利息。算上股权收购的34.13亿元,仅花在*ST中程一家上市公司身上的资金就超过42亿元。
放眼整个A股市场,诸如此类国资控股股东豁免上市公司高额债务的案例也极为罕见。有意思的是,类似的案例同样与青岛国资有关。
2023年8月,青岛汇隆华泽投资有限公司(下称“青岛汇隆华泽”)成为ST目药(600671.SH)新的控股股东,青岛市崂山区财政局成为新实控人。
仅仅两个月之后,青岛汇隆华泽便豁免了ST目药9000万元债务及子公司的连带担保责任,此举直接使公司净资产由负转正。截至发稿当日,ST目药已成功“摘帽”。
相比之下,深陷财务造假的*ST中程已然病入膏肓。虽然公司净资产短暂转正,但2024年年报仍因内控失效被出具“非标”意见,最终触发退市机制。
有分析人士认为,青岛国资收购时未充分评估海外项目风险,过度依赖“资源神话”,忽视当地政治与法律环境复杂性。债务豁免等“保壳”手段虽然在短期内可以美化报表,但无法根治经营问题,反而延缓风险出清。
至此,“接盘侠”青岛国资累计投入的超42亿资金几近“打水漂”,市场对于高位接盘决策的质疑也达到顶点。
在退市新规“应退尽退”的基调下,*ST中程距离成为首个因“非标审计+财务造假”双重打击而退市的国资控股上市公司或许不远了。