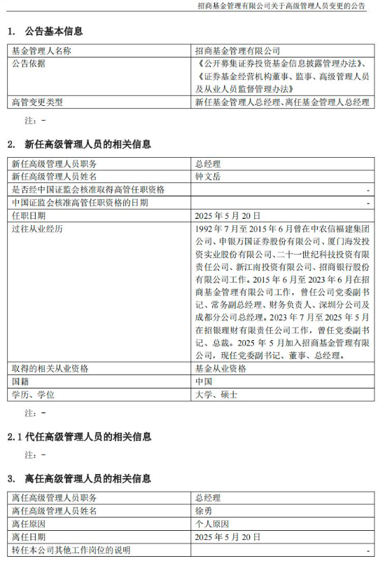
5月19日晚间,招商基金管理有限公司连发公告,宣布公司总经理职务调整。原总经理徐勇因三年任期届满及个人原因离任,由拥有逾30年金融从业经验的“老将”钟文岳接任,自5月20日起正式履职。

资料显示,徐勇自2022年7月担任招商基金总经理,此前长期深耕保险及养老金融领域,曾任职于长江养老、太保安联等机构。在其任期内,招商基金总管理规模从2022年9月末的7924.65亿元增长至2025年一季度末的9151.84亿元,首次突破9000亿元大关。然而,非货币管理规模由5935.93亿元降至5510.69亿元,行业排名从第5位滑落至第9位;权益类产品占比更从29.26%收缩至19.30%,显示出业务结构变化。财务方面,公司2024年净利润16.50亿元,同比下滑5.9%,成为头部公募中降幅最大者。
招商基金在公告中称,公司董事会对于徐勇先生在担任总经理期间为本公司作出的贡献给予高度评价并致以衷心的感谢。
新任总经理钟文岳为招商体系资深干将,其职业生涯始于1992年,先后任职于申银万国证券、招商银行等机构。2015-2023年期间,他曾在招商基金担任党委副书记、常务副总经理等核心职务,分管财务、分支机构并深度参与战略决策。此后调任招银理财总裁,2025年5月重返招商基金。
相关推荐:
文章版权声明:除非注明,否则均为招商基金总经理更迭:徐勇任期届满卸任,“老将”钟文岳回归接棒原创文章,转载或复制请以超链接形式并注明出处。