6月16日晚间,格力电器旗下的新能源造车企业格力钛新能源股份有限公司发表声明称,其全资子公司珠海广通汽车100%股权被法院冻结。
国家企业信用信息公示系统网站显示,格力钛持有广通汽车的18.06亿元股权被冻结,冻结期限自2025年6月4日至2028年6月3日,执行法院为广东省珠海市中级人民法院。
而申请人就是张维功掌控的阳光人寿,事涉9年前一笔10亿元的投资。

01
参股银隆新能源
此次危机的源头还要追溯到2015年,当时格力钛新能源股份有限公司还叫银隆新能源股份有限公司。
那时候新能源领域利好政策不断出台,整个行业也在快速发展,主打钛酸锂的银隆新能源也受到了资本的追捧,银隆新能源被包装成“钛酸锂技术颠覆者”。
2009年12月,河北人魏银仓在珠海成立了银隆新能源,两家出资方分别是“广东银通”(占股51%)和“珠海恒古”(占股49%),实际控制人均是魏银仓。
2010年,银隆新能源花了5750万美元(约4亿人民币),收购了美国奥钛53.3%的股份,成功获取了钛酸锂电池技术。钛酸锂被魏银仓当作银隆的“名片”,大肆宣传,号称6分钟可以充满电,电池寿命长达50年。

2012年至2013年,银隆新能源先后收购珠海广通汽车、石家庄中博汽车等汽车制造企业,拥有整车制造资质,开始进军新能源客车领域。
手里有概念,资本跟着也就来了。
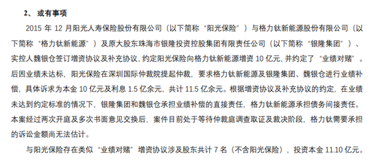
中信、华融国际、东方资产、陕煤等国有资本纷纷投资入股。2015年12月,阳光人寿更是大手笔,出资10亿,获得了14.95%的股份,成为第二大股东。
按照这个入股比例,银隆新能源当时估值大约67亿。
根据格力电器2021年年报披露,阳光人寿在增资同时,还与魏银仓约定了“对赌协议”,在业绩未达标的情况下,银隆集团和魏银仓承担业绩补偿责任。

02
估值坐了一趟过山车
正为格力电器新增长点发愁的董明珠此时也被魏银仓的“执着”和“技术”所打动,而魏银仓看中了董明珠的名气和雄厚资金实力,当时二人一拍即合。

2016年8月,在格力电器董事长董明珠推动下,格力董事会曾通过议案,打算溢价234%,以130亿收购银隆新能源100%股权。
不过,董明珠这一算盘在股东大会上遭遇了中小股东联手抵抗,议案被否决了。
“不甘心”失败的董明珠,随后以个人名义对银隆新能源进行投资,并邀王健林、刘强东等人一起入股。董明珠个人累计出资了26亿元,这番操作让董明珠一跃成为了银隆第二大股东,持股份额达到17.46%。
在董明珠、王健林、刘强东等人光环加持下,银隆新能源估值达到最高峰,约为150亿,比阳光人寿入股时候估值翻了一倍还要多。
阳光人寿的投资经理们或许已经陶醉在春风里。
03
银隆新能源“崩盘”
董明珠“攒局”入股后不久,银隆新能源的情况便开始恶化。
银隆新能源主打的钛酸锂技术由于价格较高、能量密度偏低,在竞争中逐渐被磷酸铁锂、三元锂甩开,银隆新能源陷入了订单下滑、资金链紧张的境地。
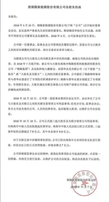
此后,银隆新能源又被发现存在严重的管理问题,董明珠与魏银仓彻底翻脸。
2018年11月,因涉嫌通过关联交易侵占公司财产、损害公司利益,银隆新能源将创始人魏银仓、原总经理孙国华告上了法庭,此次案件的涉案金额超7.8亿元。2019年4月,银隆新能源发布长文,细数大股东魏银仓七罪宗,并确认魏银仓已于2018年12月逃往美国。

2020年银隆新能源实现营业收入43.25亿元,亏损6.88亿元。
2021年8月,格力电器绕开股东大会,通过司法拍卖网络平台,以18.28亿元的价格拍下了银隆新能源30.47%股权。
银隆新能源成为格力电器控股子公司,并在当年11月更名为格力钛新能源股份有限公司。
这场交易更像是格力电器为董明珠的投资接盘。
此时,银隆新能源估值60亿,已经低于当初阳光人寿入股价格。
2021年,银隆新能源亏损超过12亿、2022年亏损19.05亿、2023年亏损1.71亿、2024年上半年亏损19.05亿,负债飙升至247.86亿元,资产负债率逼近100%生死线。
在格力电器2024年年报中,格力钛消失在主营业务分析栏目中,年报中也未再提及锂电池等字眼。
04
投资变成雷
由于未能实现当初约定的业绩目标,阳光人寿在深圳国际仲裁院提起仲裁,要求格力钛新能源及银隆集团、魏银仓进行业绩补偿,具体诉求为本金10亿元及利息1.5亿余元,共计11.5亿余元。
而且与阳光保险存在类似“业绩对赌”增资协议涉及股东共计7名(不含阳光保险),投资本金11.10亿元。
针对此次珠海广通汽车100%股权被法院冻结一事,格力钛新能源称,此次事件源于前实控人魏银仓未经审批,于2015年12月盗用公章,在其与阳光人寿的增资补充协议上盖章违规担保。公司还表示,将尽快启动司法程序,追究相关人员的法律责任。

不过,阳光人寿期间并非没有“逃生”机会。
2023年12月,格力电器以10.15亿元的对价收购了中集集团、万达集团、普润资本等股东持有的格力钛股权。至此,格力电器对公司的持股增至55.01%,表决权增至72.47%。
目前,阳光人寿仍持有格力钛11.6%的股权,持股比例仅次于格力集团的30.47%和董明珠的17.46%。
2024年,格力电器母公司报表对格力钛计提减值损失28.4亿元。
格力电器对格力钛都已经失望了,看来,阳光人寿要想收回这10亿投资,并非易事。

阳光保险集团2007年6月成立,创始人及董事长为原广东保监局局长张维功。集团分为阳光人寿与阳光财险等业务板块,2022年底,阳光保险在港交所上市。
2024年阳光保险集团总保费收入1283.8亿,增长8%,归属于股东净利润54.49亿,增长45.8%。
阳光人寿2024年总保费收入804.5亿,增长7.8%,一年新业务价值51.5亿,增长43.3%。
2024年阳光保险投资资产合计为5485.79亿,净投资收益为191.88亿,总投资收益为198.54亿,总投资收益率为4.3% ,综合投资收益率为6.5%。