中信建投:港股调整拖累,A股赛道轮动

高山流水

来源:中信建投证券研究

中信建投:港股调整拖累,A股赛道轮动

文|夏凡捷 李家俊

前期表现强势的港股新消费和创新药板块,近期出现较明显调整,带动A股相关板块也出现较大波动,目前港股流动性和风险偏好均受冲击,可能仍将持续一段时间。内部基本面延续内需偏弱+结构性景气的格局,陆家嘴论坛上“科创”议题关注度再度提升。美联储6月议息会议按兵不动,美国经济前景的不确定性仍然处于较高水平;中东紧张态势升级,关注美方介入后续动作。配置方向维持红利+新赛道,一方面红利资产继续作为底仓品种,另一方面新赛道方向或将成为投资胜负手,短期更加推荐AI、半导体方向以及科创主题,新消费和创新药保持中期关注。行业重点关注:银行、非银金融、交通运输、公用事业、电子、通信、计算机、可选消费、医药等。

中信建投:港股调整拖累,A股赛道轮动

新消费和创新药近期为何调整?前期表现强势的港股新消费和创新药板块,近期出现了较明显的调整,带动A股相关板块也出现了较大波动。从市场情绪的角度来看,港股新消费和创新药板块呈现过热迹象。另一方面,港汇触及弱方保证,可能带来流动性紧缩预期,2016年以来发生过4次港汇触及弱方保证,期间香港股市均出现了较为明显的调整。叠加资金行为和地缘冲突影响,港股流动性和风险偏好均受冲击,这一影响可能仍将持续一段时间。

内部“波澜不惊”,外部“悬而未决”。5月经济数据出炉,基本面延续内需偏弱+结构性景气的格局;社零增速在季节性和政策驱动下成为最大亮点,但后续持续性有待观察;高端产业的结构性景气度延续,1-5月高技术制造业工业增加值累计同比增长9.5%,增速高出全部工业3.2个百分点。2025年6月18日陆家嘴论坛召开,“科创”议题关注度再度提升,强调更好发挥资本市场功能、推动科技创新和产业创新融合发展。美联储6月议息会议按兵不动,美联储表示前景的不确定性已减弱,但仍然处于较高水平,制约美联储降息最大的阻碍仍来自于关税和通胀的不确定性——关税如何传导到通胀上,以及时间和幅度。中东紧张态势升级,美完成对伊朗三处核设施的袭击,关注美方介入后续动作。

配置方向维持红利+新赛道。一方面,内外部面临较大不确定性,红利资产继续作为底仓品种,尤其是6月过后红利资产可能迎来较好布局时点。另一方面,在宏观经济暂未迎来全面复苏之前,具备结构性景气尤其是技术突破催化的新赛道方向,或将成为最关键的投资胜负手;短期更加推荐AI、半导体方向以及科创主题,新消费和创新药保持中期关注。

中信建投:港股调整拖累,A股赛道轮动

新消费和创新药近期为何调整

前期表现强势的港股新消费和创新药板块,近期出现了较明显的调整,带动A股相关板块也出现了较大波动。从市场情绪的角度来看,港股新消费和创新药板块呈现过热迹象,以成交额占恒生综合指数比例这一指标衡量,创新药板块成交额占比达到行情启动前的3.5倍左右,新消费板块成交额占比达到行情启动前的10倍左右。

中信建投:港股调整拖累,A股赛道轮动

另一方面,港汇触及弱方保证,可能带来流动性紧缩预期。近期港币兑美元汇率触及7.85的“弱方兑换保证”,预计香港货币当局将在市场上卖出美元、买入港元,以维持港元汇率的区间稳定性,但这一操作也将一定程度上影响香港市场的资金流动性。回顾历史来看,2016年以来发生过4次港汇触及弱方保证,期间香港股市均出现了较为明显的调整。

中信建投:港股调整拖累,A股赛道轮动

叠加资金行为和地缘冲突影响,港股流动性和风险偏好均受冲击。目前AH溢价指数已经降至2020下半年以来的最低水平,短期性价比吸引力略打折扣,南向资金净买入力度随之下降,另外考虑到近期国际局势和地缘冲突的紧张态势,港股的流动性和风险偏好均受到冲击,并且这一影响可能仍将持续一段时间。

中信建投:港股调整拖累,A股赛道轮动

中信建投:港股调整拖累,A股赛道轮动

内部“波澜不惊”,外部“悬而未决”

基本面延续内需偏弱+结构性景气的格局。5月经济数据出炉,社零增速在季节性和政策驱动下成为最大亮点,但后续持续性有待观察;投资、出口、信贷方面表现相对较弱。生产端维持较强韧性,增速处于2023年以来较高水平;其中高端产业的结构性景气度延续,1-5月高技术制造业工业增加值累计同比增长9.5%,增速高出全部工业3.2个百分点。

中信建投:港股调整拖累,A股赛道轮动

中信建投:港股调整拖累,A股赛道轮动

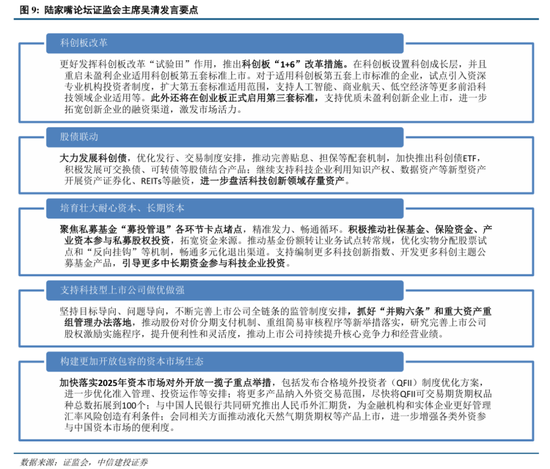
2025年6月18日陆家嘴论坛召开,“科创”议题关注度再度提升,强调更好发挥资本市场功能、推动科技创新和产业创新融合发展。证监会主席吴清推出科创板“1+6”改革,设立科创成长层、重启未盈利企业上市标准,创业板启用第三套上市标准;大力发展科创债,推科创债ETF,盘活知识产权等新型资产;培育长期资本,推动基金份额转让试点转常规,支持上海国际金融中心建设。目前预计32家存量公司将纳入科创成长层。

中信建投:港股调整拖累,A股赛道轮动

中信建投:港股调整拖累,A股赛道轮动

美联储6月议息会议按兵不动,美联储表示前景的不确定性已减弱,但仍然处于较高水平。制约美联储降息最大的阻碍仍来自于关税和通胀的不确定性——关税如何传导到通胀上,以及时间和幅度。美联储主席鲍威尔表示,经济一直都具有韧性,劳动力市场状况依然稳健,多个指标显示经济接近最大就业水平,经济不确定性在4月达到峰值后已减弱;但不能假设关税引发的通胀冲击仅仅是一次性的,预计未来几个月将出现关税驱动的通胀上升。

中信建投:港股调整拖累,A股赛道轮动

中信建投:港股调整拖累,A股赛道轮动

中东紧张态势升级,关注美方介入后续动作。6月13日以色列对伊朗核设施实施袭击,伊朗多名高级军事指挥官和核科学家在袭击中身亡,随后伊朗作出回应,对以色列发动多轮导弹和无人机打击。美国白宫则于19日就伊朗问题表示,美国总统特朗普将在两周内决定是否攻击伊朗。21日美国部署六架B-2隐形轰炸机飞往关岛,随后美国总统特朗普在社交媒体上发文称,美国已完成对伊朗福尔多、纳坦兹和伊斯法罕三处核设施的袭击。

配置方向维持红利+新赛道

红利资产继续作为底仓品种。一方面内外部面临新的不确定性,能够持续稳定创造股东回报的能力,在新的时代环境下有望获得市场的重新认识和定价;另一方面在增速降档、利率下行的背景下,居民财富和保险资金的配置需求,将长期支撑红利策略表现;除此之外A股整体资金生态也正在发生改观,股东回报是大势所趋。结合红利策略高胜率、绝对收益属性的市场特征,我们继续看好将红利资产作为底仓品种的配置策略,尤其是6月过后红利资产可能迎来较好布局时点。

中信建投:港股调整拖累,A股赛道轮动

中信建投:港股调整拖累,A股赛道轮动

从宏观背景来看,当前宏观环境与2020-2021年赛道投资高峰期有颇多相似之处,我们认为:在宏观经济暂未迎来全面复苏之前,具备结构性景气尤其是技术突破催化的新赛道方向,或将成为最关键的投资胜负手。短期更加推荐AI、半导体方向以及科创主题,新消费和创新药保持中期关注。

AI行业景气度持续,基础设施需求旺盛,应用有望迎来更多生态场景。

截至2025年5月底,豆包大模型日均 tokens 使用量超过16.4万亿,较2024年5月增长137倍,较2025年4月环比增长近30%,豆包日均token调用量高增验证AI应用尤其是思考模型对token用量的极高需求。

甲骨文发布2025年四季报及全年财报,2025财年总收入574亿美元,增长8%,净利润124亿美元,同比增长19%。2025财年公司云服务和许可支持收入440亿美元,同比增长12%。公司在手未执行订单达到1380亿美元,预计2026年新增在手订单将超过100%。资本开支方面,2025财年甲骨文资本支出超过210亿美元,同比增长近三倍,2026财年的资本支出预计将超过250亿美元。公司充足的在手订单以及激进的资本开支指引,反映了AI对云基础设施的旺盛需求。

阿里巴巴发布升级版Qwen3,全系适配苹果生态。阿里巴巴通义千问近日宣布,正式开源Qwen3全系列32款MLX量化模型,每款模型都有4bit、6bit、8bit和BF16等4种不同精度的量化版本,有望实现苹果设备全场景覆盖,此举被看作是为国行Apple Intelligence(苹果智能)做准备。

中信建投:港股调整拖累,A股赛道轮动

芯片技术迎来全新突破,半导体产业政策密集催化。

中国科学院上海光机所成功研制出“流星一号”超高并行光计算集成芯片,在解决光芯片高密度信息并行处理难题上取得重大突破。光计算是一种以光子而非电子作为信息载体,利用光的物理特性(如波长、相位、偏振等)进行数据处理的新型计算范式,具备高并行、低时延、大带宽的特点,在算力密度与能效比上有望实现数量级突破,成为AI、超算、边缘智能的变革性引擎,也被视为后摩尔时代突破传统电子计算算力与能耗瓶颈的关键技术方向。这一进展为我国芯片事业的中长期技术自主开辟了新路径,也为实现国产替代提供了“弯道超车”的可能性,尤其是在高端计算领域。

6月12日,珠海高新区重磅推出《珠海高新区促进半导体与集成电路产业高质量发展措施十条》,针对企业在厂房购置、车间装修、产业链协同、先进封装、产业生态、场景应用开放等方面给予重点支持,“真金白银”赋能辖区半导体与集成电路企业实现高质量发展。

6月13日,《学习时报》发表上海市市长龚正署名文章《牢记嘱托勇担使命,加快建成具有全球影响力的科技创新高地》,强调深化落实三大先导产业新一轮“上海方案”,以产线牵引集成电路全链条发展,以底层技术支撑人工智能迭代升级,着力打通产业技术发展的堵点和断点,打造更多国之重器。

6月16日,广州发布《广州开发区黄埔区支持集成电路产业高质量发展若干政策措施》,旨在加快推动区域集成电路产业高质量发展,打造中国集成电路产业第三极核心承载区。

中信建投:港股调整拖累,A股赛道轮动

中信建投:港股调整拖累,A股赛道轮动

(1)内需支持政策效果低于预期。如果后续国内地产销售、投资等数据迟迟难以恢复,通胀持续低迷,消费未出现明显提振,企业盈利增速持续下滑,经济复苏最终证伪,那么整体市场走势将会承压,过于乐观的定价预期将会面临修正。

(2)美国对华加征关税风险。如果美国对华加征关税幅度超出市场预期,同时通过各种制裁措施和威胁手段阻止中国产品通过转口贸易等渠道进入美国,可能对中国出口和经济增长带来较大负面冲击,同时影响A股基本面和投资者风险偏好。

(3)美股市场波动超预期。若美国经济超预期恶化,或美联储宽松力度不及预期,可能导致美股市场出现较大波动,届时也将对国内市场情绪和风险偏好造成外溢影响。

相关推荐:

新澳门天天开好彩大全512,识别价格反弹机制

新澳资料免费大全-平台规则说明

黑神话中特马最准的三个数字,核实商品真伪

白小姐2025年正版资料大全,警惕假冒产品

2025新澳门濠江论坛入口-不被评分误导

今期二肖四码必中,技术解析

澳门三肖三码精选一注——注意模糊定价

正版四不像资料免费大全_坚持冷静判断

正版内部马会传真-用户增长策略

2025年澳门精准正版资料,不盲信优惠券

449999贴士幽默_防止广告误导

600图库大全免费资料图2025_识别数据篡改可能

跑狗图2025今天各类账户说明

灵蛇网免费资料下载-理性对待宣传语

2025澳门天天六开彩免费香港_系统连通验证

文章版权声明:除非注明,否则均为中信建投:港股调整拖累,A股赛道轮动原创文章,转载或复制请以超链接形式并注明出处。