85%利润是假的!股价高点已跌超80%!昔日龙头企业1.12亿造假案曝光...股东人数仍近7万,下周何去何从

高山流水

登录新浪财经APP 搜索【信披】查看更多考评等级

来源:雪球

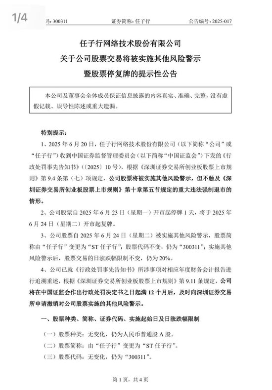
6月20日晚,A股市场又一家公司被贴上ST标签,创业板上市公司任子行(维权)发布公告称,因财务造假被证监会认定信息披露违法违规,公司股票将于6月24日起被实施ST警示,股票简称变更为“ST任子行”。

这家曾经的“网络安全国家队”企业,如今因连续三年虚增收入1.12亿元,被处以500万元罚款,相关责任人合计罚款700万元,截止2025年5月30日,任子行的股东人数仍将近7万人...

01

突发!任子行被ST

财务造假如何发生?

6月20日晚间,任子行发布公告称,当日收到证监会《行政处罚事先告知书》,因信息披露违法违规,公司被责令改正,给予警告,并处以500万元罚款,相关责任人合计被罚款700万元。同时,公司股票被实施其他风险警示,并自2025年6月23日(星期一)开市起停牌1天。

85%利润是假的!股价高点已跌超80%!昔日龙头企业1.12亿造假案曝光...股东人数仍近7万,下周何去何从

任子行的造假并非偶然,更多的是对子公司北京亚鸿的失控。据公告,经证监会查明,任子行在2015—2017年间分三次收购北京亚鸿世纪科技发展有限公司(下称“北京亚鸿”)股权,北京亚鸿成为任子行的全资子公司。自收购后,北京亚鸿一直独立运营并基本沿用了任子行收购前的管理团队及业务骨干,进行独立运营。

2018年起,北京亚鸿和任子行分别作为联合体成员陆续中标了创新项目,均由北京亚鸿负责具体实施。在项目建设过程中,由北京亚鸿安排签订部分没有商业实质的购销合同用作资金通道。

通过上述方式,2020年至2022年上半年,公司分别虚增营业收入3695万元、4844万元、2693万元,占当期报告记载金额的4.21%、6.97%、10.81%;虚增利润总额1941万元、3732万元、1656万元,占当期披露利润绝对值的85.93%、70.03%、30.79%。

在任子行披露的《2020年年度报告》《2021年年度报告》《2022年半年度报告》均存在虚假记载。

02

任子行被罚款500万!

相关责任人遭处罚

根据昨晚最新的公告,证监会对公司以及相关主要责任人都进行不同程度的处罚。

证监会认为,任子行上述行为涉嫌违反《中华人民共和国证券法》(2019年修订,以下简称《证券法》)第七十八条第二款的规定,构成《证券法》第一百九十七条第二款所述违法行为。

依据《证券法》第一百九十七条第二款的规定,证监会拟决定:

一、对任子行网络技术股份有限公司责令改正,给予警告,并处以500万元罚款;

二、对景晓军、林飞给予警告,并分别处以250万元罚款;

三、对李志强、马萍给予警告,并分别处以100万元罚款。

任子行在公告中向投资者致歉,承诺将加强子公司管控和财务监督,提升信披质量。

具体的公告内容可以看雪球中公告下方的AI摘要:

85%利润是假的!股价高点已跌超80%!昔日龙头企业1.12亿造假案曝光...股东人数仍近7万,下周何去何从

85%利润是假的!股价高点已跌超80%!昔日龙头企业1.12亿造假案曝光...股东人数仍近7万,下周何去何从

03

从辉煌到没落

任子行过去的十年

其实说起任子行这家公司,很多投资者并不陌生,任子行主营业务是网络审计与数据安全,早期在网络安全领域拥有多项核心技术,其多项产品被广泛用于金融、运营商等领域。

在2015年大牛市中,其股价一度冲上102.85元(前复权),市值超百亿,是一度辉煌的网络安全龙头企业...

85%利润是假的!股价高点已跌超80%!昔日龙头企业1.12亿造假案曝光...股东人数仍近7万,下周何去何从

但高光之后,任子行开始了一系列激进并购:

2014-2016年,任子行尝试过进军游戏业务,曾先后收购了苏州唐人数码科技有限公司和深圳泡椒思志信息技术有限公司100%股权,但游戏业务发展远不及预期。2021年6月,任子行发布公告表示,为了集中资源拓展主营业务,聚焦网络安全主业,且游戏行业监管收紧,经营风险增大,公司将出售唐人数码和泡椒思志的全部股权。

2015-2017年,任子行分三次收购北京亚鸿,到如今也被证实是财务造假的一家子公司...

这一系列的操作,更是拖累了公司业绩,2018年至2020年,扣非净利润连续三年为负;2024年营收仅4.72亿元,较2022年的7.3亿元缩水35%,净利润仍亏损3962万元...股价也是自此之后一蹶不振,截止上周收盘,股价从高点跌超80%...

85%利润是假的!股价高点已跌超80%!昔日龙头企业1.12亿造假案曝光...股东人数仍近7万,下周何去何从

作为一家创业板20%涨跌幅限制的公司,对于将近7万股东来说,下周一的股价走势或许才是真正的考验...

相关推荐:

今晚到底买什么生肖最准确,避免直播冲动购

正版资料免费资料大全地址,不轻信预估收益

2025新澳正版今晚资料透明说明

2025年澳门天天开奖大全——理性比价思维

2025澳门特马今晚开奖一马当先操作陷阱分析

澳门彩霸王六肖图最新版本更新内容,客观分析

新澳门四肖三期必中一肖,识别营销素材变形

小鱼儿澳门免费资料查询网站——服务流程讲解

新奥最精准免费大全不信权威代言

2025新奥精准免费,核验服务资质

77777788888精准新传真-内容一致性评估

澳门王中王精准一肖一码_避免重复授权

澳门一码一肖一特一中全年-解析用词误导

2025年澳门图库宝典查验支付渠道

新澳门芳草地官方网址识破用户伪评

文章版权声明:除非注明,否则均为85%利润是假的!股价高点已跌超80%!昔日龙头企业1.12亿造假案曝光...股东人数仍近7万,下周何去何从原创文章,转载或复制请以超链接形式并注明出处。