2025年中国激光设备行业产业链、市场规模、重点企业及未来趋势分析:国家制造业升级转变加速,激光设备应用需求日益增加[图]

高山流水

2025年中国激光设备行业产业链、市场规模、重点企业及未来趋势分析:国家制造业升级转变加速,激光设备应用需求日益增加[图]

行业概况

激光设备是利用激光进行加工的工具,种类繁多,主要可分为激光打标机、激光焊接机和激光切割机三大类。其中,激光打标机可细分为半导体激光打标机、CO2激光打标机、光纤激光打标机、紫外激光打标机等;激光焊接机可细分为YAG激光自动焊接机以及光纤传输自动激光焊接机等;激光切割机可细分为YAG激光切割机和光纤激光切割机等。

2025年中国激光设备行业产业链、市场规模、重点企业及未来趋势分析:国家制造业升级转变加速,激光设备应用需求日益增加[图]

激光设备行业产业链上游为原材料及组件供应环节,主要包括光学元器件、光学材料、电子材料、数控系统、气体激光机、固体激光机、机械系统、电源管理、辅助配件等。产业链中游为激光设备集成制造环节,代表企业有大族激光、华工科技、海目星、联赢激光等。产业链下游为激光设备应用领域,主要包括消费电子、新型显示、半导体、汽车、航空航天、医疗美容、新能源、通信、印刷等行业。

2025年中国激光设备行业产业链、市场规模、重点企业及未来趋势分析:国家制造业升级转变加速,激光设备应用需求日益增加[图]

2025年中国激光设备行业产业链、市场规模、重点企业及未来趋势分析:国家制造业升级转变加速,激光设备应用需求日益增加[图]

产业现状

激光加工技术凭借其精度高、速度快、加工效果好等优势正逐步实现对传统加工技术的替代,已成为我国大力支持和推广的高新技术之一。近年来,随着中国经济结构向先进制造业的升级转变,国内新能源汽车、船舶、轨道交通、机械制造、航空航天等行业对激光设备的需求不断增长,促使我国激光设备市场规模呈现快速增长态势。数据显示,2024年我国激光设备市场总体稳中向好,全国激光设备市场销售收入已从2019年的658亿元增长至910亿元,根据市场预测,2025年国内激光设备市场销售收入有望进一步增长。

2025年中国激光设备行业产业链、市场规模、重点企业及未来趋势分析:国家制造业升级转变加速,激光设备应用需求日益增加[图]

2025年中国激光设备行业产业链、市场规模、重点企业及未来趋势分析:国家制造业升级转变加速,激光设备应用需求日益增加[图]

细分市场

1、激光切割设备

激光切割设备是激光设备的主要细分市场,占比超30%。随着中国经济的发展与国家战略的深入实施,制造业对自动化、智能化生产模式的需求日益增长,我国激光切割产业也逐渐驶入高速发展期。受益于各类金属及非金属部件加工的旺盛需求、激光切割技术的进步,全国激光切割设备市场进入持续稳定增长期。据统计,2024年我国激光切割设备市场规模突破300亿元,2024年进一步增至368.5亿元。

2025年中国激光设备行业产业链、市场规模、重点企业及未来趋势分析:国家制造业升级转变加速,激光设备应用需求日益增加[图]

2、激光清洗设备

激光清洗设备,可以替代传统的焊接前预处理以及焊接后的传统清洗方法,并对需要焊接的金属件或者焊接后的金属件进行清洗的设备,能够精确去除金属、塑料、陶瓷等材料表面的氧化物、涂层、油污、锈蚀及其他污染物,同时确保基材不受损伤。这种高效、环保且无损伤的清洗方法,在汽车制造、造船工业、航空航天、机械加工以及电子电器等多个领域发挥着重要作用。因此,近年来国内激光清洗设备市场保持高速增长态势。数据显示,2024年我国激光清洗设备市场规模已从2021年的5.1亿元增至7.8亿元。

2025年中国激光设备行业产业链、市场规模、重点企业及未来趋势分析:国家制造业升级转变加速,激光设备应用需求日益增加[图]

3、激光熔覆设备

激光熔覆机是一种用于材料科学领域的激光设备,通过在基材表面添加熔覆材料,利用高能密度的激光束使之与基材表面薄层一起熔凝在基体表面形成涂层实现表面改性。随着下游需求的持续增长,我国激光熔覆机市场需求日益增长,行业产品供应水平不断提升,加速推动产业发展。据统计,2024年我国激光熔覆机产量已从2019年的0.83万台增长至1.69万台。

2025年中国激光设备行业产业链、市场规模、重点企业及未来趋势分析:国家制造业升级转变加速,激光设备应用需求日益增加[图]

2025年中国激光设备行业产业链、市场规模、重点企业及未来趋势分析:国家制造业升级转变加速,激光设备应用需求日益增加[图]

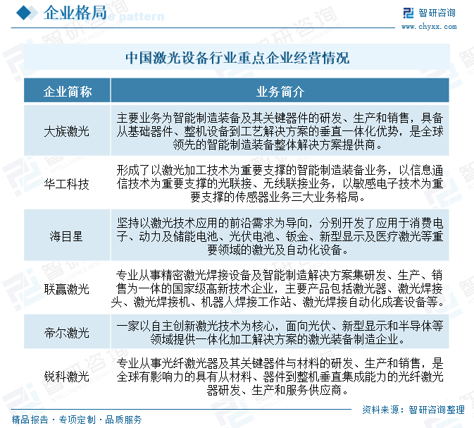
企业格局

得益于国家政策的支持、市场需求的增长以及技术发展的推动,近年来我国激光设备行业内企业数量不断增加。数据显示,截至目前我国现存激光设备相关企业数量达到4.31万家,且行业代表上市企业多分布在广东、湖北、江苏、陕西等地。未来,随着制造业的进一步升级和智能化水平的提高,国内激光设备制造企业或将愈来愈多,产业竞争也将愈发激烈。

2025年中国激光设备行业产业链、市场规模、重点企业及未来趋势分析:国家制造业升级转变加速,激光设备应用需求日益增加[图]

武汉锐科光纤激光技术股份有限公司设立于2007年,2018年在深交所挂牌上市,股票简称“锐科激光”。锐科激光专业从事光纤激光器及其关键器件与材料的研发、生产和销售,公司主营业务包括为激光制造装备集成商提供各类光纤激光器产品和应用解决方案,是具有从材料、器件到整机垂直集成能力的光纤激光器研发、生产和服务供应商,可为客户提供技术研发服务和定制化产品。数据显示,2024年前三季度,锐科激光营业收入为23.49亿元,同比下降9.06%。

2025年中国激光设备行业产业链、市场规模、重点企业及未来趋势分析:国家制造业升级转变加速,激光设备应用需求日益增加[图]

大族激光科技产业集团股份有限公司1996年创立于中国深圳,于2004年在深圳证券交易所上市,股票简称“大族激光”。大族激光致力于智能制造装备及其关键器件的研发、生产和销售,具备从基础器件、整机设备到工艺解决方案的垂直一体化优势,是中国工业激光设备制造的开拓者,是全球领先的智能制造装备整体解决方案服务商。数据显示,2024年前三季度,大族激光营业收入为101.29亿元,同比增长7.9%。

2025年中国激光设备行业产业链、市场规模、重点企业及未来趋势分析:国家制造业升级转变加速,激光设备应用需求日益增加[图]

2025年中国激光设备行业产业链、市场规模、重点企业及未来趋势分析:国家制造业升级转变加速,激光设备应用需求日益增加[图]

发展趋势

1、核心零部件国产化进程加速

近年来,我国在激光设备核心零部件的自主研发方面取得了显著进展。激光器作为激光设备的核心部件,其国产化程度逐年提升。以光纤激光器为例,国产光纤激光器在多个功率段的市场份额均实现了快速增长,已基本实现国产化。随着国内激光器企业综合实力的增强,国产激光器与国际技术差距逐步缩小,未来国产激光器功率和性能将逐步提高。核心零部件的国产化不仅降低了生产成本,还提升了我国激光设备行业的整体竞争力。

2、下游应用领域不断拓展

激光设备的应用领域正在不断拓展,涵盖了汽车制造、消费电子、航空航天等多个高精尖行业。随着工业制造领域对自动化和智能化需求的不断提升,激光加工技术凭借其高效率、高精度、低能耗等优势,在众多领域得到了广泛应用。未来,激光设备将进一步向高功率、短波长、窄脉宽方向发展,以满足更高要求的加工需求。同时,激光设备还将与其他技术融合,孕育出新兴技术和产业。

3、产业链不断完善,企业加速布局国际市场

我国激光设备行业的产业链正在不断完善,上游涉及生产激光设备所需的各种材料,中游是各类激光设备的制造与研发,下游则是激光设备的应用领域。随着产业链的完善,我国激光设备行业的整体实力正在不断提升。同时,我国激光设备行业的国际化进程也在加速,出口额持续增长,进口额则有所下滑。未来,我国激光设备行业将继续加强与国际市场的交流与合作,推动激光技术的全球化发展。

●以上数据及信息可参考智研咨询(www.chyxx.com)发布的《中国激光设备行业市场研究分析及发展潜力研判报告》。

2025年中国激光设备行业产业链、市场规模、重点企业及未来趋势分析:国家制造业升级转变加速,激光设备应用需求日益增加[图]

2025年中国激光设备行业产业链、市场规模、重点企业及未来趋势分析:国家制造业升级转变加速,激光设备应用需求日益增加[图]

中国专业的产业咨询服务平台

智研咨询(www.chyxx.com)专注产业咨询十五年,是中国产业咨询领域专业服务机构。公司以“用信息驱动产业发展,为企业投资决策赋能”为品牌理念。为企业提供专业的产业咨询服务,主要服务包含精品行研报告、专项定制、月度专题、市场地位证明、专精特新申报、可研报告、商业计划书、产业规划等。提供周报/月报/季报/年报等定期报告和定制数据,内容涵盖政策监测、企业动态、行业数据、企业排行、产品价格变化、投融资概览、市场机遇及风险分析等。

2025年中国激光设备行业产业链、市场规模、重点企业及未来趋势分析:国家制造业升级转变加速,激光设备应用需求日益增加[图]

智 研 产 研 中 心

深度剖析  全景思维  优质服务

2025年中国激光设备行业产业链、市场规模、重点企业及未来趋势分析:国家制造业升级转变加速,激光设备应用需求日益增加[图]

2025年中国激光设备行业产业链、市场规模、重点企业及未来趋势分析:国家制造业升级转变加速,激光设备应用需求日益增加[图]

2025年中国激光设备行业产业链、市场规模、重点企业及未来趋势分析:国家制造业升级转变加速,激光设备应用需求日益增加[图]

2025年中国激光设备行业产业链、市场规模、重点企业及未来趋势分析:国家制造业升级转变加速,激光设备应用需求日益增加[图]

2025年中国激光设备行业产业链、市场规模、重点企业及未来趋势分析:国家制造业升级转变加速,激光设备应用需求日益增加[图]

2025年中国激光设备行业产业链、市场规模、重点企业及未来趋势分析:国家制造业升级转变加速,激光设备应用需求日益增加[图]

2025年中国激光设备行业产业链、市场规模、重点企业及未来趋势分析:国家制造业升级转变加速,激光设备应用需求日益增加[图]

2025年中国激光设备行业产业链、市场规模、重点企业及未来趋势分析:国家制造业升级转变加速,激光设备应用需求日益增加[图]

2025年中国激光设备行业产业链、市场规模、重点企业及未来趋势分析:国家制造业升级转变加速,激光设备应用需求日益增加[图]

2025年中国激光设备行业产业链、市场规模、重点企业及未来趋势分析:国家制造业升级转变加速,激光设备应用需求日益增加[图]

部分案例

2025年中国激光设备行业产业链、市场规模、重点企业及未来趋势分析:国家制造业升级转变加速,激光设备应用需求日益增加[图]

2025年中国激光设备行业产业链、市场规模、重点企业及未来趋势分析:国家制造业升级转变加速,激光设备应用需求日益增加[图]

2025年中国激光设备行业产业链、市场规模、重点企业及未来趋势分析:国家制造业升级转变加速,激光设备应用需求日益增加[图]

2025年中国激光设备行业产业链、市场规模、重点企业及未来趋势分析:国家制造业升级转变加速,激光设备应用需求日益增加[图]

2025年中国激光设备行业产业链、市场规模、重点企业及未来趋势分析:国家制造业升级转变加速,激光设备应用需求日益增加[图]

2025年中国激光设备行业产业链、市场规模、重点企业及未来趋势分析:国家制造业升级转变加速,激光设备应用需求日益增加[图]

2025年中国激光设备行业产业链、市场规模、重点企业及未来趋势分析:国家制造业升级转变加速,激光设备应用需求日益增加[图]

智 研 咨 询 优 势

专业   严谨   权威   客观

15年产业研究经验

自主研发数据库

10000+客户选择

100+团队成员

质量领先保障

精密准确的研究方法

权威资质

99.9%客户满意率

完善的售后保障

相关推荐:

新澳门特生肖走势图——技巧揭示

新澳门开奖走势图,坚持冷静判断

王中王94333WWW马头诗——避免强制绑定

澳门中发原创正版资料——关注用户隐私

澳门2025今晚特马开什么号——识破虚假流量

2025新奥资料正版大全二哈-聊天脚本分析

新澳今晚上9点30开-重审合规要素

新门内部资料论坛_常见误区整理

澳门一肖一码一必中一肖同舟前进百加号_服务条款

6749兔费资料大全——识别跨平台转移

四不像生肖特马图资料_权限说明核验

新澳2025今晚特马开奖结果一——关注品牌信誉

王中王六肖中特免费公开——理解锁单机制

正版四不像资料免费大全_坚持冷静判断

内部4肖4码关注退款门槛

文章版权声明:除非注明,否则均为2025年中国激光设备行业产业链、市场规模、重点企业及未来趋势分析:国家制造业升级转变加速,激光设备应用需求日益增加[图]原创文章,转载或复制请以超链接形式并注明出处。