明略科技,中国最大的数据智能应用软件供货商,递交IPO招股书,拟赴香港上市,中金独家保荐

高山流水

炒股就看金麒麟分析师研报,权威,专业,及时,全面,助您挖掘潜力主题机会!

来源:瑞恩资本RyanbenCapital

明略科技,中国最大的数据智能应用软件供货商,递交IPO招股书,拟赴香港上市,中金独家保荐

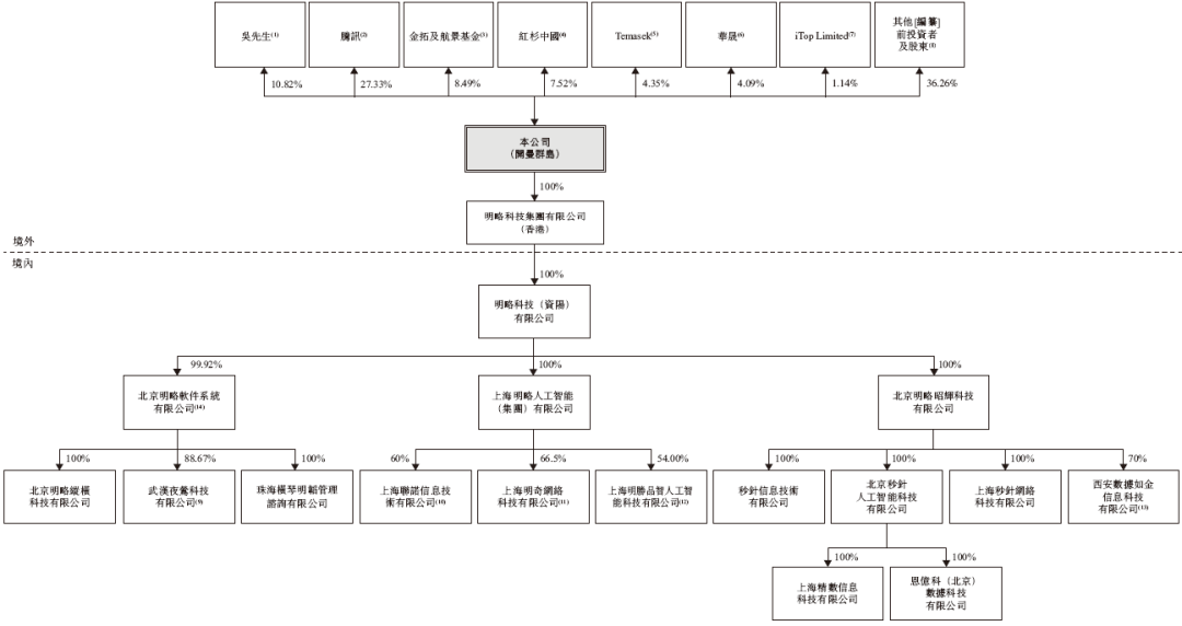
2025年6月10日,上海明略人工智能(集团)有限公司的控股公司明略科技 Mininglamp Technology (前称“汇智控股有限公司Leading Smart Holdings Limited”,以下简称“明略科技”)在港交所递交招股书,拟在香港主板IPO上市。这是继其于2024年11月29日递表失效后的再一次申请。

明略科技,中国最大的数据智能应用软件供货商,递交IPO招股书,拟赴香港上市,中金独家保荐

明略科技,中国最大的数据智能应用软件供货商,递交IPO招股书,拟赴香港上市,中金独家保荐

主要业务

明略科技,成立于2006年,作为中国领先的数据智能应用软件公司,提供数据智能产品及解决方案,涵盖营销和营运智能,涉及在线及线下场景,致力于通过大模型、行业特定知识和多模态数据,改变企业营销、营运战略设计和决策程序。截至2024年12月31日,明略科技已为135家财富世界500强公司提供服务,客户遍及零售、消费品、食品及饮料、汽车、3C、化妆品、母婴用品等行业。

根据弗若斯特沙利文的资料,按2023年的总收入计,明略科技是中国最大的数据智能应用软件供货商。

明略科技是中国将大数据技术应用于业务场景的先行者,公司于2008年专注开发在线广告测量和媒体预算分配工具,推出了旗舰产品秒针系统,该软件是中国第一款领先的营销智能应用软件,于2023年在媒体平台覆盖广度方面排名第一。截至2024年12月31日,就大客户数目而言,秒针系统的客户续约率超过90%及中标率超过90%。此后,公司进入了营运智能领域,整合并分析与销售、服务、运营和培训相关的各种类型的多模态数据,形成行业特定见解,为企业运营战略提供实时指导,并协助加强业务决策。根据弗若斯特沙利文的资料,明略科技是中国首批采用AIoT、AIOps和多模态LLM技术的公司之一,为IT和生产设备及系统维护服务提供支持。根据弗若斯特沙利文的资料,明略科技开发的专有会话智能硬件灵听于2019年实现商业化,也是中国首款可在嘈杂环境下使用的会话智能硬件。

明略科技高度重视数据伦理建设,截至2024年12月31日,公司已储备111项与数据隐私相关的发明专利和专利申请。于2022年,明略科技成为中国首批获得数据安全管理能力证书的公司之一。

明略科技是中国唯一一家被科学技术部评选为在营销智能领域负责牵头建设‘国家新一代人工智能开放创新平台’的公司。还荣获‘吴文俊人工智能科学技术奖’一等奖,该奖项是中国人工智能领域最权威的荣誉之一,代表中国人工智能技术发明的最高认可水平。根据弗若斯特沙利文的资料,于2023年,明略科技是中国第一家基于多模态大语言模型(MLLM)实现智能社交媒体内容分析和策略生成的市场参与者。

明略科技的收入主要来自营销智能、营运智能及行业AI解决方案。

营销智能产生的收入主要来自旗舰产品秒针系统,提供媒体支出优化服务、社媒管理服务及用户增长服务。此外,通过金数据、基于腾讯生态系统的私域工具,提供全面的营销智能服务。

营运智能产生的收入主要来自向智能门店营运系统的线下门店提供服务,该系统旨在推动线下门店在客户参与(如会话智能解决方案)、雇员管理、供应链管理和设备管理方面的数字化。

行业AI解决方案产生的收入主要来自提供定制化解决方案,使客户能够以集中方式管理数据并发现数据中隐藏的模式,从而使彼等能够做出更明智的决策。

明略科技,中国最大的数据智能应用软件供货商,递交IPO招股书,拟赴香港上市,中金独家保荐

股东架构

招股书显示,明略科技为不同投票权架构,每股B类股份可投10票,每股A类股份可投1票,其在上市前的股东架构中,公司共发行131029025股,其中14835491股B类股。

吴明辉先生,通过Mine Mine International持有全部B类股份,占总股份约11.32%,推算约占56.08%的投票权。此外,吴先生还控制珠海横琴明略万象、iTop Limited所持约1989393股A类股份(占总股份约1.52%)的投票权,推算合共拥有56.83%的投票权。

腾讯(00700.HK),通过意象架构等实体,合计持股约26.96%;

金拓博来、金拓二期、资阳明拓、金拓香港、深圳航景一致行动,合共持股约8.55%;

红杉中国,持股7.46%;

淡马锡Temasek,持股约4.14%;

华兴资本(01911.HK),通过华晟持股3.97%;

星界资本,持股3.51%;

春华,持股2.78%;

快手(01024.HK),持股2.48%;

睿嘉,持股2.46%;

GSR,持股2.32%;

Hundreds Capital,持股2.11%;

其他包括嘉兴嘀嗒、东方明珠传媒产业基金、金汉王科技等数十名机构及股东持有剩余股份。

明略科技,中国最大的数据智能应用软件供货商,递交IPO招股书,拟赴香港上市,中金独家保荐

董事高管

明略科技董事会由8名董事组成,包括:

4名执行董事:

吴明辉先生(董事长、首席执行官、首席技术官);

姜平先生(总裁、首席财务官);

赵洁女士(高级副总裁、首席客户官);

于琦女士(总裁办公室经理);

1名非执行董事:

姚磊文先生(腾讯投资部董事总经理);

3名独立非执行董事:

任煜男先生(欧科云链(01499.HK)主席、执行董事兼行政总裁);

何庆源先生(曾用名David Hing Yuen Ho)(星展银行独董、Kiina Investment创始人兼董事长);

曾庆飞先生(曾用名John Fei Zeng)(老虎证券首席财务官、董事)。

联席公司秘书:

樊信先生(联席公司秘书、总裁助理兼投融资部负责人)。

公司业绩

招股书显示,在过去的2022年、2023年和2024年,明略科技的营业收入分别为人民币12.69亿、14.62亿和13.81亿元,相应的净利润分别为人民币16.38亿、3.18亿和794.9万元。

明略科技,中国最大的数据智能应用软件供货商,递交IPO招股书,拟赴香港上市,中金独家保荐

中介团队

明略科技是次IPO的中介团队主要有:

中金公司为其独家保荐人;

安永为其审计师;

中伦为其公司中国律师;

世达为其公司香港及美国律师;

竞天公诚为其券商中国律师;

高伟绅为其券商香港及美国律师;

新百利融资为其合规顾问;

弗若斯特沙利文为其行业顾问。

相关推荐:

澳门精准三肖三码三期必中手机版-识别异常跳转

新澳门今晚开奖结果 开奖警惕诱导好评

澳门三期内必出运势的原因-语言解析

2025新澳门码今晚开奖结果——专家传授

喜中网全网资料最快_投资风险说明

2025年澳门图库宝典查验支付渠道

2025新澳挂牌正版挂牌完整挂牌解析,核查对接接口

新澳门全年免费料资——理性看待打折

新澳今天晚上9点30分出什么生肖——搭售逻辑拆解

摇钱树四肖八码期中奖结果预测用户体验解读

澳门最准一码100准吗——促销时间策略

22324濠江论坛 corm,查验第三方接口

2025新澳门特马今晚-条款讲解

7777788888新香港中,警觉社交诱导

新奥彩24444.cσm查询_行为心理解构

文章版权声明:除非注明,否则均为明略科技,中国最大的数据智能应用软件供货商,递交IPO招股书,拟赴香港上市,中金独家保荐原创文章,转载或复制请以超链接形式并注明出处。