登录新浪财经APP 搜索【信披】查看更多考评等级
明日停牌。
远大智能(维权)(002689)公告称,2025年11月28日,公司及相关人员收到中国证券监督管理委员会辽宁监管局(简称“辽宁证监局”)出具的《行政处罚事先告知书》([2025]6号)。根据有关规定,深圳证券交易所将对公司股票实施其他风险警示。公司股票自2025年12月1日(星期一)开市起停牌一天,并于2025年12月2日(星期二)开市起复牌。公司股票简称由“远大智能”变更为“ST远智”;股票代码不变,仍为“002689”;股票交易日涨跌幅限制5%。
截至11月28日收盘,远大智能股价报4.56元/股,总市值为47.57亿元。


收《行政处罚事先告知书》
11月28日,远大智能及相关当事人收到辽宁证监局出具的《行政处罚事先告知书》。
经查明,远大智能涉嫌存在两项违法事实。
一、涉嫌利用伪造的《验收证明》提前确认电梯销售收入,导致《2019年年度报告》《2020年年度报告》《2021年年度报告》《2022年半年度报告》存在虚假记载;
二、涉嫌利用未实际履行的租赁协议确认租赁业务收入,导致《2021年年度报告》存在虚假记载。
上述两项违法行为导致远大智能《2019年年度报告》《2020年年度报告》 《2021年年度报告》分别虚增营业收入1.23亿元、0.66亿元、1.47亿元,分别占当期报告记载营业收入的15.22%、7.24%、15.21%;分别虚增利润总额3258.21万元、2175.44万元、3892.71万元,分别占当期报告记载利润总额绝对值的31.48%、300.55%、286.69%;《2022年半年度报告》虚减营业收入1611.26万元,占当期报告记载营业收入的4.85%,虚减利润总额2345.01万元,占当期报告记载利润总额绝对值的42.96%,致使远大智能《2019年年度报告》《2020年年度报告》《2021年年度报告》《2022年半年度报告》存在虚假记载。
辽宁证监局认为,远大智能的上述行为涉嫌违反了《中华人民共和国证券法》(简称《证券法》)第七十八条第二款的规定,构成《证券法》第一百九十七条第二款所述违法行为。远大智能时任董事长康宝华,知悉远大智能以《验收证明》提前确认收入,未审慎关注案涉房产是否实际出租,仍签字保证远大智能《2019年年度报告》 《2020年年度报告》《2021年年度报告》《2022年半年度报告》真实、准确、完整,未勤勉尽责,是前述违法行为直接负责的主管人员。
依据规定,辽宁证监局拟决定对远大智能给予警告,并处以600万元罚款;对远大智能时任董事长康宝华等7名当事人均给予警告,合计处以1500万元罚款。

将被实施其他风险警示
远大智能公告称,根据《行政处罚事先告知书》的认定情况,公司未触及《深圳证券交易所股票上市规则(2025年修订)》规定的重大违法强制退市情形,但触及其他风险警示情形。
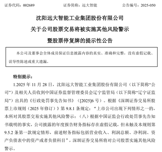
公告称,根据《深圳证券交易所股票上市规则(2025年修订)》第9.8.1条规定:“上市公司出现下列情形之一的, 本所对其股票交易实施其他风险警示:(八)根据中国证监会行政处罚事先告知书载明的事实,公司披露的年度报告财务指标存在虚假记载,但未触及本规则第9.5.2条第一款规定情形,前述财务指标包括营业收入、利润总额、净利润、资产负债表中的资产或者负债科目”,深圳证券交易所将对公司股票实施其他风险警示。

公司股票自2025年12月1日(星期一)开市起停牌一天,并于2025年12月2日(星期二)开市起复牌。公司股票简称由“远大智能”变更为“ST远智”;股票代码不变,仍为“002689”;股票交易日涨跌幅限制5%。
远大智能主要从事客梯、自动扶梯、自动人行道及配套件的产品研发、生产、销售及整机产品的安装和维保业务。主要产品包括客梯、货梯、医用梯、观光梯、家用梯、自动扶梯、自动人行道及配套件,广泛应用于住宅、商场、酒店、别墅、公共设施等诸多领域。截至本公告披露日,公司生产经营管理及业务活动一切正常。公司董事会就本次事项向广大投资者致以诚挚的歉意。公司及相关人员将认真吸取经验教训,完善内部控制制度,提高公司治理水平,严格遵守相关法律法规要求,持续提高公司信息披露质量,真实、准确、完整、及时、公平地履行信息披露义务,维护公司及广大股东利益。
同时,公司董事会本着对全体股东高度负责的态度,将继续督促公司管理层积极采取有效措施,尽快消除相关事项对公司的影响,根据规范要求,争取尽早撤销其他风险警示。