
消费日报网讯(记者 卢岳)第三方支付公司拥有央行认可的资质,为用户提供合法的支付结算交易服务,然而,有个别第三方支付机构为追求暴利“以身试法”、充当投资诈骗集团的支付通道,导致普通消费者遭遇巨大损失,维权艰难。
最近,有消费者王昌(化名)向消费日报记者反映,其遭遇投资诈骗,被骗金额超百万元。报警后追查的流水走向显示,其中43万元资金经第三方支付公司——杉德支付网络服务发展有限公司(简称“杉德支付“)流向了境外诈骗集团控制的商户。
今年4月,央行上海分行公布罚单显示,杉德支付存在违反清算管理规定的违法行为,决定对其给予警告,并处以罚款200万元。
根据梳理,近年来杉德支付多次因业务违规遭监管处罚,而记者在调查过程中,接触到了多名遭遇网络诈骗的受害者,这些受害者的资金通过杉德支付流向空壳公司后,至今难以追回。
对上述消费者反映的情况公司如何回应?央行罚单下发后公司是否进行了整改?就相关问题记者联系了杉德支付,对方回复称“本公司不接受媒体采访”。
1
诈骗受害者追赃路上遇阻
“2022年,我因为买的理财亏损了,在短视频平台一个大主播的作品底下评论了一句话,就说现在银行理财也不靠谱,13万本金一个月赔了1000多。没想到就这样被骗子盯上了。”受害者严如(化名)向记者讲述了其被骗的详细过程。
严如表示,骗子通过私信聊天熟悉后,便开始引导其一起投资赚钱,“对方让下载一个叫中信建投的软件,说是做贵金属交易,他们有内部消息,不会赔钱。”
抱着试试的心态,严如第一次向该投资软件投入500元,成功提现600多元;第二次投了6万元,提现7万元。尝到甜头后,严如将积蓄136万元一起投入,没想到无法提现了,其个人资产也是一夜清零。
严如发现自己被骗后立即报警,当地警方于2022年4月13日立案,但仅冻结了8万元。为了查找剩余的100多万元被骗资金究竟去了哪儿,严如开始走上了漫长的追赃路。
“这几年陆陆续续追回来了一部分资金,其中经杉德支付转出的最大的一笔82万元,到现在回不来。”严如称,办案民警曾两次去到上海找杉德支付协助追赃,均无果,“说是杉德支付不配合”。
举报人王昌遭遇诈骗、追讨损失同样也是卡在了杉德支付。
王昌的遭遇和严如十分相似:2022年,在“朋友”的介绍下,她向一个叫做“iSTOX金融交易所”的投资平台投入资金上百万元,不久后该平台突然关闭,这名“朋友”也联系不上了,王昌这才意识到自己遭遇了投资诈骗。
为追回被骗资金,王昌报警的同时向中国人民银行等多个部门进行了反映。王昌表示,经公安机关侦查及金融监管部门协查确认,其被诈骗资金中的43万元经杉德支付转入了特约商户徐州焜焜网络技术有限公司(简称“焜焜公司”),最终流向了一个名为菲律宾隆源集团的四方支付集团。
王昌表示,据其了解到的法院判决书、鉴定书、执行书等资料,焜焜公司是一个涉诈的空壳公司。
2022年3月1日,四川省眉山市青神县公安局在日常工作中发现青神辖区内有多名人员参与网络赌博,经初步侦查发现该赌博平台位于境外,境内有多名犯罪嫌疑人为该平台提供网络接入及技术支撑,且涉案金额巨大。青神县公安局对“‘3.01’帮助信息网络犯罪活动案”立案侦查,2022年底该犯罪团伙落网,由青神县人民检察院提起公诉。
该案相关判决书显示,2016年下半年,以黎某等为首的犯罪团伙成立公司为网络赌博等公司提供资金支付渠道,并于2017年4月将该公司业务转移到境外“Long Yuan Group”(公司名),专门为境外“Kosun”网络赌博等公司在国内第三方支付公司搭建资金通道,提供支付结算服务。
“诈骗集团和国内第三方支付公司的中间人对接好之后,用购买来的对公账户八件套在支付公司开户,技术人员把通道嫁接好,就可以使用这个对公账户进行支付结算。”王昌提供的相关资料显示。

青神县人民法院发向杉德支付的协助执行通知书显示,“‘3.01’帮助信息网络犯罪活动案”中,涉及由杉德支付提供服务的商户共有49个,焜焜公司在列,应冻结资金32万元。
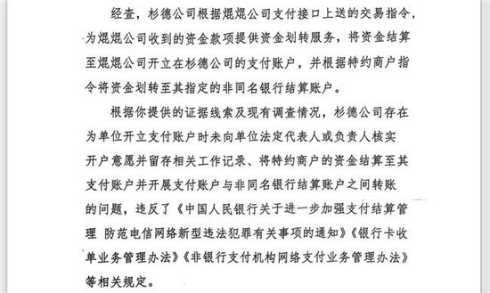
2025年,央行上海市分行给王昌的回函显示,经查,杉德支付于2022年3月与焜焜公司签订服务协议。根据焜焜公司支付接口上送的交易指令为焜焜公司收到的资金款项提供资金划转服务,将资金结算至焜焜公司开立在杉德公司的支付账户,并根据特约商户指令将资金划转至其指定的非同名银行结算账户。
央行上海市分行指出,杉德支付存在为单位开立支付账户时未向单位法定代表人或负责人核实开户意愿并留存相关工作记录、将特约商户的资金结算至其支付账户并开展支付账户与非同名银行结算账户之间转账等违规行为。

拿到央行回复后,王昌多次找到杉德支付要求公司追赃退赔,均无结果。“我了解到杉德给了另一个难友退赔40%的处理方案,希望能不能协商先退我一部分钱,我孩子在等着钱治病。”2025年11月13日,在办案民警的陪同下,王昌再次来到杉德支付公司咨询被骗资金的追赃挽损情况,仍失望而归。“我的金额比较大,杉德明确表态不和我协商退赔了,除非法院判下来才会给。”
“现在因为杉德支付公司不提供特约的信息,我没法起诉。”另一个受害者李乘(化名)反映,其追赃过程中同样遇到了困境。
据介绍, 2021年李乘为购买石材向品材汇APP平台提供的刘某龙名下的银行账户转款 20 万元。但付款后迟迟未收到货,遂向当地公安报警。
经公安机关侦查,李乘所转资金进入一级卡主刘某龙账号后,随即转入两个账户,其一为河南腾向辉人力资源管理有限公司(简称:腾向辉公司),金额6万元;其二为杉德支付网络服务发展有限公司,金额14万元。而涉案的刘某龙银行卡已被其出售给朋友“大海”用于实施网络犯罪。

中国人民银行上海市支行给李乘的回复显示,经查,相关交易由刘某龙通过银行转账方式转账至特约商户森纶(厦门)服饰有限公司开立在杉德公司的支付账户,杉德公司根据森纶公司的支付指令将资金付数到了指定的个人银行结算账户。
央行上海市支行指出,杉德公司存在特约商户入网审核不严,风控措施本落实到位,开展支付账户与非同名银行结算账户之间转账等违规行为。
考虑到上述诈骗案件主要犯罪嫌疑人疑似藏匿境外逃避打击,李乘在警方建议下通过诉讼途径进行挽损。2024年10月,李乘对腾向辉公司的财产损害赔偿案获得法院支持。近期,李乘准备就另一笔14万元的被骗资金进行起诉,但因为杉德支付不提供资金流向公司的信息受阻。
2
刚刚迎来新任合规风控负责人
杉德支付成立于2011年,同年12月获得支付牌照,目前公司业务类型调整为“储值账户运营Ⅰ类、储值账户运营Ⅱ类(上海市、北京市、浙江省、江苏省)、支付交易处理Ⅰ类(除广东省、山西省以外地区,可以在深圳市开展业务)”。
有行业人士表示,当前诈骗、赌博集团的洗钱模式多是通过“企业账户收款—支付机构代付—个人账户分赃”转移非法所得。从上述消费者反映的情况看,杉德支付的“特约商户”开展的交易存在明显洗钱特征,如大额资金短期集中转入,来源不明且无合理商业背景,资金转入后立即拆分代付至大量个人账户等。杉德支付作为持牌支付机构,未及时对异常交易进行识别、审核与报告,暴露出公司在风险防控方面或存在漏洞。

记者了解到,2025年8月,央行上海市分行在给李乘的回复函中指出,中国人民银行高度重视非银行支付机构监管工作,通过加大现场检查和非现场监管力度,依法对违法违规行为实施行政处罚,加强对非银行支付机构的监管。针对杉德支付的违规行为,该行已作出行政处罚决定。2025年11月21月,央行上海市分行在给王昌的最新回复函中同样提及了这一点。
央行官网信息显示,今年4月,央行上海分行对杉德支付下发一张罚单,杉德支付公司存在违反清算管理规定的违法行为,处罚内容是给予警告,并处以罚款人民币200万元。时任公司总经理沈某康作为相关责任人,被警告并处罚款人民币10万元。

记者关注到,近期,杉德支付官网上发布了一则“收费补充公告”,显示从2025年9月1日开始执行。
公告指出,在针对特约商户履行日常监管及交易监测过程中,一旦发现特约商户存在异常交易等高风险业务,杉德公司将按照相关监管规定及双方签署协议的相关约定条款,对其交易资金采取延迟清算等风险管控措施,所涉商户应该在接到杉德公司发出通知之日起一个月内,及时沟通、协调并有效处置风险事件,确保风险事件得到妥善解决。
若特约商户未能在上述期限内妥善解决风险事件或者怠于解决该风险事件的,为防范业务风险的进一步扩大,杉德公司将进一步采取相应的风控措施,包括但不限于收取相应的账户管理费等。账户管理费收取标准为:自风险事件发生之日起1-12月内,收取1000元/户/月;13-24个月,收取2000元/户/月;以此类推。

而杉德支付在之前的公示中并没有“风险账户管理费”,现突然新增此收费项目,引发行业内一片哗然。
有业内人士指出,一般而言,支付机构对于系统监控到的风险交易,或风险商户,通常采取拦截,停止交易,或者是取消交易,原路退回等等方式,遇到更严重的情形,会有人工进行干预与处理。以防控风险为名进行收费的做法非常少见,且合规性存疑,比如高额的风险管理费收取项目是否经过监管部门的批准?每年翻倍对机制下,商户会不会面临巨额的欠款?
外界更有声音质疑,该项新政策是杉德公司为补资金窟窿在向商户“强制收费”、“割韭菜”。
据梳理,此前杉德公司已多次遭到监管处罚,罚金合计超过3000万元。

2021年12月,杉德支付因违反商户管理规定;违反清算管理规定;违反账户管理规定;与身份不明的客户进行交易等多项违规,被处没收违法所得人民币33961.09元,并处以罚款人民币886万元,罚没合计人民币889.4万元。时任副总裁、线下支付事业部总经理俞某炜,以及助理总裁、合规和风险管理部总经理曹某鑫作为责任人一同被罚。
2018年9月,杉德支付因违反支付业务规定,央行上海分行对其给予警告,并没收违法所得668.35万元,处以罚款1804.98万元,合计罚没金额2473.33万元,同时对该公司相关责任人给予警告并处以罚款。

彼时杉德支付官网声明表示坚决支持该监管处罚,将全面整改。尤其是针对处罚涉及的银行卡收单、互联网支付业务,将详细研究部署在后续业务开展过程中进一步防范合规风险。
如今杉德支付再因业务违规遭罚,是否反映公司在内控管理方面仍存在不完善之处?计划如何整改?数千万的罚款对公司经营影响几何?加收“风险账户管理费”实施至今是否起到了预期的风险防控作用?对于相关问题,杉德支付未作回应。

今年11月,杉德支付公司多名董监高人事变更获得中国人民银行上海市分行监管批准,其中包括新任合规风控负责人。接下来杉德支付在合规风控方面将有何新举措,我们将继续关注。