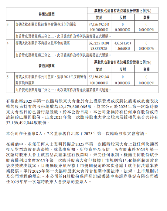
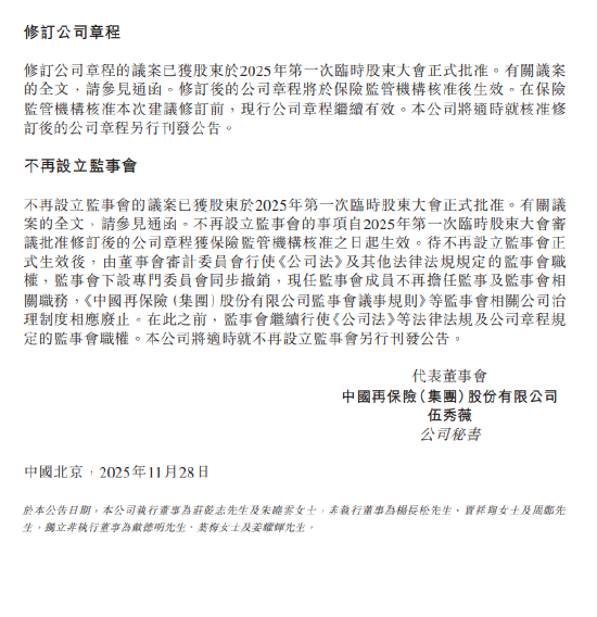
11月28日金融一线消息,中国再保险发布公告称,修订公司章程的议案已获股东于2025年第一次临时股东大会正式批准。有关议案的全文,请参见通函。修订后的公司章程将于保险监管机构核准后生效。在保险监管机构核准本次建议修订前,现行公司章程继续有效。
此外,不再设立监事会的议案已获股东于2025年第一次临时股东大会正式批准。有关议案的全文,请参见通函。不再设立监事会的事项自2025年第一次临时股东大会审议批准修订后的公司章程获保险监管机构核准之日起生效。待不再设立监事会正式生效后,由董事会审计委员会行使《公司法》及其他法律法规规定的监事会职权,监事会下设专门委员会同步撤销,现任监事会成员不再担任监事及监事会相关职务,《中国再保险(集团)股份有限公司监事会议事规则》等监事会相关公司治理制度相应废止。在此之前,监事会继续行使《公司法》等法律法规及公司章程规定的监事会职权。



相关推荐:
文章版权声明:除非注明,否则均为中国再保险:不再设立监事会的议案已获2025年第一次临时股东大会正式批准原创文章,转载或复制请以超链接形式并注明出处。