

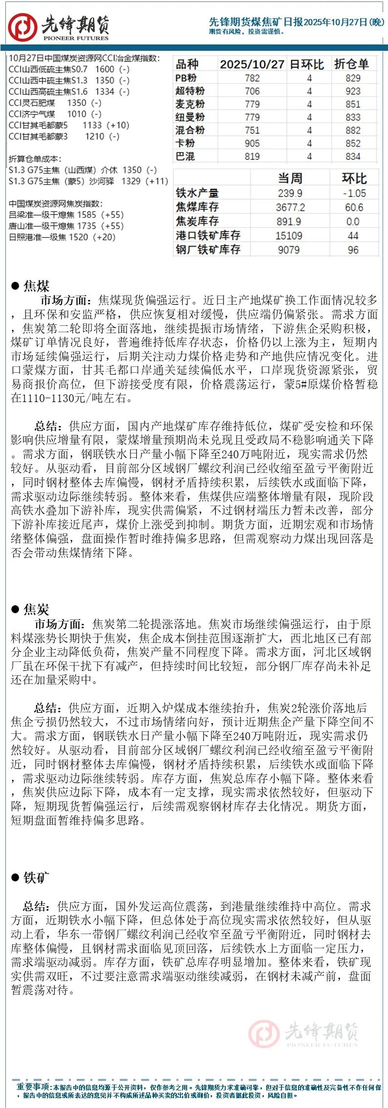
文章来源:先锋期货
品种简评
2025-10-28






免责声明
本报告中的信息或所表述的意见并不构成对任何人的投资建议。本报告所载的资料、工具、意见及推测只提供给客户作参考之用。过去的表现并不代表未来的表现,未来的回报也无法保证,投资者可能会损失本金。在任何情况下,我们不对任何人因使用本报告中的任何内容所引致的任何损失负任何责任,投资者需自行承担风险。此报告中所指的投资及服务可能不适合阁下,我们建议阁下如有任何疑问应咨询独立投资顾问。

相关推荐:
            
          
            文章版权声明:除非注明,否则均为先锋期货 | 国内商品涨多跌少:沪铜碳酸锂强势突破,黑色系品种纷纷飘红原创文章,转载或复制请以超链接形式并注明出处。
          
        