近34亿!A股再现“天价离婚案”,神州数码控制权或生变

高山流水

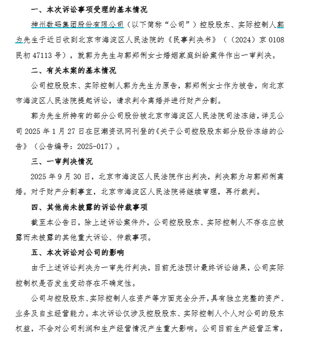
A股再现“天价离婚案”。

神州数码(000034.SZ)10月10日晚间公告披露,公司实际控制人郭为与郭郑俐的离婚纠纷已由北京市海淀区人民法院作出一审判决,准予双方离婚。然而财产分割事宜仍未定论,法院将继续审理,再行裁判。值得注意的是,本次离婚案的财产分割结果或将导致这家老牌IT巨头控制权发生变化。

近34亿!A股再现“天价离婚案”,神州数码控制权或生变

根据神州数码2025年中报,郭为直接持有公司21.49%股份,为第一大股东及实际控制人。今年1月27日,其名下7738.89万股神州数码股份(占其持股50%、总股本11.56%)因离婚纠纷被司法冻结,冻结期限至2028年1月21日。以10月10日收盘价43.86元/股计算,该部分股份市值约33.94亿元,占据郭为持股价值的“半壁江山”。

若后续财产分割中上述股权被判给郭郑俐,将直接导致郭为持股比例将降至10.74%,而郭郑俐持股比例则有望超过10%,成为单一第二大股东。由于神州数码前十大股东中其余股东持股均低于5%,届时神州数据控制权或将生变。

对此,神州数码在公告中也表示,由于财产分割结果未定,公司实际控制权是否发生变动存在重大不确定性。

事实上,除了控制权隐忧之外,神州数码当前正处于“AI驱动的数云融合”转型关键期。2025年半年报显示,公司营收715.9亿元,同比增长14.4%,创同期历史新高;但归母净利润仅4.26亿元,同比下降16.3%,呈现“增收不增利”态势。

此外,今年上半年,神州数码的核心支柱IT分销及增值服务毛利率已低于3%,数云服务及软件业务增速也由去年同期的62.7%放缓至14.1%。对此,公司解释称,净利润下滑系为了推动“AI驱动的数云融合”战略,公司在上半年加大了研发投入所致。

值得注意到是,近期A股上市公司“天价”离婚频发。据21财经·南财快讯记者不完全统计,2025年以来,已有6家上市公司实控人离婚,涉及股权分割市值或超30亿元。

今年1月22日晚,移远通信(603236.SH)就曾披露公告称,实际控制人钱鹏鹤与MINHONGMAO已办理了解除婚姻关系手续,并就股份分割事项作出安排。钱鹏鹤将其持有的移远通信1255.96万股股份分割至MINHONGMAO名下,占公司总股本的4.80%。按照移远通信1月22日收盘价87.80元/股估算,上述股份对应市值约为11.03亿元。

此外,纵横股份(688070.SH)实控人任斌离婚分割了11.41%公司股份,对应市值超5亿元;威士顿实控人(301315.SZ)前妻分走市值近9亿公司股份;悦安新材(688786.SH)实控人前妻分走市值近1.9亿元股份;鼎信通讯(维权)(603421.SH)实际控制人前妻分走约3.68亿元股份。金丹科技(300829.SZ)实际控制人前妻分走约4.16亿元。

(声明:文章内容仅供参考,不构成投资建议。投资者据此操作,风险自担。)

相关推荐:

三肖三淮100淮免费资料大全——辨析图片伪造

澳门正版精准免费资料,查验数据统计

今天新澳门开奖结果关注支付强提醒

2025新澳门免费大全,警惕虚构品牌

今晚必开一肖包准是什么动物——推荐机制说明

2025新澳门天天精准-第三方分析

黄大仙免费论坛资料精准弄懂“限时福利”

澳门跑狗图免费正版图2025年今天-用户触达逻辑

新奥最精准免费提供_防止分期陷阱

新奥彩2025最新资料查询谨慎平台评分

澳门管家婆一码一中资料100——警惕虚构口碑

2025年免费查询01-365期用户体验研究

555525王中王555525凤凰预测_对话记录留存

2025今晚必三肖-核实打款账户

新门内部资料免费大全2025年-限量机制拆解

文章版权声明:除非注明,否则均为近34亿!A股再现“天价离婚案”,神州数码控制权或生变原创文章,转载或复制请以超链接形式并注明出处。