新闻资讯 巴奴国际:6月16日申请上市,近年营收利润双增 快讯摘要6月16日晚,巴奴国际控股向港交所递表,2022-2025年Q1业绩向好,全国有145家自营餐厅。... 2025-06-1610915 阅读109 评论高山流水
委内瑞拉是否即将失去其最宝贵的海外资产 —— 西戈? 美国一家法院组织的委内瑞拉国有西戈石油母公司股份拍卖已进入最后阶段,竞标者正为这家美国炼油厂提交更高报价,债权人则希望从拍卖收益中收回部分债务。这场拍卖源于加拿大矿业公司Crystallex八年前在特拉华州对委... 2025-06-1669214 阅读692 评论高山流水
新闻资讯 葛海蛟会见伦敦金融城政策与资源委员会主席贺凯思 来源:中国银行6月16日,中国银行董事长葛海蛟在中国银行总行大厦会见了来访的伦敦金融城政策与资源委员会主席贺凯思一行。双方就进一步落实第十一次中英经济财金对话成果,推动两国在人民币国际化、绿色可持续发展、养老金融... 2025-06-1670314 阅读703 评论高山流水
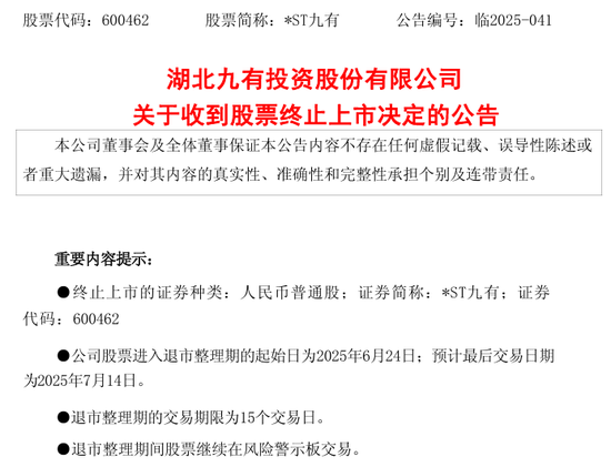
新闻资讯 600462,被终止上市!证监会也开出罚单 登录新浪财经APP搜索【信披】查看更多考评等级炒股就看金麒麟分析师研报,权威,专业,及时,全面,助您挖掘潜力主题机会!又有上市公司将退市。*ST九有(维权)(600462)6月16日晚间公告,公司于2025年... 2025-06-1680515 阅读805 评论高山流水
新闻资讯 高盛点名中国“十巨头”,腾讯、阿里、小米、美团在列!港股互联网ETF涨超2%,小米YU7定档 今日港股大市震荡向上,恒指、恒科指分别上涨0.7%、1.15%。科网板块明显攻势更强,重仓港股互联网龙头的港股互联网ETF(513770)场内价格收涨2.49%,重回所有均线上方,全天成交额4.21亿元,交投活跃。... 2025-06-1630014 阅读300 评论高山流水
600462,财报虚假记载,终止上市! 登录新浪财经APP搜索【信披】查看更多考评等级炒股就看金麒麟分析师研报,权威,专业,及时,全面,助您挖掘潜力主题机会!又一家公司,被终止上市!*ST九有(维权)(600462)6月16日晚间公告,公司收到上海... 2025-06-1630815 阅读308 评论高山流水
新闻资讯 南京市长、淮安市委书记现场观看“苏超”,镇江市长“探班”球员 炒股就看金麒麟分析师研报,权威,专业,及时,全面,助您挖掘潜力主题机会!来源:政知见2025年江苏省城市足球联赛(“苏超”)第四轮比赛正在进行中。据江苏广电总台荔枝新闻中心报道,当球员们在绿茵场为城市荣誉而战时... 2025-06-1622715 阅读227 评论高山流水
险资掘金创新药:年内调研医疗健康上市公司超百家 近日,多款创新药密集上市,创新药板块关注度持续提升。中邮证券研报指出,创新药板块近期具备较多催化,海外BD、ASCO大会等事件持续提高板块热度。国内创新药企迎来估值重塑,有望成为贯穿全年的投资主线。在此背景下,保险... 2025-06-1627814 阅读278 评论高山流水
新闻资讯 Meta终将广告引入WhatsApp 创始团队“不做广告”传统被打破 自Facebook以190亿美元收购WhatsApp十一年后,Meta终于将广告引入这款创始人曾抵制广告的应用,标志着重大战略转变。Meta周一宣布,企业现可通过WhatsApp的“状态广告”引导用户使用消息功能... 2025-06-1643615 阅读436 评论高山流水
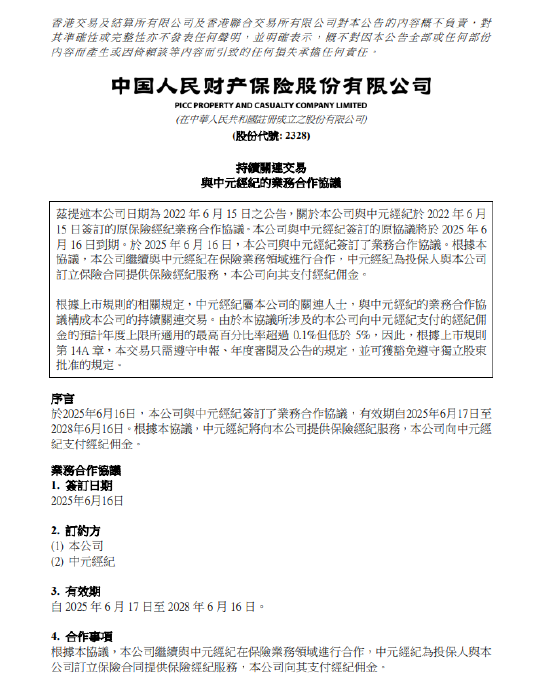
新闻资讯 中国财险:与中元经纪佣金协议正式生效 6月16日金融一线消息,中国财险发表公告,宣布与中元经纪签订的业务合作协议于2025年6月16日正式生效,协议有效期为2025年6月17日至2028年6月16日。根据该协议,中元经纪将继续为本公司提供保险经纪服务,本... 2025-06-1612514 阅读125 评论高山流水