新闻资讯 如何认识金融拆分盘相关模式?这些模式有哪些特点? 金融拆分盘是一种在金融市场中存在的模式,对于投资者而言,正确认识它至关重要。金融拆分盘本质上是一种资金运作模式,它宣称通过拆分机制实现参与者财富的增长。从运作原理来看,金融拆分盘通常以虚拟货币、股权等形式呈现。其核心... 2025-06-2248012 阅读480 评论高山流水
中薇金融(00245.HK)旗下公司斥资5.14亿港元增持威驰腾集团 强化新能源商用车产业链 格隆汇6月22日丨中薇金融(00245.HK)发布公告,2025年6月20日,买方(中民战略投资管理控股有限公司,公司的间接全资附属公司)(i)与卖方A(即IntegratedWinnersEnterprises... 2025-06-2262312 阅读623 评论高山流水
新闻资讯 北京图博会北京展区达成版权合作意向150种 北京6月22日电 (记者 高凯)历时5天,第三十一届北京国际图书博览会于6月22日落下帷幕。据初步统计,截至6月22日16时,此次图博会上,北京展区与20余个国家,近40余家海外出版机构,达成各类输出意向(含实物出口)350余种,达成引进意向14种。其中版权输出签约及意向共计150种,已签约版权协议40种,达成版权合作意向110种。实物出口意向200余种。本届图博会以“促进文明传承发展 推动交流互 2025-06-2266412 阅读664 评论高山流水
新闻资讯 中外对话|三重纽带与三个“全覆盖”:中国中亚合作为何蓬勃发展? 北京6月22日电 题:三重纽带与三个“全覆盖”:中国中亚合作为何蓬勃发展?作者 管娜 陈天浩“第二届中国—中亚峰会不仅反映出中国与中亚之间互动日益密切,也展现出双方合作的长期前景,为双方发展创造了巨大动力。”中国全球南方项目非驻地研究员尤尼斯·沙里夫利表示。作为中国—中亚元首会晤机制成立后的盛会,也是首场在中亚召开的峰会,第二届中国—中亚峰会有何重要意义?中国中亚合作为何持续蓬勃发展?“东西问·中 2025-06-2284412 阅读844 评论高山流水
IPO周报:激增20家排队企业,年内新增受理量达去年近八成 截至目前,6月新增受理34单,截至目前今年已新增受理61单。周末IPO受理也不停歇,6月21日,深交所新增受理2单IPO申请,创业板和主板各有一单。6月份,A股的IPO市场又迎来受理高峰期。其中,在6月16日~6... 2025-06-2299412 阅读994 评论高山流水
新闻资讯 停牌!301079,宣布重大资产重组 此次交易预计构成重大资产重组,不会导致公司实际控制人的变更,不构成重组上市。邵阳液压(301079)6月22日晚公告,公司拟通过发行股份及支付现金方式购买重庆新承航锐科技股份有限公司(简称“新承航锐”)全部或部分股... 2025-06-2267712 阅读677 评论高山流水
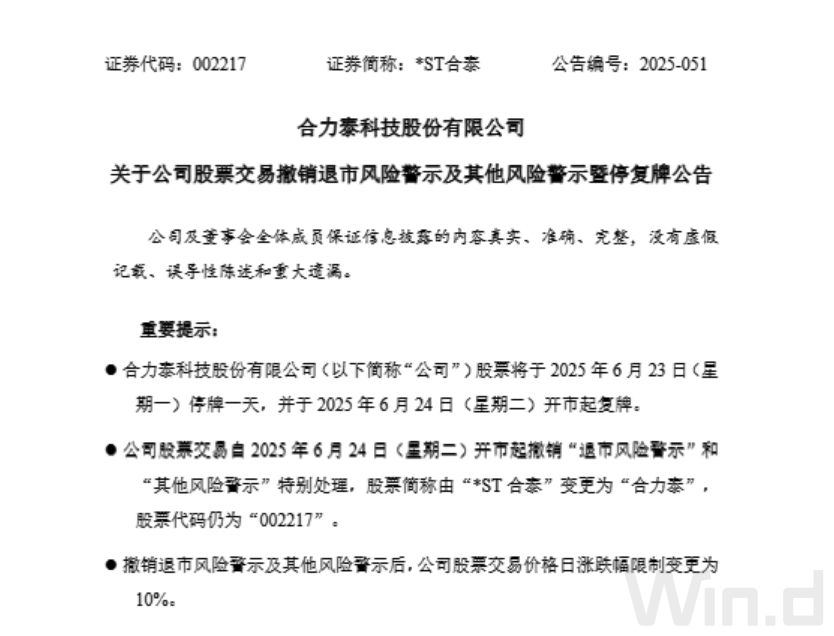
新闻资讯 002217,停牌一天!24日起摘星脱帽 6月22日晚间,*st合泰(002217)公告,公司股票将于6月23日停牌一天,6月24日复牌起撤销“退市风险警示”和“其他风险警示”特别处理,股票简称变更为“合力泰”。公司股票交易价格日涨跌幅限制变更为10%。此... 2025-06-2262112 阅读621 评论高山流水
新闻资讯 黑天鹅不断!下周哪些“避风港”值得关注? 炒股就看金麒麟分析师研报,权威,专业,及时,全面,助您挖掘潜力主题机会!外围动荡风险加剧,投资者普遍持谨慎态度。本周(6月16日至20日),A股市场持续活跃,成交规模连续5日超过1万亿元。指数方面,周内沪指小幅下... 2025-06-2277812 阅读778 评论高山流水
新闻资讯 002217,停牌一天!24日起摘星脱帽! 炒股就看金麒麟分析师研报,权威,专业,及时,全面,助您挖掘潜力主题机会!6月22日晚间,*ST合泰(维权)(002217)公告,公司股票将于6月23日停牌一天,6月24日复牌起撤销“退市风险警示”和“其他风险警示”... 2025-06-2293012 阅读930 评论高山流水
新闻资讯 成分股分红如何影响对冲成本20250620 (转自:东方金工研究)摘要投资建议根据最新的分红预测模型,截至2025年6月20日,我们建议投资者关注以下7月期指合约机会:上证50指数期货(IH):当前呈浅升水状态,年化对冲成本为-1.91%。建议投资者关... 2025-06-2225212 阅读252 评论高山流水