新闻资讯 美国出手打击伊朗,为何全球市场依然淡定? (转自:investwallstreet)分析人士认为,尽管中东局势有所升级,但并未构成全球市场的系统性威胁,因此市场仍保持冷静。投资者普遍预计特朗普政府的军事干预将是短暂的,主要目标是威慑而非长期冲突,而伊朗的... 2025-06-2345715 阅读457 评论高山流水
新闻资讯 “宇宙行”出手!工商银行获准收购旗下村行改设支行,国有大行加入村镇银行改革大潮 财联社6月23日讯(记者彭科峰)随着“宇宙行”加入“村改支”队伍,村镇银行改革的里程碑事件诞生了。今日下午,国家金融监管总局官网披露,同意中国工商银行股份有限公司收购重庆璧山工银村镇银行有限责任公司并设立中国工商... 2025-06-2390612 阅读906 评论高山流水
新闻资讯 停牌!600962,重大资产重组! 炒股就看金麒麟分析师研报,权威,专业,及时,全面,助您挖掘潜力主题机会!国投中鲁(600962)6月23日晚公告,公司近日收到控股股东国家开发投资集团有限公司(简称“国投集团”)通知,拟筹划与公司有关的重大资产重组... 2025-06-2352512 阅读525 评论高山流水
第三代储能电芯之争:同为587Ah,市场做裁判 源网荷储一体化研讨会综合能源服务与零碳园区论坛电力交易员培训王老师18911725159文丨北极星储能网今年上海SNEC光伏展,几乎成了储能企业的主场。各大厂商轮番上阵推出储能新品,尤其是针对第三代储能电芯... 2025-06-2319712 阅读197 评论高山流水
新闻资讯 懵了,拟收购算力资产,股价巨震超14%!国产GPU厂商密集IPO,概念股来了 AI核心驱动力正加速向GPU算力底座转移。拟收购算力资产杰美特股价巨震杰美特(300868)6月20日晚间公告,正在筹划以现金方式购买思腾合力(天津)科技有限公司(简称“思腾合力”)控制权,交易价格及收购比例待... 2025-06-2375712 阅读757 评论高山流水
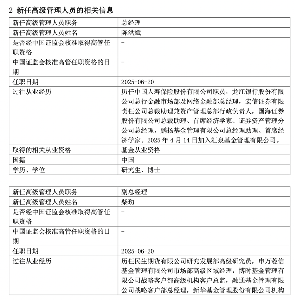
新闻资讯 汇泉基金总经理梁永强因工作调整离任,首席经济学家陈洪斌接棒 汇泉基金“元老级”高管兼二股东梁永强离任公司总经理。近日,汇泉基金管理有限公司(下称“汇泉基金”)公告称,自2025年6月20日起,任命陈洪斌为公司总经理,梁永强因工作调整离任;同时,任命柴玏为副总经理。值得注意的... 2025-06-2332612 阅读326 评论高山流水
新闻资讯 魔幻现实?这款LABUBU二手只卖1.4万元,拍卖溢价却超过200% 近日,因泡泡玛特大量放货,LABUBU(泡泡玛特签约艺术家龙家升创作的北欧森林精灵形象)的二手市场价格骤降。但这并未影响到其在拍卖市场的价格,其溢价甚至更加疯狂。继108万元的薄荷色LABUBU后,6月22日晚间,... 2025-06-2348712 阅读487 评论高山流水
新闻资讯 普兰金服亮相2025中国国际金融展,三大亮点别错过 2025中国国际金融展2025年6月18日至20日,2025中国国际金融展在上海世博展览馆举办。上海普兰积极参与本届国际金融展,展示在践行服务“五篇大文章”以及在人工智能应用领域的创新成果。今年展会以“开放创新... 2025-06-2352412 阅读524 评论高山流水
40亿!特斯拉拿下国内首个储能项目 (转自:起点锂电)活动主题:换电之城智慧两轮主办单位:起点锂电、起点钠电、起点两轮车及换电活动时间:2025年7月10-11日活动地点:深圳宝安登喜路国际酒店特斯拉储能即将在国内布局。起点锂电获悉,6月... 2025-06-2325513 阅读255 评论高山流水
综合能耗下降近20%,金风科技助力威力传动绿色转型 近日,在金风科技的助力下,威力传动银川智慧增速器工厂20MW工商业光伏项目成功并网运行,为制造业绿色转型再添示范。工业和信息化部等七部门《关于加快推动制造业绿色化发展的指导意见》指出,电气化是制造业绿色低碳转型的... 2025-06-2352813 阅读528 评论高山流水