新闻资讯 椰子水变神水?钟睒睒也来打新,秒赚500万!还有明泓等知名私募 炒股就看金麒麟分析师研报,权威,专业,及时,全面,助您挖掘潜力主题机会!(来源:金石杂谈)转自:金石杂谈6月28日,近期肖战代言的泰国品牌、中国市场椰子水第一股IFBH火了,27日暗盘直接高开60%,富途证券暗... 2025-06-2944912 阅读449 评论高山流水
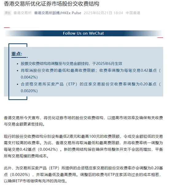
新闻资讯 打破上下限!港交所交收费新规即将生效 炒股就看金麒麟分析师研报,权威,专业,及时,全面,助您挖掘潜力主题机会!来源:wind港交所自2025年6月30日起实施新的股票交收费结构,彻底打破原有最低2港元、最高100港元的限制。据香港交易所官方公众号,... 2025-06-2993912 阅读939 评论高山流水
新闻资讯 马斯克公布脑机接口重大进展:受试者增至7人,未来有望控制人形机器人 未来人类有望通过脑机接口直接控制人形机器人。当地时间6月27日,马斯克旗下脑机接口公司Neuralink发布了一段长达一小时的视频,展示了他们最新的研究成果及产品发展方向。在视频中,Neuralink公布了未来... 2025-06-2964613 阅读646 评论高山流水
广东绿壤生物科技有限公司成立 注册资本500万人民币 天眼查App显示,近日,广东绿壤生物科技有限公司成立,注册资本500万人民币,经营范围为一般项目:技术服务、技术开发、技术咨询、技术交流、技术转让、技术推广;复合微生物肥料研发;生物有机肥料研发;肥料销售;畜禽粪污处... 2025-06-2913812 阅读138 评论高山流水
新闻资讯 马斯克再批特朗普“大而美”法案:“将对美国造成巨大伤害” “将对美国造成巨大伤害”,马斯克再批特朗普政府税改法案当地时间6月28日,美国企业家埃隆·马斯克在社交媒体平台上发文表示,美国参议院关于大规模税收与支出法案的最新草案“将摧毁美国数百万个就业岗位,并对美国造成巨大的... 2025-06-2930012 阅读300 评论高山流水
新闻资讯 马斯克:新版法案“极其疯狂” 将破坏就业并损害美国利益 29日,特斯拉CEO埃隆·马斯克发文抨击美国参议院公布的特朗普最新版税收和支出法案,称其“极其疯狂和具有破坏性”。就在数周前,马斯克与特朗普结束了因前者反对该法案而引发的争吵。马斯克在社交平台X转发了有关新版法... 2025-06-2989012 阅读890 评论高山流水
新闻资讯 距离上次和解不足一月 马斯克再发多文抨击特朗普税改法案 称其是共和党的“政治自杀” 距离上次因反对美国总统特朗普的税改法案爆发“口水战”和解不足一个月的时间,亿万富翁埃隆・马斯克再次抨击该法案。马斯克于当地时间29日在X平台上写道,“最新的参议院草案将摧毁美国数百万个就业岗位,并对我们国家造成巨... 2025-06-2971212 阅读712 评论高山流水
新闻资讯 中文“三人讲故事”走进马来西亚非华文小学 中新社吉隆坡6月29日电 (记者 陈悦)2025年少年“三人讲故事”比赛28日在吉隆坡马来西亚国家语文出版局举行颁奖仪式,马来西亚上议院理事会主席凯鲁丁等嘉宾为获奖者颁奖。“三人讲故事”是马来西亚马来社会喜爱的艺术表演形式,由3人以短剧或故事方式表演。此次比赛由马来西亚汉文化中心和汉语桥俱乐部(吉隆坡)主办,要求参赛者使用中文。据介绍,本次赛事吸引69所学校参加,它们都不是以华文为教育媒介的国民型 2025-06-2964613 阅读646 评论高山流水
扬州海昌新材股份有限公司发生经营范围变更 天眼查App显示,近日,海昌新材发生工商变更,经营范围由粉末冶金材料、粉末冶金制品、粉末冶金设备、五金工具配件、机械配件、摩托车配件生产、销售,自营和代理各类商品及技术的进出口业务(国家限定企业经营或进出口的商品和技... 2025-06-2915612 阅读156 评论高山流水
广州溢龙印刷品有限公司成立 注册资本100万人民币 天眼查App显示,近日,广州溢龙印刷品有限公司成立,注册资本100万人民币,经营范围为办公设备耗材销售;办公用品销售;纸制品销售;包装服务;工艺美术品及收藏品批发(象牙及其制品除外);工艺美术品及礼仪用品销售(象牙及... 2025-06-2927812 阅读278 评论高山流水