泉水资讯网 泉水资讯网
  • 首页
  • 新闻资讯
注册 登录

新闻资讯

首页 新闻资讯

江西鑫宏威科技有限公司成立 注册资本500万人民币

天眼查App显示,近日,江西鑫宏威科技有限公司成立,法定代表人为祝鑫,注册资本500万人民币,经营范围为一般项目:移动终端设备制造,光电子器件制造,光电子器件销售,显示器件制造,显示器件销售,技术服务、技术开发、技术...

2025-11-288787 阅读878 评论
高山流水
中信建投:聚焦12月美联储议息动态 捕捉铜价拐点 新闻资讯

中信建投:聚焦12月美联储议息动态 捕捉铜价拐点

快讯摘要中信建投:聚焦12月美联储议息动态捕捉铜价拐点人民财讯11月28日电,中信建投研报称,自10月29日因全球供应紧张的担...

2025-11-284557 阅读455 评论
高山流水

信用修复新规发布 企业“纠错复活”通道更畅通

来源:经济参考报近日,市场监管总局制定出台《市场监督管理信用修复管理办法》(以下简称《办法》),进一步健全信用修复制度,鼓励当事人主动纠正违法失信行为,重塑良好信用。《办法》于11月27日公布,将于12月25日起正...

2025-11-282487 阅读248 评论
高山流水

国资活跃AIC扩围 各路资金加速涌入科创赛道

来源:经济参考报前三季度新成立基金规模同比上升10.25%、五大行新设AIC(金融资产投资公司)基金规模合计达1980亿元、AllinAI(全面投入人工智能)成为创投机构新战略……记者从11月27日举办的第19...

2025-11-287837 阅读783 评论
高山流水

华夏幸福强推“预重整”,债权人联合查账遭拒!发生了什么?

登录新浪财经APP搜索【信披】查看更多考评等级近日,第一家暴雷的房企华夏幸福的超2000亿元债务重组,历时5年多再起波澜。华夏幸福一则“预重整”公告,引发了股东和债权人的抗议,第一大股东中国平安委派的董事王葳公...

2025-11-282547 阅读254 评论
高山流水
勒索!欧盟高层怒怼美国!“领跑”,下任美联储主席“呼之欲出”?“并肩合作”俄罗斯与委内瑞拉签多项协议 新闻资讯

勒索!欧盟高层怒怼美国!“领跑”,下任美联储主席“呼之欲出”?“并肩合作”俄罗斯与委内瑞拉签多项协议

来源:期货日报早上好!先来看贵金属表现,周四尾盘,纽约现货黄金跌0.11%,报4157.61美元/盎司;现货白银涨0.07%,报53.3991美元/盎司。COMEX黄金期货跌0.28%,报4153.60美元...

2025-11-281148 阅读114 评论
高山流水

国产GPU上市潮涌

国产GPU(图形处理器)公司沐曦集成电路(上海)股份有限公司(沐曦股份,688802.SH)即将登陆科创板。11月27日,沐曦股份发布发行安排及初步询价公告,公司首次公开发行股票并在科创板上市申请已获注册。本次拟公...

2025-11-282587 阅读258 评论
高山流水
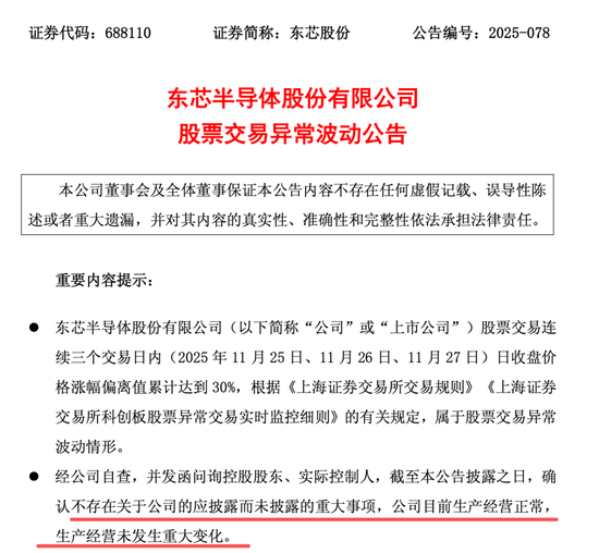
2天大涨35%!东芯股份紧急澄清:未签署芯片订单! 新闻资讯

2天大涨35%!东芯股份紧急澄清:未签署芯片订单!

炒股就看金麒麟分析师研报,权威,专业,及时,全面,助您挖掘潜力主题机会!11月27日晚间,东芯股份(688110)披露股票交易异常波动公告,强调参股企业上海砺算与某云计算服务商仅签署框架协议,尚未签署订单,目前尚未...

2025-11-289548 阅读954 评论
高山流水
黄金交易提醒:金价高位蓄势,美联储降息预期+地缘危机,下一波牛市即将爆发? 新闻资讯

黄金交易提醒:金价高位蓄势,美联储降息预期+地缘危机,下一波牛市即将爆发?

汇通财经APP讯——周五(11月28日)亚市早盘,现货黄金窄幅震荡,目前交投于4163美元/盎司附近,犹如一艘稳健的航船,守在近两周的高位。尽管周四小幅回落至4157.22美元/盎司,跌幅仅约0.16%,但距离前一日...

2025-11-286118 阅读611 评论
高山流水

流感高峰临近,国产新药搅动百亿市场

流行性感冒(简称“流感”)是流感病毒引起的对人类健康危害严重的急性呼吸道传染病,流感病毒抗原性易变,传播迅速,在学校、托幼机构和养老院等人群聚集的场所易发生暴发疫情。当前,全国整体进入流感流行季,流感活动水平明显上...

2025-11-288368 阅读836 评论
高山流水
  • 首页
  • 上一页
  • 2199
  • 2200
  • 2201
  • 2202
  • 2203
  • 2204
  • 2205
  • 2206
  • 2207
  • 2208
  • 下一页
  • 末页
  • 共 38909 页
点击查看更多
Copyright修一下. 基于全国电器维修系统搭建.网站地图.

沪ICP备2024071369号沪ICP备2024071369号 . 安全运行天