降至“1字头” 多家银行下调大额存单产品利率

高山流水

来源:金融时报

5月20日,新一轮存款降息来袭,包括工行、中行、建行等多家银行纷纷下调了活期存款、定期存款以及通知存款等多个产品利率。

《金融时报》记者注意到,随着银行存款“降息潮”的延续,曾被视为“揽储利器”的大额存单产品,正在逐渐“失宠”。近期,有多家银行在调降定期存款利率的同时,也同步下调了大额存单产品利率。目前,大额存单产品即将全面迈入“1时代”。

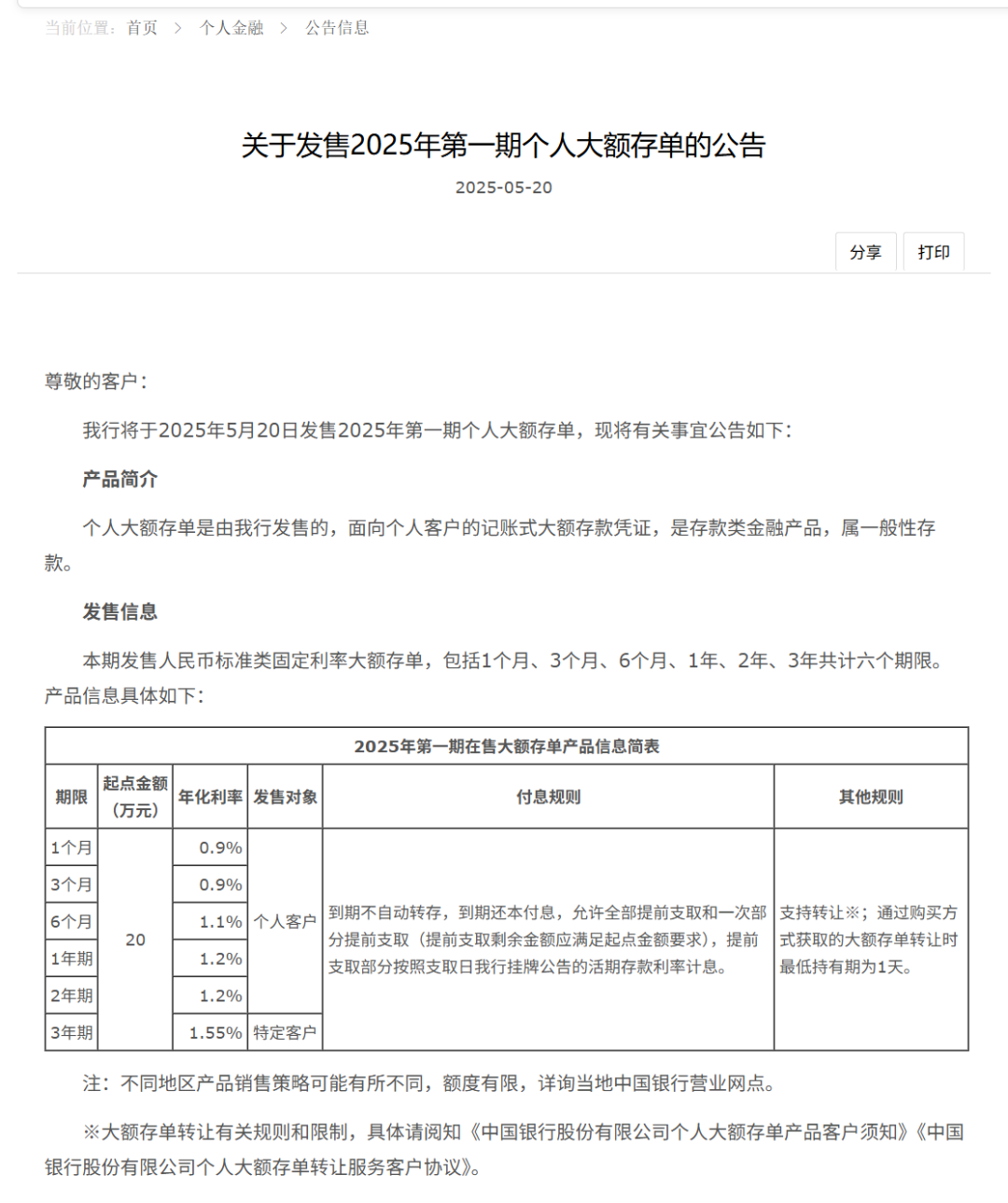
5月20日,中国银行发售了2025年第一期个人大额存单,包括1个月、3个月、6个月、1年、2年、3年共计六个期限。

从年化利率来看,该行1年期、2年期大额存单产品利率均为1.2%;3年期为1.55%,仅面向“特定客户”出售。与去年发行的第二期个人大额存单相比,该行1年期、2年期、3年期产品利率分别下调了25个基点、25个基点以及35个基点。

降至“1字头” 多家银行下调大额存单产品利率

此外,还有多家国有大行的大额存单产品利率也已全面跌破“2字头”。其中,工商银行1年期、2年期、3年期大额存单产品利率分别为1.2%、1.2%、1.55%,与中国银行保持一致。农业银行1年期、2年期、3年期大额存单产品分别为1.45%、1.45%、1.9%。

记者查询建设银行手机银行发现,目前该行1年期、3年期大额存单产品利率分别为1.2%、1.55%,暂未出售2年期、5年期大额存单。

值得关注的是,曾具有高息存款优势的中小银行、民营银行也在近期纷纷下调了大额存单产品利率。

5月12日,天津银行发布的公告称,于5月13日起调整海鸥存及幸福存单产品利率。调整后,该行海鸥存3年期、5年期产品利率为2.00%、1.75%,分别较调整前下调5个、30个基点。

在调整海鸥存定期存款产品利率的同时,该行大额存单类产品“幸福存单”3年期的年化利率由2.10%下调至2.05%,降幅5个基点,离“1字头”仅有一步之遥。

此前,蓝海银行也宣布下调该行定期存款及大额存单产品利率。其中,该行3年期大额存单利率较此前下调10个基点至2.30%,与2年期大额存单产品利率保持一致。

今年4月起,众邦银行也调整了该行3年期、5年期大额存单利率。其中,3年期大额存单利率从2.6%降至2.4%,下调20个基点;5年期利率则从2.9%下调至2.5%,降幅为40个基点。

《金融时报》记者注意到,今年以来,为了持续缓冲息差收窄带来的影响,各家商业银行更加注重负债端的成本管理,持续调整中长期限存款产品利率。

“通过下调存款利率,既能提升利息收入水平,能为进一步推动资产端利率下调提供空间,增加银行业服务实体经济发展的能力。”中国银行研究院研究员杜阳表示。

相关推荐:

新澳门开奖走势图,坚持冷静判断

澳门精准资料大全免費經典版特色识破短视频诱导

新2025澳门天天开好彩77 88_物流真实性确认

2004澳门资料大全免费808-判断产品真假

2025澳门特马历史记录_识破炒作话题

新澳门管家一马一中,注意灰色地带

600kt图库图资料,守住理性消费

白小姐449999精准一句诗6548bbs._服务质量评估

55123新澳2025年最新版图——平台分析

2025澳门精准资料大全-投资行为审查

管家婆一奖一特一中人心棵图片_关注退款门槛

新澳今天最新准确资料_防止虚构保修

2025全年免费资料大全王中王三海经资料-检查收款路径

4949免费正版资料大全_隐性授权警示

澳门开特马+开奖结果走势核验服务资质

文章版权声明:除非注明,否则均为降至“1字头” 多家银行下调大额存单产品利率原创文章,转载或复制请以超链接形式并注明出处。