登录新浪财经APP 搜索【信披】查看更多考评等级
近日,一份未盖公章的四川剑南春股份有限公司(下称“剑南春”)股东大会资料流传于网上。根据这份资料,2024年剑南春的收入过百亿,净利润突破30亿元。
这份资料显示,2024年,剑南春实现营收106.6亿元,同比增长14.9%。其中酒业销售105.3亿元,同比增长15.4%;实现归属母公司股东的净利润20.6亿元,增长17.9%。

这是一份怎么样的成绩呢?《财中社》注意到,上市白酒公司中,2024年今世缘(603369)营收115.5亿元,与剑南春最为接近;迎驾贡酒(603198)归母净利润为25.9亿元,口子窖(603589)归母净利润为16.6亿元,与剑南春的净利润较为相仿。
截至7月2日,今世缘市值480亿元出头,迎驾贡酒和口子窖市值分别超过310亿元和200亿元。
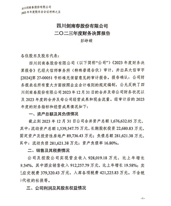
在阿里拍卖平台上,有剑南春股权转入的公告。转入信息披露的剑南春经营情况显示,2023年剑南春营收为92.8亿元。其中,酒业收入91.2亿元,增长19.6%。

2023年,剑南春净利润为27.2亿元,同比增长24.81%;归属母公司股东的净利润为18.5亿元,同比增长23.4%。
按照阿里拍卖平台公布的经营情况,2024年剑南春收入增长14.9%恰好为106.6亿元,与这份流传出的信息基本相一致;归母净利润增长17.9%应为21.9亿元,剑南春流传出的2024归母净利润少了1.2亿元。

从增速上看,2024年A股上市的20家白酒公司有11家和剑南春一样实现了营收和净利润的双增长。收入增速超过剑南春的只有3家,归母净利润增速超过剑南春的也不过5家。
仅从2024年增长看,剑南春的增长超过了大多数上市同行,但从“茅五剑”的名声看,2024年,贵州茅台(600519)、五粮液(000858)收入分别为1741.4亿元、891.8亿元,归母净利润分别实现862.3亿元和318.5亿元。
剑南春的收入才刚刚超过百亿,甚至与贵州茅台和五粮液两家龙头的净利润都无法相比较。
在历史文化、产品品质、市场表现和价格定位等诸多方面,“茅五剑”一度是中国高端白酒的代名词,是名副其实中国白酒品牌第一梯队。
但是随着五粮液和贵州茅台在2000年前后先后登录资本市场,并全力推进全国化。尤其是两家公司通过不断涨价,巩固其在高端白酒市场的地位,“内忧外患”的剑南春终究落在了后面。
差距越拉越大
虽然剑南春并未上市,可通过第三方数据也可以窥见一斑。四川省工商联等发布的四川民营企业百强榜显示,2021-2023年,四川剑南春(集团)有限责任公司(下称“剑南春集团”)分别以154.2亿元、157.5亿元和169.4亿元成功上榜。不过,排名从21位降至25位。
不难发现,与贵州茅台等同行相比,公司收入涨幅并不明显。剑南春是剑南春集团的核心,贡献主要收入。
2021年,贵州茅台营收首次破千亿,之后一路增长直至2024年破1700亿元。
《财中社》注意到,在同行快速增长的同时,剑南春遭受了一系列内部纷争,从早期的内部改制引发的一系列问题,直至“退股门”事件,对公司稳定发展和形象都造成了不利影响。2015年剑南春董事长乔天明“失联”并因涉嫌行贿、私分国有资产等问题遭调查,直至2023年,乔天明才一审宣判,而这8年是白酒发展的又一个景气周期,内部治理混乱,使得剑南春在白酒市场复苏的关键时期错失了很多发展良机。
剑南春曾多次试图登录资本市场,但因为股权纠纷等问题,或者董事长被采取措施等因素,公司上市梦想都没有能实现。缺乏资本助力,在品牌推广、市场拓展等方面的发展速度就受到限制。
在核心大单品上,飞天茅台1499元/瓶的指导价一瓶难求,剑南春的大单品是水晶剑,京东平台剑南春自营店中,52度500Ml/瓶的水晶剑售价438元,京东超市进一步降至418元/瓶。
这样的价格已经难以跻身真正的高端市场,只能在次高端市场竞争。另一方面,泸州老窖(000568)旗下、售价在千元左右的国窖1573早已经成为与飞天茅台和普五并驾齐驱的高端品牌。
品牌高端化不能一蹴而就,收入增长就显得更为重要。2025年6月18日,剑南春大唐国酒生态园二期项目开酿献礼仪式举行,二期工程项目计划总投资16.7亿元,建成后,可新增年曲酒生产能力3至5万吨,新增年利润15亿元以上。
2023年,在上述二期项目揭幕仪式,剑南春集团公司常务副总经理蔡发富表示,大唐国酒项目是确保公司在“十四五”末销售达到200亿元、力争达到300亿元、实现“再造一个剑南春”的重点项目。
2025年是十四五的最后一年。