登录新浪财经APP 搜索【信披】查看更多考评等级
来源:论辩思潮
导言:
提起国内曾经的明星股,不少人会想到一个响当当的名字——金亚科技。
金亚科技股份有限公司于1999年成立,并于2009年成功登陆深交所创业板,成为创业板首批挂牌的28家上市公司之一。金亚科技是一家专注于数字电视设备及相关软件产品的研发、生产和销售的高新技术企业,曾是中国数字电视产业十大自主品牌之一,被市场打上了“电视游戏第一股”的标签。公司股价从发行初期的8.20元,在2015年牛市的推动下,上涨至68元,被无数机构争相追捧,风光无限。
然而,公司在2015年因涉嫌财务造假被中国证监会调查,最终证实存在虚增银行存款、营业收入、营业成本和预付工程款等造假行为,并在2018年被证监会进行了严厉处罚,公司股价暴跌,市值大幅缩水,投资者遭受巨大损失。

繁华落尽,终是一场空。曾经市值180亿元的资本大厦一夜间化为泡影,这家造假“上瘾”的创业板公司被启动强制退市机制,成为继欣泰电气之后,A股第二例欺诈发行强制退市案件。金亚科技是如何一步步走向造假的不归路?又是什么导致了这家曾经辉煌一时的企业走向如此悲惨的结局?大股东在其中发挥了什么作用?如何深入探究其公司治理缺陷?通过对公司发展的梳理,我们能回答以上问题,铭记资本市场这一沉重的教训。

一、 从零到一的崛起:
造假帝国的上市史
1968年,大股东周旭辉出生于温州,从浙江大学毕业后便在城东电视联合集团从事科研工作,并担任技术副厂长。1993年,周旭辉成为成都金丰无线电厂厂长。周旭辉积累了丰富的技术经验和管理经验,为日后的发展奠定了坚实的基础。
1999年,周旭辉的弟弟周旭忠以及朋友黄寿荣、何哲平合资成立金亚科技。在公司的股权分配上,周旭忠占50%的股权,黄寿荣和何哲平后两者各占25%,而周旭辉只是在金亚科技担任技术顾问。然而,成立之初的金亚科技所有有线电视相关设备与原材料都来自周旭辉主管的地方集体所有制无线电厂,甚至连最早设立公司都是以购买自这家厂子的实物出资。这让金亚科技从诞生起就与周旭辉产生了千丝万缕的关联。
2000年,黄寿荣将其持有的25%股权全部转让给周旭忠,至此,周旭忠的持股比例达到75%。同期,金亚科技因主营机顶盒,在市场上找到了自己的定位,生意做得风生水起。其中,周旭辉以董事长的身份投资金亚科技,通过各种渠道将金丰收音机的利润转移到自己的身上,并凭借其在行业内积累的人脉和技术经验,为金亚科技的产品提供了技术支持和市场拓展方向,使公司在激烈的市场竞争中脱颖而出。
2004年,周旭辉辞去了金丰无线的职务,同时周旭忠将其持有的 75% 的股份全部转给周旭辉,自己回了温州老家。至此,周旭辉正式成为金亚科技第一大股东。这一系列举动似乎是环环相扣的,让人怀疑其弟起初只是代持周旭辉的股份。毕竟,从金亚科技成立之初与周旭辉主管工厂的紧密联系,到周旭辉在金亚科技发展过程中发挥的关键作用,似乎让股权变更背后的真相具有指向性。
周旭辉上任后,开始大刀阔斧地改革和发展金亚科技。尽管金亚科技在产品研发与生产方面取得了一定成绩,但其主营产品并未构建起一个成熟高效的销售平台。面对这一情况,周旭辉提出创新模式:将所有主营产品回收,而后向相关方收取一定费用。
2006 年,他前往深圳向风投们推广自己的公司,凭借着出色的演讲能力和对公司未来的清晰规划,成功吸引了多个投资者的目光,获得了大量资金支持。
2009年,金亚科技已经获得九千万美元的融资。虽然周旭辉的股权被稀释到了44%,但金亚科技还是在他的领导下,顺利上市。下表是金亚科技股票首发当日的表现,其开盘与收盘涨跌幅大,市盈率也达到惊人的114.75,可见投资者对公司未来盈利增长的预期,且愿意为公司每一元的盈利支付较高的价格。金亚科技也是众望所归,加上之后的股价 “泡沫”,投资人们赚得盆满钵满。上市初期,金亚科技的股价一路飙升。

然而,一片歌舞升平之后似乎危机四伏。金亚科技的营业风险巨大。下表展示的是金亚科技金亚科技招股说明书上呈现的分类营收。2009年硬件产品销售收入暴涨,仅半年时间就录得7473万元的营业收入,而2008年全年硬件收入只有9436万。金亚科技当时是取得了怎样的销售法宝,才取得如此突飞猛进的销售业绩呢?

答案是盈利模式创新:即上文提到的分期收款销售方式。所有商业模式创新
都隐含着与之对应的风险,而金亚科技的“商业模式创新”又与收入确认政策挂钩,直接涉及到会计政策是否稳健。更何况此模式创新发生在临近上市的时候,该创新是否能够为企业持续获利没有经受任何市场检验——金亚科技似乎用股民的钱试错。金亚科技将很多年才能收回货款的“收入”在上市前夕一次性进行确认,放松了交易中的回款条件,这才导致2009年硬件收入迅猛增长的情况。具体如下:
在以下三个分期收款的项目中:长宁项目将5年回款,阳谷项目的回款时间长达8年,南充项目长达12年。当时的专家认为:三网融合已经成为大趋势,破坏式创新将对金亚的产品会产生严重的威胁,就算科技到2020年并没有取得任何进步,产品物理寿命的客观限制也将导致公司无法在长达12年的时间内稳定的收回现金。然而在上市前夕,金亚科技把这些交易一次性的确认为营业收入,如此激进的收入确认政策让投资者担心其商业模式的持续性。

早在金亚科技尚未正式发行股票之际,不少人心中都隐隐泛起疑云,对周旭辉的收入来源产生了质疑,猜测他的财富积累或许存在不为人知的问题。可无奈的是,这些怀疑没有任何实际证据能够支撑,一切都只能停留在揣测阶段。并且,在严格的审核流程下,金亚科技的IPO审核一路绿灯,那些质疑声也随之暂时沉寂了下去。
但俗话说,雁过留痕。随着时间的推移,金亚科技后续一系列令人眼花缭乱的操作,却逐渐暴露出一些端倪。这些看似平常的商业举动背后,隐隐约约透露出一些蛛丝马迹,让人不禁再度回想起曾经对周旭辉收入的种种质疑,似乎这一切并非空穴来风。
二、 露出马脚:
泡沫破裂,大厦将倾
上市以来,金亚科技势头迅猛,在数字电视领域持续发力。周旭辉曾表示要将公司打造成数字电视产业升级中的专业服务商,并制定了2010到2012年主营业务收入分别达到2.6亿元、3.3亿元和4.1亿元的业务目标规划。
2012年,金亚科技以2.292亿美元的价格收购了英国哈佛集团。实际上,当时金亚科技自身似乎并不具备足够的优势来进行如此大规模的并购。从业绩上看,金亚科技2012上半年实现营收与净利润的增长。然而,第三季度公司完成收购事宜后,其业绩却深受其累:前三季度净利润同比下降4.02%,第三季度净利润同比暴降55.3%,营业收入同比增长189.51%。对于营收和净利润巨大变化的原因,公司称主要系支付收购案的中介费用所致。而收购标的哈佛国际的经营状况亦难言乐观。
2012-2013年,并购后的哈佛集团经营状况不佳,损失惨重,利润微薄,这给金亚科技带来了不小的负担,公司业绩受到一定影响。
2014年,金亚科技面临着巨大的盈利压力,如果不能实现盈利,公司甚至可能面临退市风险,而这将导致周旭辉在股票市场上失去融资的可能,这对他来说无疑是巨大的危机。
2015年,金亚科技似乎迎来了转机,公司积极拓展业务领域,动作不断。先是参股GTV,拥有稀缺电视频道播放权,在电竞领域占据了一定优势。随后又发布了一系列收购和战略合作方案,布局文化游戏产业,其中包括与IeSF(国际电子竞技联盟)就共同建立电子竞技学院达成战略合作关系。
同时,金亚科技还涉足VR产业,试图打造“VR+UWB精准定位系统”的模式。在这一系列举措之下,金亚科技的股价从2015年2月一路高歌猛进,三个月涨幅近5倍,市值一度超过180亿元,按照周旭辉持有27.98%的股份,其身家也顺势近50亿元。财务自由以后,周旭辉在感情路上也很得意,迎娶第二任妻子,即周旭辉在就读长江商学院EMBA时认识的明星同学童蕾。
但此时的金亚科技,看似风生水起,实则隐患重重。以下是金亚科技2009-2015年造假前的财务数据。可以看出,金亚科技的营业收入在2013年以后开始下降,并且在2014年之后出现腰斩式下降,2015年的营业收入只有2014年的47%。
公司自从上市以来,虽然从年份上来说是盈多亏少,但是累计获得的净利润只有5300万元。其在扣非净利润上更是惨不忍睹,上市8年亏损1.23亿元,并且13-15年扣非净利润都是负值,2017年中报继续录得-2200万的净利润以及-2400万的扣非净利润。

而在其公司年报上,在2013年的重大亏损后,其2014年的净利润达到惊人的3000万元,这一举动引起了投资者的怀疑。

真正让其露出马脚的是2015年2月金亚科技宣布重大重组预案,拟溢价19倍,以22亿元的交易对价收购天象互动100%股权。因为溢价过高以及天象互动时年刚刚成立一年,外加金亚科技实际控制人曾与2015年2月入股标的公司而引起了证监会的注意并介入调查。
这本身是一个对于重组项目的普通调查,却出现了意外的惊喜。“最早是当地证监部门发现了金亚科技银行存款存在账实不符的现象,并将这个线索进行了上报,进而发现其2014年存在信息披露违规问题,这个信息披露案件已经结案并做出了处罚。”之后,根据自己手上掌握的证据以及其他部门移交的线索,调查人员顺藤摸瓜,发现其上市时存在的欺诈发行问题。
2015年8月上市公司发布重大会计差错更正与追述调整公告。
2016年1月金亚科技发布关于自查报告的公告。
2016年4月上市公司发布关于前期会计差错更正的专项的说明。
2017年4月上市公司发布关于前期会计差错更正的公告(修正15年数据)。
2018年6月,证监会发布公告,金亚科技为了实现上市,通过虚增收入和利润骗取首次公开发行核准,引发行业哗然。
2019年5月13日,金亚科技因2016、2017、2018年连续三个会计年度经审计的净利润为负值,股票暂停上市。
2020年8月3日,金亚科技正式被深交所摘牌。

周旭辉用“泡沫”堆成的“商业城堡”,终究随着现实的来临被戳破,金亚科技被“打入”三板,想必以后再难翻身,而周旭辉也受到了法律的制裁。金亚科技“鸡飞狗跳”般的造假历史,终于随着监管层的重拳出击终结。

三、 生于欺诈:IPO造假分析
证监会调查发现,为了达到发行上市条件,金亚科技通过虚构客户、虚构业务、伪造合同、虚构回款等方式,虚增收入和利润,骗取了IPO核准。经查证其2008年、2009年1月至6月虚增利润金额分别达到3736万元、2287万元,分别占当期公开披露利润的85%、109%,涉嫌构成欺诈发行股票罪。具体分支如下:
2008年以及2009年1-6月营业收入作假金额分别为137067587.60元、79946942.67元,作假幅度分别为披露金额的87.06%、84.47%。净利润作假金额分别为42817348.78元、19100787.75元,作假幅度分别为披露金额的106.77%、101.87%。净资产作假金额分别为177306132.82元、168683920.57元,作假幅度分别为披露金额的89.40%、69.11%。
而回顾其欺诈发行过程,可谓是一场“窝案式”造假。2008年至2009年7月期间,被告人周旭辉作为金亚科技的股东、董事长及实际控制人,为使公司在A股顺利上市挂牌交易,以公司名义授意时任财务总监花纯国、销售经理郑林强等人进行财务数据造假,并要求公司其他部门员工予以协助配合。
并在招股书中使用虚假数据,隐瞒真实经营情况。证监稽查人士在回忆该案时表示:“案件时间跨度大、地域范围广,涉及的客户和供应商分布在全国20多个省区市。公司实控人周旭辉动用了身边各种关系,从亲属到公司工作人员,共同参与到造假中来。”
而在欺诈发行的造假手法上,金亚科技案则呈现出诸多特点。
(一)全盘性造假
金亚科技通过编造虚假的客户信息和业务往来,从源头制造了虚假的收入来源。凭空创造出一些不存在的客户,或者与实际客户虚构交易内容和规模,使得公司的业务量在账面上看起来大幅增长。
金亚科技为了造假可谓是穷尽各种手段。一些账目完全是‘无中生有’。从客户到合同、发货单、发票,再到银行回款进账单、审计回函、银行和客户的公章,都是假的。如果在全部凭证进行造假,甚至有‘演员’扮演相应的身份的情况下,其伪造行为往往难以被发现,且核实起来肯定有比较大的难度。这也是金亚科技当年IPO审查一路绿灯的原因。
(二)通过多种方式夸大业务规模
公司还采用化整为零的方式来夸大业务规模。例如,对方客户是一家集团公司,下面有很多子分公司,金亚科技与其本来是一笔整体业务,但公司将其分拆为若干笔业务,对应到对方各个子分公司,然后在每个子分公司中虚增一部分收入,增加了审计的难度。
金亚科技还通过分期收款等来虚增收入。比如先跟客户签订一个没有金额的框架协议,然后伪造一个补充协议,确认一个比较大的销售额,并改变销售方式为分期收款方式,期末再伪造已达到收入确认条件的假象,提前确认收入。
三、 死于造假:财务舞弊分析
据中国证监会行政处罚决定书显示,金亚科技存在以下违法事实:金亚科技披露的2014年合并财务报表虚增银行存款217911835.55元,虚增营业收入73635141.10元,虚增营业成本19253313.84元,虚增预付工程款3.1亿元,造假金额之大,令人瞠目结舌。
(一) 董事长亲自操刀“两面账”
据证监会披露,金亚科技在2013年大幅亏损,为了扭转公司的亏损,时任董事长周旭辉在2014年年初定下了公司当年利润为3000万元左右的目标。
每个季末,金亚科技时任财务负责人会将真实利润数据和按照年初确定的年度利润目标分解的季度利润数据报告给周旭辉,最后由周旭辉来确定当季度对外披露的利润数据。
在周旭辉确认季度利润数据以后,张法德、丁勇和于每个季度末将季度利润数据告诉金亚科技财务部工作人员,要求他们按照这个数据来作账,虚增收入、成本,配套地虚增存货、往来款和银行存款,并将这些数据分解到月,相应地记入每个月的账中。
参与伪造财务数据的人员包括周旭辉、张法德、丁勇和、李国路、刘红、张晓庆、舒稚寒、曾兵。也就是说,金亚科技董事长周旭辉亲自指挥公司财务人员,进行系统性的财务造假。
为了方便记账,金亚科技的会计核算设置了006和003两个账套。003账套核算的数据用于内部管理,以真实发生的业务为依据进行记账。006账套核算的数据用于对外披露,伪造的财务数据都记录于006账套。金亚科技的2014年年报就是使用的006账套核算的数据。
(二) 造假方式
金亚科技不仅在利润表上做了手脚,同时还对资产负债表上的账目进行大幅度捏造——包括在直觉上真实度很高的货币资金。下表列示了上市公司年报以及两次更正前后报表的主要项目。

其中,金亚科技未分配利润调减数额高达3.04亿元,同时盈余公积调减2100万元,归母净利润调减2500万元。
由此推测,金亚科技的财务问题可能并非始于2014年,在2014年以前,上市公司虚增净利润或许就已高达3亿元。通过对本文最初表格的梳理,我们发现金亚科技自上市以来所取得的净利润总和(未折现)仅为5300万元。倘若这3亿元的窟窿是在上市之后才出现的,那么这意味着公司自上市以来,实际上处于2.5亿元的净亏损状态。回顾金亚科技上市后的业绩表现,其在2010年曾创下单年最佳业绩,实现净利润5400万元。
假设上市公司在未来能够持续保持这一盈利水平且不考虑折现因素(实际上,鉴于2017年中报仍处于亏损状态,这种假设几乎不可能实现),那么上市公司需要整整5年的时间,才能够使上市以来的累计利润转为正值,仍有3亿元的缺口需要分摊到2014年以前的年度。
其他非流动资产一项,与2014年年报披露数值相差3.1亿元,差别巨大。在现金流量表资本支出项目中,更正1与2014年年报所差同样是3.1亿元,所对应的项目相同,在现金流量表中作为“构建固定资产、无形资产和其他长期资产支付的现金”入账。在货币资金一项,金亚科技将2014年末货币资金余额由3.4亿元调减为1.2亿元,这笔款项被指被大股东占用。
综上,其造假明细如下:
(1)虚增工程款
2014年,金亚科技的子公司成都金亚智能技术有限公司建设项目,由四川宏山建设工程有限公司施工,建设面积385133平方米,每平方米造价约2000元,按40%的预付比例估算出来需要预付工程款3.1亿元。为此制作了假的建设工程合同,填制了虚假银行付款单据3.1亿元,减少银行存款3.1亿元,同时增加3.1亿元预付工程款(报表列示项目为其他非流动资产)。
(2)虚增银行存款
2014 年末,金亚科技中国工商银行成都高新西部园区支行账户银行日记账余额为219301259.06元,银行流水余额为1389423.51元,该账户虚增银行存款217911835.55元,占当期披露的资产总额的比例为16.46%。
(3)虚增利润总额
金亚科技通过虚构客户、伪造合同、伪造银行单据、伪造材料产品收发记录、隐瞒费用支出等方式虚增利润。经核实,金亚科技2014年年报合并财务报表共计虚增营业收入73635141.10元,虚增营业成本19253313.84元,少计销售费用 3685014元,少计管理费用1320835.10元,少计财务费用7952968.46元,少计营业外收支13154887.58元,虚增利润总额80495532.40元,占当期披露的利润总额的比例为335.14%,并使利润由亏损变为盈利。

四、 舞弊下的反思:
公司治理的症结与镜鉴
金亚科技曾是创业板的明星企业,风光无限。然而,这辉煌却如泡沫般易碎。公司在 2015 年因涉嫌财务造假被证监会调查,最终证实其存在多种造假行为,手段多样且金额巨大。其上市过程充满欺诈,通过虚构客户、业务、合同、回款等方式虚增收入和利润,骗取了 IPO 核准。2008 年、2009 年 1 月至 6 月虚增利润金额颇高,涉嫌构成欺诈发行股票罪。2014 年时任董事长周旭辉亲自指挥财务人员系统性造假,对利润表和资产负债表大肆捏造。
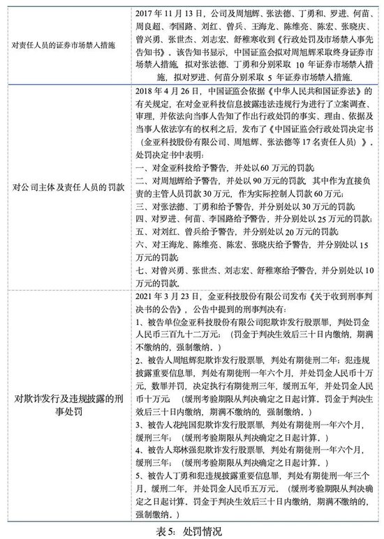
曾经市值高达 180 亿元的资本大厦,最终一夜间化为泡影。在财务造假的处罚结果上,金亚科技被判处罚金人民币392万元。其实际控制人周旭辉数罪并罚后,法院决定执行有期徒刑三年,缓刑五年,并处罚金人民币10万元。其他多个责任人也被判刑,同时还有多人被采取证券市场禁入措施。

金亚科技从辉煌走向衰败,从造假上市到退市的历程,令人唏嘘不已,也为资本市场敲响了警钟。
(一) 症结
基于GONE理论,分析造假动因。
1. 贪婪因素
贪婪往往是财务舞弊的起源。管理层的贪婪是指过度追逐利益,采用种种违规手段获取不当收益。周旭辉作为金亚科技的最大股东,对金亚科技掌有绝对控制权,先是挪用金亚科技2.2亿元资金投资天象互动,然后凭借对金亚科技的控制,以溢价近20倍的高价收购天象互动,获得现金9 900万元,股份1.21亿元,实现了利益输送。
2. 机会因素
机会因素是实施舞弊的重要条件,内部控制薄弱、治理层履行监管职责不到位等使金亚科技财务造假有了可乘之机。可以看出,董事长周旭辉的持股比例最高,出现了“一股独大”的现象,可以绝对掌控金亚科技。此外,金亚科技的内控制度存在严重问题,为大股东的舞弊提供了空间。周旭辉既是董事长又是管理人员,所有权和经营权的集中使得公司的经营决策未能做到透明化,缺少治理层的监管。又如,当金亚科技被调查期间,2015年7月其审计主任迅速辞职,且至今没有新人就职,金亚科技也未及时安排人员到岗。可以看出金亚科技并不重视内部审计部门,甚至脱离了内部审计的监督。内部控制薄弱给金亚科技的舞弊行为提供了机会。

3. 需求因素
需求即财务造假的动机,主要源于企业对不当利益的追求,如维持上市的资格或获得更高的社会地位等。第一,传统业务市场萎缩导致金亚科技的业绩一直下滑。面对市场的激烈竞争与压力,金亚科技的业绩逐渐低迷。金亚科技对市场变化的迟缓反应削弱了自身的盈利能力,无计可施之下只得冒险进行财务造假。第二,金亚科技曾尝试转型现有业务,并购目标公司和哈佛国际这两家海外公司。然而海外并购的巨大花费并未给金亚科技带来实际效益,两家公司的连年亏损反而拖累了金亚科技的业绩。而2015年2月收购天象互动使金亚科技募集到大量资金,股票价格飙升,为确保收购之路顺利,金亚科技调整了其2014年的财务报表数据。第三,2013年金亚科技处于亏损状态,如果2014年未能使净利润扭亏为盈,则很可能在2015年面临退市的风险。
4. 暴露因素
暴露因素主要有两点:一是上市公司的财务造假行径有多大可能被曝光,二是造假行为被公之于众后,监管部门对上市公司及高管的惩罚力度。一方面,金亚科技主要利用虚增收入和净利润这一常规手段进行财务造假,在其被要求发布自查公告前,投资者和有关部门都未能发现并曝光其造假行为,表现出投资者未能对投资对象进行有效监督,更说明我国证券市场发展并不完善,应健全相关监督机制,做好监管工作。金亚科技已经连续九年聘请立信会计师事务所进行审计,而其高薪聘请的财务顾问就是立信会计师事务所的注册会计师之一,外审机构缺乏独立性。另一方面,财务造假的主要驱动力源于造假收益高,而违规成本低。金亚科技被警告并处罚金60万元,实际控制人周旭辉被警告并处罚金90万元。但对于金亚科技涉及的约12亿元的数据调整,以及周旭辉侵占的2.2亿元资金来说,处罚过轻。
(二) 镜鉴
金亚科技公司治理的严重缺陷引发了诸多警示,为其他企业在完善公司治理方面提供了宝贵经验。
1. 优化股权结构,避免“一股独大”
金亚科技董事长周旭辉持股比例过高,形成“一股独大”局面,使其能够绝对掌控公司,为个人私利操纵公司决策,进而导致财务造假。企业应构建多元化、均衡的股权结构,分散控制权。可引入战略投资者,使各股东相互制衡,防止个别股东权力滥用,确保决策的民主性与科学性,保障全体股东利益。
2. 强化内部控制体系建设
金亚科技内控制度漏洞百出,内部审计部门形同虚设,给舞弊行为大开方便之门。企业需建立健全涵盖财务、运营、监督等全方位的内部控制制度。明确各部门和岗位的职责权限,形成相互制约机制。定期评估与更新内控制度,确保其有效性。同时,高度重视内部审计,配备专业审计人员,赋予其独立监督权力,定期审计财务与业务流程,及时发现并纠正违规与风险问题 。
3. 明确管理层职责,确保两权分离
周旭辉身兼董事长与管理人员数职,所有权与经营权高度集中,致使公司决策缺乏透明度与监督。企业应严格分离所有权与经营权,明确董事会与管理层职责。董事会负责战略决策与监督管理层,管理层专注公司日常运营。通过合理的职责划分与监督机制,防止“柠檬效应”。
4. 提高违法违规成本,加强法律威慑
金亚科技财务造假涉案金额巨大,但处罚相对较轻,未能形成足够威慑。监管部门应完善法律法规,加大对财务造假等违法违规行为的惩处力度,提高罚款金额,增加刑事责任追究的力度。让企业和个人明白,违法违规成本远高于收益,从而从根本上遏制财务造假的动机。
5. 树立正确企业文化
金亚科技从上市到日常经营,充斥着欺诈与造假行为,反映出其企业文化的扭曲。企业要培育以诚信、合规为核心的企业文化,将诚信价值观融入企业战略、制度和员工日常行为。