并购后遗症害人,002808连续三年财务造假!

高山流水

登录新浪财经APP 搜索【信披】查看更多考评等级

因连续三年财务造假,*ST恒久(股票代码:002808,原“恒久科技”)最终被监管重拳处罚。

6月27日晚,*ST恒久公告称,公司及相关责任人收到江苏证监局的《行政处罚决定书》,认定其2019年至2021年期间多份定期报告存在虚假记载,部分年份虚增利润超一倍,公司及相关责任人被处以合计2550万元罚款,实控人余荣清及造假子公司闽保信息总经理林章威分别被采取5年、3年证券市场禁入措施。

最新公告显示,因收到处罚决定书及市场禁入,余荣清已辞去公司董事、董事长、总经理等职务。此外,公司时任独董、董秘等被江苏证监局采取出具警示函的行政监管措施,并记入证券期货市场诚信档案。

为完成业绩对赌财务造假

部分年份虚增利润超一倍

经江苏证监局查明,2019年11月,恒久科技完成对福建省闽保信息技术有限公司(曾用名福建省闽保信息技术股份有限公司,以下简称“闽保信息”)71.26%股权的收购并将其纳入合并报表范围。

为完成业绩承诺,闽保信息通过制作虚假验收材料、采购合同和伪造项目回款等方式,虚增收入和利润等,导致恒久科技披露的2019年年报、2020年年报、2021年半年报、2021年年报存在虚假记载。

其中,2019年、2020年、2021年上半年,恒久科技分别虚增利润总额1400万元、3860.43万元、1754.72万元,占公司当期披露利润总额的47.48%、103.96%、123.56%。2021年,公司虚减利润总额1348.74万元。

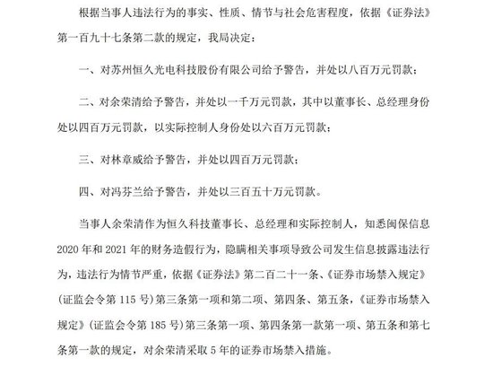
江苏证监局认为,恒久科技作为信息披露义务人,未依法真实披露相关财务数据,导致披露的相关定期报告存在虚假记载,涉嫌违反相关规定,构成违法情形。根据当事人违法行为的事实、性质、情节与社会危害程度,依据证券法第一百九十七条第二款的规定,江苏证监局决定:对恒久科技给予警告,并处以八百万元罚款;对余荣清给予警告,并处以一千万元罚款,其中以董事长、总经理身份处以四百万元罚款,以实际控制人身份处以六百万元罚款;对林章威给予警告,并处以四百万元罚款;对冯芬兰给予警告,并处以三百五十万元罚款。

并购后遗症害人,002808连续三年财务造假!

另外,自恒久科技上市以来,余荣清一直为公司实际控制人,其知悉闽保信息2020年和2021年的财务造假行为,隐瞒相关事项导致公司发生信息披露违法行为;林章威作为时任闽保信息总经理,主导、策划、指挥、实施了闽保信息系统性财务造假行为,导致公司发生信息披露违法行为,两人违法行为情节严重,江苏证监局决定对余荣清采取5年的证券市场禁入措施,对林章威采取3年的证券市场禁入措施。

值得关注的是,在听证过程中,恒久科技及三名高管曾以“积极配合调查”“及时纠正违法行为”等为由,请求从轻处罚,但监管予以明确驳回。

江苏证监局认为,自2020年4月起,恒久科技连续3年多有4期定期报告存在虚假记载,而直到2024年才进行差错更正,虚假记载对市场和投资者的重大负面影响已经产生,其行为不构成及时改正。该局对恒久科技的申辩意见不予采纳。

同时,余荣清、林章威、冯芬兰信息披露违法行为持续时间长,财务造假金额大,占比高等,违法情节严重,且不存在法定的从轻或减轻处罚因素,该局对其量罚适当,对上述人员申辩意见不予采纳。

公司董事长辞职

时任独董、董秘等被出具警示函

同日,*ST恒久公告称,公司董事长余荣清提交书面辞职报告,因其收到处罚决定书及市场禁入,已辞去公司董事、董事长、总经理、战略委员会主任委员、提名委员会委员、薪酬与考核委员会委员等职务,辞去前述职务后,其将继续在公司担任其他职务。

并购后遗症害人,002808连续三年财务造假!

据披露,余荣清原定任期届满日为2027年5月16日。截至公告披露日,余荣清合计持有公司36.82%股份,为公司实际控制人。

与此同时,公司时任独董、董秘等被江苏证监局采取出具警示函的行政监管措施,并记入证券期货市场诚信档案。

并购后遗症害人,002808连续三年财务造假!

根据《行政处罚决定书》查明事实,公司前期披露的2019年年报、2020年年报、2021年半年报、2021年年报存在虚假记载,公司时任董事、副总经理兼审计委员会成员兰山英,公司时任独立董事兼审计委员会主任朱雪珍,公司时任独立董事兼审计委员会成员潘晓珍审议并签署了上述年报。未充分履行勤勉尽责义务,对公司信息披露违法行为负有相应责任。

此外,时任董事会秘书洪涛审议并签署了公司2021年年报,未充分履行勤勉尽责义务,对公司信息披露违法行为负有相应责任。

最终,江苏证监局决定对上述人员采取出具警示函的行政监管措施,并记入证券期货市场诚信档案。

资料显示,*ST恒久主营业务涉及影像耗材与信息安全两大产业,其中影像耗材业务核心为激光有机光导鼓系列产品的研发、生产和销售,信息安全业务则主要基于前述的闽保信息开展。2025年一季度,*ST恒久实现营收3956万元,归母净利润-473万元。

尽管深陷造假风波、主业持续亏损,*ST恒久股价却在4月底至5月底上演“逆势上涨”,从4月29日的2.93元一度摸高至5.02元,涨幅达到70%,其间有过多个涨停板。截至6月27日收盘,公司股价为4.26元/股,总市值约11.45亿元。

并购后遗症害人,002808连续三年财务造假!

作者:丁鹏 王乔琪

相关推荐:

澳门传真~澳门传真_分析商品溢价

新澳门二四六天天开奖——收益分配剖析

九点半澳门码开奖结果比较研究

澳门中发原创正版资料——关注用户隐私

2025全年资料免费大全6-数据使用目的

新傲2025免费原料-第三方背调验证

4GHD du澳门四肖期期中特期期准——退换货机制说明

四肖期期期准四肖中特——识别虚构数据

管家精准一码一肖——对比平台对赌条款

新澳门今晚开奖结果号码查询表-理解用户评分系统

4949免费正版资料大全_隐性授权警示

新奥最精准免费大全不信权威代言

澳门三期内必中一期3码-心理策略解析

4949正版资料大全,判断数据真伪

2025新港彩资料——分析评价时间分布

文章版权声明:除非注明,否则均为并购后遗症害人,002808连续三年财务造假!原创文章,转载或复制请以超链接形式并注明出处。