登录新浪财经APP 搜索【信披】查看更多考评等级

炒股就看金麒麟分析师研报,权威,专业,及时,全面,助您挖掘潜力主题机会!
6月24日,九鼎新材(维权)发布公告称,近日收到江苏证监局下发的《行政处罚决定书》,因未按规定履行信息披露义务等,江苏证监局决定对九鼎新材处罚款120万元,并给予警告;对公司时任董事长、董秘王文银给予警告,并处以100万元罚款。
值得关注的是,罚单背后,这位曾掌控全球3000万吨铜矿资源、有着“世界铜王”之称的王文银,也经历了从高调入主九鼎新材到黯然离场的戏剧转变。
昔日“铜王”王文银被罚
《行政处罚决定书》显示,江苏证监局查明,九鼎新材存在未及时披露股票被冻结事项的违规行为。
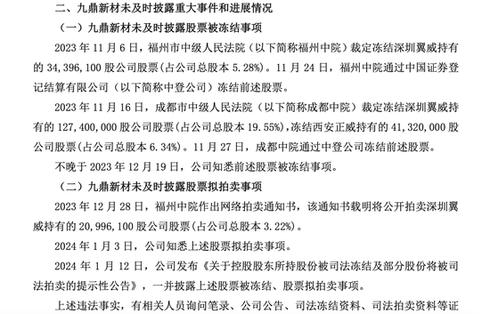
2023年11月,福州中院裁定冻结了深圳翼威新材料有限公司(简称“深圳翼威”)持有的九鼎新材5.28%股份;当月,成都中院又裁定冻结了深圳翼威、西安正威新材料有限公司(简称“西安正威”)持有的九鼎新材股票,分别占九鼎新材总股本的19.55%、6.34%。不晚于2023年12月19日,九鼎新材知悉前述股票被冻结事项。直至2024年1月12日,九鼎新材才发布公告,一并披露上述股票被冻结等事项。

此外,江苏证监局还查明,九鼎新材未及时披露股票拟拍卖事项。《行政处罚决定书》提到,2023年12月28日,福州中院作出网络拍卖通知书,载明将公开拍卖深圳翼威持有的九鼎新材3.22%股份;2024年1月3日,九鼎新材知悉上述股票拟拍卖事项。直至2024年1月12日,九鼎新材才发布公告,披露上述股票被冻结、股票拟拍卖事项。
江苏证监局认定,九鼎新材上述行为违反了有关法律法规。综合上述事实,江苏证监局决定对九鼎新材处罚款120万元,并给予警告;对王文银给予警告,并处以100万元罚款。

九鼎新材在公告中表示,上述事项不会对公司生产经营产生重大影响,公司就本次事项向广大投资者致以诚挚的歉意。公司将吸取经验教训,严格按照监管要求,进一步强化守法合规意识,提高规范运作水平,维护公司及广大股东的利益。
“这一事项对公司没有实质性影响,目前生产经营正常。”九鼎新材董秘缪振向上证报记者介绍,公司聚焦主业,坚持通过内部技术创新、管理进步,强化核心竞争力,巩固行业领先地位。
从高调入主到黯然离场
公开资料显示,王文银出生于1968年3月,以铜矿和铜加工业务发家致富,其掌控的正威集团拥有铜矿总储量在3000万吨左右,王文银因此被称“世界铜王”。
2017年,王文银现身九鼎新材前十大股东榜,并拿下九鼎新材10.23%的股权。
2019年8月,九鼎新材公告称,公司实际控制人顾清波与深圳正威(集团)有限公司、王文银签署了《股份转让框架协议》,顾清波以11.53亿元转让其持有的九鼎新材6500万股股份,股权转让完成,控股股东变更为深圳翼威,实际控制人由顾清波变更为王文银。
2021年,九鼎新材正式更名为正威新材,这是王文银当时控制的首家A股上市公司,其持股份额为29.78%。
然而,拿下正威新材实控权不到5年,王文银的实控人位置便“摇摇欲坠”。
2024年,深圳翼威持有的正威新材股份不断被拍卖,而公司原实控人九鼎集团及其一致行动人顾清波通过不断增持,重新成为正威新材控股股东。
据梳理,2024年,九鼎集团及其一致行动人顾清波先后斥资近3亿元,从王文银手中拿下正威新材约5961万股股份。截至2024年11月25日,九鼎集团及其一致行动人顾清波合计持有公司1.75亿股股份,占公司总股本的26.81%。公司控股股东由深圳翼威变更为九鼎集团,公司实际控制人也变更为顾清波。
2024年11月25日,正威新材公告称,公司选举产生了第十一届董事会成员,由9名成员组成,其中九鼎集团提名的董事人数已超公司董事会人数的半数以上。同日,正威新材还选举顾清波为董事长,董秘也更换为九鼎集团副董事长的缪振。

顾清波重掌“帅印”后,正威新材也改回旧名。1月20日晚间,正威新材公告称,公司基于自身发展现状及未来规划,经慎重考虑,拟对公司名称、英文名称、证券简称进行相应变更,其中证券简称由“正威新材”变更为“九鼎新材”。
资料显示,九鼎新材于2007年登陆A股,是全国首家以玻纤主业上市的新材料公司,也是江苏如皋市第一家上市公司。目前公司主要从事特种玻璃纤维及其制品、玻璃纤维增强复合材料的研发、制造、销售。2024年,九鼎新材实现营业收入14.23亿元,归母净利润2954.63万元。今年一季度,公司实现营业收入2.93亿元,同比增长6.98%;归母净利润1643.64万元,同比增长84.89%。
