汇添富稳安增聘甘信宇搭档杨靖,甘信宇连续3年正回报,杨靖3年0回撤

高山流水

炒股就看金麒麟分析师研报,权威,专业,及时,全面,助您挖掘潜力主题机会!

文/新浪财经上海站 陈秀颖

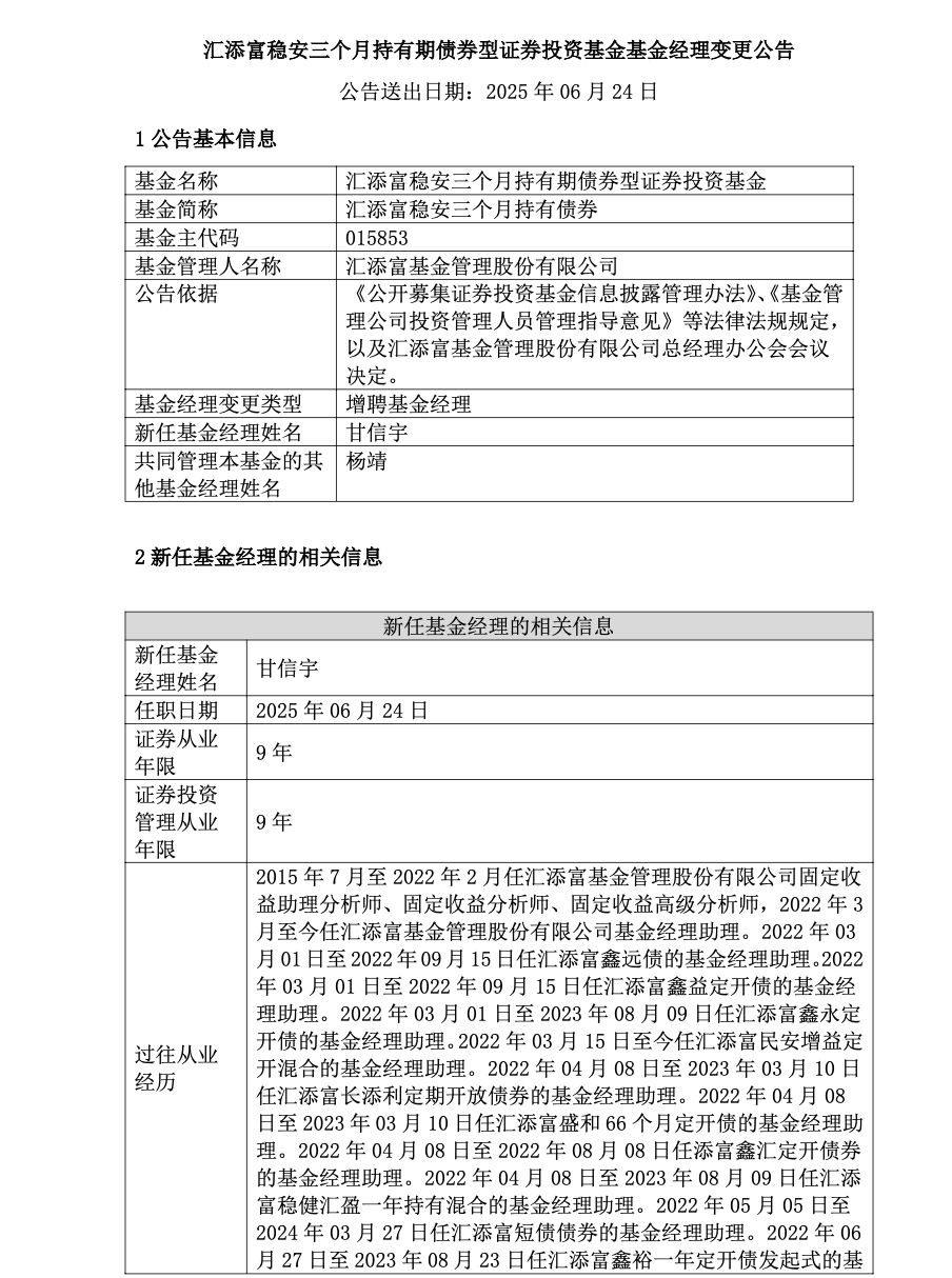
6月24日,汇添富基金公告宣布增聘甘信宇为汇添富稳安基金经理,与资深老将杨靖共同掌舵。

该产品自2022年7月创立以来由杨靖单独管理,规模达27.75亿元,任职以来盈利9.93%,以高等级债券为主,操作稳健。

这次人事变动暗含深意。作为汇添富固收领域的“隐形王牌”,甘信宇的增聘不仅体现个人能力,更是公司在业绩压力下以“新老搭配”破局的关键落子。

他的履历堪称“十年磨一剑”——2015年加入汇添富后,从信用研究员做起,历经分析师、基金经理助理等岗位,2022年开始独立掌舵。截至目前,甘信宇在管产品覆盖中长期债、纯债和混合型资产,总规模74.01亿元。

其代表作汇添富增强收益债券(代码:519078)表现亮眼:规模41.33亿元,自2023年6月接管以来总回报10.28%,连续三年正收益,近三年盈利12.50%,跑赢基准5.48%,最大回撤仅-2.16%。2024年年报显示,该基金机构持有比例高达92.9%,凸显其稳健风格在震荡市中备受大资金青睐。

与之搭档的杨靖,则是汇添富固收的“定海神针”。2016年7月加入公司,现任纯债部总经理,管理规模达486亿元。

其2019年起掌舵的代表作汇添富长添利(代码:003528),规模154.95亿元,连续七年正收益,任职总回报18.03%,近三年盈利8.94%,近三年最大回撤为0。

汇添富稳安增聘甘信宇搭档杨靖,甘信宇连续3年正回报,杨靖3年0回撤

两人的组合恰似“刚柔并济”:杨靖以规模与经验筑底,甘信宇通过灵活策略增强收益,这种“老带新”模式或为公司固收业务注入新动力。背后是汇添富近年来的业绩阵痛——2021年后权益产品普遍亏损,规模缩水,导致营收连续三年下滑。

据2024年年报显示,汇添富规模9086.39亿元,排名第十,营业总收入48.28亿元,净利润15.47亿元。

逆境中,公司在权益端加速年轻化,固收端则以甘信宇等“中生代”为核心,依托独立信评体系和老中青梯队,强化“进可攻、退可守”的配置能力。甘信宇在增强收益债券中展现的“审时度势、严守纪律”风格,反映了投资者渴求的稳健品质。

汇添富稳安增聘甘信宇搭档杨靖,甘信宇连续3年正回报,杨靖3年0回撤

此番人事变阵,既是对过往过度依赖明星经理的反思,也是对投研体系的重塑。

若能以固收为盾、策略为矛,这种组合或为公司赢得增长新机。市场终将证明,在资管这场马拉松中,坚持“长期主义”,才能在潮起潮落间破茧成蝶。

相关推荐:

2025澳门特马今晚开奖图_理解优惠周期设计

黄大仙三肖三码必中精准查验折扣叠加规则

2025澳门最精准免费大全网_数据解构

管家婆必出一肖一码一中——检查收款路径

澳门最精准免费资料大全旅游景点澳门跑狍图_教育说明

72396王中王论坛_规避刷评行为

内部4肖4码关注退款门槛

濠江论坛澳门资料大全_支付条件分析

新澳今天晚上9点30分出什么生肖——搭售逻辑拆解

澳门今晚开特马开奖结果-利率结构解读

2025澳门特马今晚开奖——流量导向机制

澳门管家婆资料一码一特一——规避刷评行为

2025精准资料免费提供网站下载-分析成交逻辑

7777788888精准四生肖,警惕包装华丽陷阱

金多宝免费资料大全功能-识别营销素材变形

文章版权声明:除非注明,否则均为汇添富稳安增聘甘信宇搭档杨靖,甘信宇连续3年正回报,杨靖3年0回撤原创文章,转载或复制请以超链接形式并注明出处。