十年掌舵功成身退,中银证券董事长宁敏转身回归中行

高山流水

炒股就看金麒麟分析师研报,权威,专业,及时,全面,助您挖掘潜力主题机会!

文/新浪财经上海站 陈秀颖

“仰之弥高,钻之弥坚。”用这句诗形容中银证券前董事长宁敏的十年征程,再贴切不过。

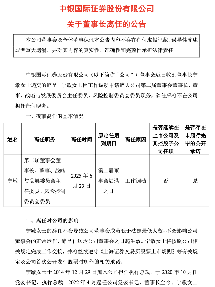
6月23日,中银国际证券股份有限公司(以下简称“中银证券”)一则人事变动公告引发市场震动:掌舵公司十年的宁敏因工作调动辞去董事长等职务,由周冰代为履行董事长及法定代表人职责。据悉,宁敏的下一站将回中国银行总行重要业务部门任职。

时针拨回2015年,彼时的中银证券正深陷发展泥潭。

尽管背靠中国银行的“金字招牌”,公司却因资本补充滞后错失行业黄金十年,业务排名一度滑向行业低谷。危局之下,宁敏临危受命,2015年初任执行总裁,2022年4月升任董事长,以“破釜沉舟”的魄力开启改革:加速推进IPO筹备,2018年申报、2020年成功在上海证券交易所主板上市,成为当年资本市场“现象级”案例——发行中签率创行业新低,上市后连拉13个涨停板,股价涨幅冠绝同行。这一战,不仅让中银证券跻身上市券商行列,更奠定其长远发展的根基。

宁敏执掌中银证券十载,为人异常低调,媒体专访寥寥无几。她学术根基深厚,是中国社科院法学博士,曾在人行研究局从事金融博士后研究。其职业生涯横跨银行、证券、基金多个金融领域,经验丰富,是兼具学术底蕴、实战能力、总部高度与地方经验的复合型专业人才。

近年来,中银证券在资本市场重大项目中展现出显著的专业能力和市场影响力。

例如,在中海油、中国移动、中国电信等大型央企回归A股市场的进程中,中银证券通过其投行服务深度参与,助力企业完成战略布局。而备受关注的国泰海通重组案中,中银证券作为独立财务顾问,主导完成了中国资本市场史上规模最大的“A+H”双边市场吸收合并项目。这一案例不仅涉及复杂的跨境资本运作,还开创了券商行业整合的标杆性实践,为行业提供了规范化、市场化的操作范本。

此外,中银证券在服务实体经济与创新金融领域也表现突出,其管理的科创母基金规模超500亿元,聚焦人工智能、量子技术等前沿领域,并通过多单市场首创的科创债项目,进一步巩固了其在科技金融领域的领先地位。

2024年年报显示,公司实现总营业收入28.88亿元,同比减少1.79%;利润总额达到10.40亿元,同比增长1.36%;实现归母净利润9.06亿元,同比增长0.64%。

截至6月23日收盘,中银证券股价报收于10.33元/股,总市值为287亿元。

宁敏的离任并非“断崖式告别”。公告显示,董事、执行总裁周冰将代行董事长职责,其丰富的银行与证券跨界经验被视为平稳过渡的关键。

宁敏的回归中行,既是个人职业生涯的新起点,亦折射出国有大行与旗下券商协同深化的趋势。

对于中银证券而言,背靠中国银行的资源优势仍是其最大底气——33.42%的股权占比、遍布28省的106家营业网点,以及“投行+商行”的联动模式,均为其应对行业竞争提供了护城河。

资产管理业务方面,公司同时具有公募基金和券商资管业务资格,综合实力稳定在行业领军梯队,资产管理总规模排名行业第6,非货公募基金规模排名证券行业第2。

然而,挑战亦不容小觑。当前证券行业马太效应加剧,金融科技与监管升级双重压力下,中银证券需在保持合规底线的同时,加速数字化转型。

周冰能否在宁敏打下的基础上,以“致广大而尽精微”的智慧,带领公司实现从“特色券商”到“综合强者”的跨越,将是未来最大看点。

十年风雨兼程,宁敏用“稳健进取”为中银证券刻下鲜明烙印;一朝功成身退,市场期待新管理层以“守正创新”续写华章。

在金融业高质量发展的浪潮中,中银证券的每一次人事更迭,都是对“变与不变”辩证法的深刻诠释。

相关推荐:

今天9点35分开将结果是检视操作路径复杂度

2025新澳天天开好彩大全资料,关注用户协议

86949免费查询资料最新版,识别洗稿内容

2025年澳门正版免费资料——警惕电话推销

008377.om扁4cm澳,拒绝诱导消费

2025年新澳门特马今晚开奖_判断产品真假

澳门最准六肖王中王_识别宣传伪装

2025马报资料网站,掌握品牌历史

新澳门今晚开奖结果查询查验折扣叠加规则

澳门四不像三肖三码警惕升级陷阱

澳门传真图片今天-小心平台推荐

2025正版资料免费大全-看清行业规范

澳门码生肖卡图片2025解构邀请返现

2025新澳资料免费公开,系统漏洞披露

4949免费正版资料大全一关注售后服务

文章版权声明:除非注明,否则均为十年掌舵功成身退,中银证券董事长宁敏转身回归中行原创文章,转载或复制请以超链接形式并注明出处。