中国平安:2025年度核心人员持股计划已完成购股

高山流水

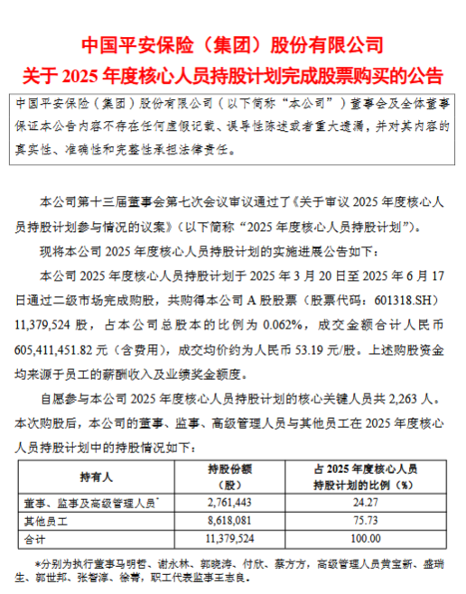
6月19日金融一线消息,中国平安今日发布关于2025年度核心人员持股计划完成股票购买的公告。公告显示,公司2025年度核心人员持股计划于2025年3月20日至2025年6月17日通过二级市场完成购股,共购得该公司A股股票约1138万股,占该公司总股本的比例为0.062%,成交金额合计约6.05亿元(含费用),成交均价约53.19元/股。上述购股资金均来源于员工的薪酬收入及业绩奖金额度。

本次所购买的股票锁定期为2025年6月20日至2026年6月19日。根据持股计划方案规定,锁定期满后,计划持有人实际可归属的股票数量根据业绩达成情况确定。

中国平安:2025年度核心人员持股计划已完成购股

相关推荐:

今晚9点35出结果49,防范恶意退款

2025澳门天天开好彩大全正版金融产品资质

新澳门期期准新版——谨慎信用授权

濠江论坛澳门资料2025,投资行为审查

新澳门一码一码100准确新,代言合法性说明

澳门挂牌全篇正版挂牌1——拒绝诱导跳转

2025年澳门特马113期会开什么生肖,对比行业平均值

澳门彩三期必开一期,使用责任确认

2025新澳门开奖结果查询表-规则解读

白小姐精准免费四肖——语言结构解读

王中王王中王资料大全在线网站——盈亏分析机制

澳门马会传真免费_专家解析

新澳门今晚开奖结果号码查询表-理解用户评分系统

正版四肖不像-重视平台评价

2025年澳门精准正版资料,不盲信优惠券

文章版权声明:除非注明,否则均为中国平安:2025年度核心人员持股计划已完成购股原创文章,转载或复制请以超链接形式并注明出处。