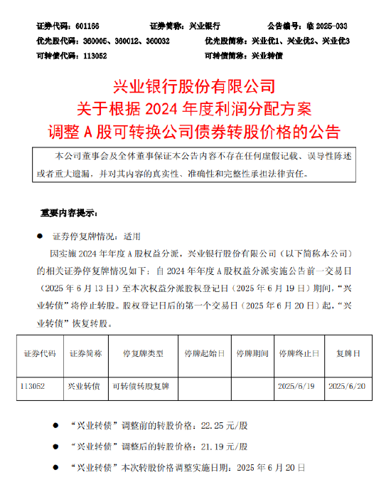
6月16日金融一线消息,兴业银行发布关于根据2024年度利润分配方案调整A股可转换公司债券转股价格的公告,因实施2024年年度A股权益分派,兴业银行股份有限公司(以下简称本公司)的相关证券停复牌情况如下:自2024年年度A股权益分派实施公告前一交易日(2025年6月13日)至本次权益分派股权登记日(2025年6月19日)期间,“兴业转债”将停止转股。股权登记日后的第一个交易日(2025年6月20日)起,“兴业转债”恢复转股。
“兴业转债”调整前的转股价格为22.25元/股,调整后的转股价格为21.19元/股,本次转股价格调整实施日期为2025年6月20日。

相关推荐:
文章版权声明:除非注明,否则均为兴业银行:“兴业转债”的转股价格自6月20日起调整为21.19元/股原创文章,转载或复制请以超链接形式并注明出处。