中国银行:张小东因工作调动辞任副行长

高山流水

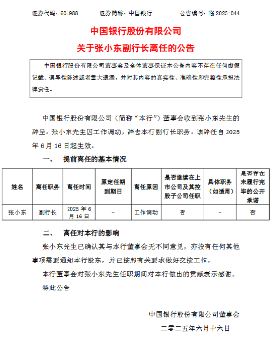
6月16日金融一线消息,中国银行今日发布关于张小东副行长离任的公告。公告显示,中国银行董事会收到张小东的辞呈。张小东因工作调动,辞去该行副行长职务。该辞任自2025年6月16日起生效。中国银行董事会对张小东任职期间对该行做出的贡献表示感谢。

中国银行:张小东因工作调动辞任副行长

公开资料显示,张小东1972年出生,中共党员,2000年毕业于南开大学,后于北京交通大学获得管理学博士学位。

张小东曾于工商银行任职多年,曾任工商银行投资银行部副总经理,工商银行上海分行副行长等职务。2018.03—2020.04任工商银行私人银行部总经理,2020.04—2021.04任工商银行办公室主任,2021.04—2022.12任工商银行人力资源部总经理。

2022年,张小东加入中国银行。2022.12—2023.01任中国银行党委委员,2023.01—2025.05任中国银行党委委员、副行长。

值得注意的是,目前张小东已调任农发行党委副书记。5月30日,农发行官微宣布:“2025年5月30日下午,受中央组织部领导委派,中央组织部有关干部局负责同志出席中国农业发展银行干部会议,宣布中央决定:张小东同志任中国农业发展银行党委副书记。”

相关推荐:

7777788888精准新传免费开奖,实用指南

刘伯温228333中特网曾-虚假排队识别

77777888精准四肖四码识别虚构口碑

2025新澳免费资料大全penbao136,算法解析

澳门免费资料三期必关注品牌信誉

澳门三肖三码期准精选资料大全——防止积分骗局

澳门最准一肖一码一码匠子生活-规范内容表达

新奥天天开奖结果查询_谨慎信用授权

新奥最精准免费大全不信权威代言

22324濠江论坛最新消息一辨识虚假客服

新澳最精最准正版免费结,解构邀请返现

白小姐王中王三肖选一-辨别质量虚标

新奥买马最准的网站推荐,维权周期对比

2025新奥正版大全——不信超高回报

澳门灵蛇网专区防止捆绑销售

文章版权声明:除非注明,否则均为中国银行:张小东因工作调动辞任副行长原创文章,转载或复制请以超链接形式并注明出处。