政策与产业双驱动之下,科技保险发展驶入快车道。
据工业和信息化部数据,截至目前,我国已累计培育科技和创新型中小企业超60万家,专精特新中小企业超14万家。科技创新与产业创新的深度融合,催生了对风险保障的迫切需求,也筑牢“保险+科技”的市场根基。
国家金融监督管理总局(以下简称“金融监管总局”)数据显示,2025年前三季度,我国科技保险保费收入同比增长30%,显著跑赢行业平均水平。这一高增长并非单纯的业务扩容,更标志着科技保险对传统风险管理体系的全面升级。从七部门出台新政构建科技企业全生命周期保险体系,到多地试点共保体、“沪科积分”等创新模式,科技保险正在政策和产业的双重驱动下,逐步破解长期制约行业发展的定价难、风险评估难等核心痛点。
当前,行业正深度运用数字化手段,持续向市场输出风险减量管理技术、定制化产品及解决方案,为科技创新与产业发展提供精准支撑。在业内人士看来,随着新一轮科技革命和产业变革加速突破,科技保险有望迎来历史性的发展机遇。
核心痛点待解:定价与风险评估制约产品创新
我国科技保险的发展起步于2006年,经过十几年不断发展壮大。
据金融监管总局数据,截至2024年底,保险业全年提供科技保险保障约9万亿元。以财政支持力度大、风险相对可保、业务模式相对成熟的专利保险为例,产品投保企业数量和保障金额显著增加——从2011年至2022年底,已累计为超过2.8万家企业的4.6万余件知识产权提供逾1100亿元的风险保障,且投保企业由2020年的4000余家增长至2022年的近8000家。
据工业和信息化部数据,截至目前,我国已累计培育科技和创新型中小企业超60万家。这类企业存在研发投入高、回报周期长、风险评估难等问题,对保险保障存在迫切需求。然而,科技保险风控、定价难题,仍是当前制约科技保险创新的主要因素。
有中小财险公司人士曾指出,高精特新产业发展过程具有复杂性,其风险保障是新兴需求,缺乏历史数据积累,保险产品的开发、定价困难。同时,保险公司特定领域专业人才储备有限,无法制定针对性的风险管控措施。上述因素导致科技保险产品定价易偏高,加上缺少政策补贴,不少创新创业公司“望而却步”。
“科技保险对数据积累和模型构建提出了全新的挑战。”中再产险总经理王忠曜此前在接受《每日经济新闻》记者(以下简称“每经记者”)采访时表示,经验数据的稀缺性与非标性,是制约科技保险发展的首要瓶颈。科技活动类保险的核心是承保“从无到有”的创造性过程,每一项重大科技创新都具有独特性,缺乏可供直接对标的历史数据,使得传统上依赖大数法则的精算定价模型面临“无米之炊”的困境。
王忠曜进一步指出,不同科技领域,如生物医药、人工智能、航空航天的风险结构差异巨大,风险因子复杂多样,进一步加剧了在有限样本下进行精准定价的难度。在缺乏数据的基础上,风险本身的快速演变使得精准评估难上加难。科技企业的核心资产已从厂房、设备等有形资产,转向数据、算法、专利与人才等无形资产。这与传统财产险承保有形资产的逻辑有本质区别,其价值评估和损失计量缺乏成熟范式。
政策锚定五年目标:地方多维探索落地见效
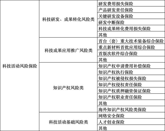
所谓科技保险,是指服务国家创新驱动发展战略,支持高水平科技自立自强,为科技研发、成果转化、产业化推广等科技活动以及科技活动主体提供风险保障和资金支持等经济行为的统称。科技保险可分为科技活动保险和科技主体保险,科技活动保险承保的是研发、成果转化、推广应用等“创新过程”的不确定性,科技主体保险承保的是“创新组织”自身的运营风险。

在科技活动保险领域,以首台(套)、首批次保险为例,已经为全国各类重大技术装备和全国重点新材料首批次应用提供了近万亿元的风险保障。自2015年试点启动以来,该类保险补偿机制累计支持创新应用项目3600个,有效破解了创新产品入市初期的推广难题。
2025年9月,政策支持力度进一步加码。工业和信息化部办公厅、财政部办公厅、金融监管总局办公厅联合发布的《关于组织实施2025年首台(套)重大技术装备保险补偿政策的通知》(以下简称《通知》)扩大首台(套)、首批次保险补偿范围,调整机制流程,优化条款费率。
顶层设计持续发力。2025年3月,金融监管总局、科技部、国家发展改革委联合印发《银行业保险业科技金融高质量发展实施方案》,首次明确未来5年科技保险发展目标:以“扩面、提质、增效”为核心,聚焦科技创新重点领域与薄弱环节,提供更精准高效的金融保障。
每经记者注意到,政策红利快速传导至地方,深圳、上海等地已率先出台实施方案。
5月13日,深圳金融监管局发布《深圳银行业保险业科技金融高质量发展行动方案》,提出加快研究拓展低空经济、智能驾驶、数字经济等新领域新赛道保险保障,构建涵盖科技型企业生产经营、科技研发、成果转化全过程的产品体系。
6月16日,上海金融监管局与上海市科学技术委员会出台《关于推动上海科技保险高质量发展的指导意见》,提出积极对接集成电路、生物医药、人工智能等先导产业,引入“沪科积分”(注:一种用于评价科技企业创新能力的指标体系)探索精准定价,推动人工智能在保险垂直领域的深度应用,创新以“链主”企业为牵引的产业链科技保险模式。
创新实践突围:试点共保体破题高风险领域
科技保险顶层设计很快再迎重磅政策。今年5月,科技部、央行、金融监管总局等七部门发布《加快构建科技金融体制 有力支撑高水平科技自立自强的若干政策举措》(以下简称“若干政策”),提出健全覆盖科技型企业全生命周期的保险产品和服务体系,完善产品、服务创新机制和监管激励保障政策。探索以共保体方式开展重点领域科技保险风险保障,开展重大技术攻关、中试、网络安全等风险分散试点。
若干政策举措还提到,推动区域科技金融创新实践。其中,直接涉及保险的科创区域包括上海自贸区临港片区科技保险创新引领区、宁波国家保险创新综合试验区和武汉东湖科技保险创新示范区。
随着政策红利释放,全国范围内接连涌现科技保险创新案例,填补了多个领域保障空白。
6月27日,武汉东湖高新区成立全国首个药品研发中试环节保险共保体,由中国人寿财险湖北省分公司牵头,联合平安保险等6家机构组建,推出“药研保”综合保险,填补了国内药品前端研发风险保障的空白。该保险针对创新药研发具有投入大、周期长、中试环节失败率高的特点,且风险评估难度大,覆盖临床试验审批、临床试验、新药上市审批三大关键环节,一次投保可获得多家机构联合保障,目前单项目可获得百万元级风险覆盖,未来保障额度将进一步提升,解决此前单一保险公司不愿承接的困境。
8月26日,人保财险佛山市分公司发布了全国首款人工智能与机器人产业研发专属保险“智研保”,实现了三大突破性创新:首次将“技术方案缺陷”和“原材料缺陷”纳入保障范围,直击研发核心风险;将研发人员成本、原材料成本纳入理赔,精准覆盖研发失败的直接损失;一张保单覆盖研发、小试、中试全周期,避免过去分阶段投保的复杂流程,为企业提供完整链条的风险屏障。
9月26日,中国太保产险依托宁波国家保险创新综合试验区政策优势,推出全国首个人形机器人商业化应用专属保险“机智保”,形成三大核心保障体系:场景上贯通“产、销、租、用”全链条;保障上以“风险拟人化”理念,一体化覆盖机器人本体损失、第三者责任及自身财产损失;投保方式上突破传统年度保单限制,支持按天、周、月投保,精准适配多样化的商业场景。
机构竞逐新赛道:迭代风险管控体系抢滩机遇
新兴技术迭代催生的风险保障需求,成为行业创新的重要风向标。中国再保党委书记庄乾志在2025上海国际再保险会议上表示,新兴风险通常由技术、环境以及社会变化驱动,具有不确定性高、历史数据短缺以及风险与机遇并存等特点,判断重点在风险来源。人工智能、自动驾驶、商业航天等科技创新活动在带给经济社会巨大发展潜力的同时,也伴随着前所未有的责任风险、网络风险和技术失效风险等。
面对新兴风险需求,头部保险及再保险机构正推动风险管理体系迭代,形成差异化服务能力。中再产险持续深化创新发展和数字化转型,推出“再·擎”“再·安”“再·途”“再·耘”等行业服务平台以及国产汽车芯片、无人驾驶航空器等定价模型,持续为行业输出风险减量管理技术、产品和方案,助力科技创新和产业发展。
据介绍,平安产险以科技赋能精准定价,借助数字工具构建科技企业风险评估体系,开发网络安全保险、高新技术企业研发中断保险、专利转化费用损失保险等产品,适配初创、成长、成熟各阶段科技企业需求。其中,平安产险打造的国内首个网络安全保险风险评估定价工具,已累计为科技企业提供超过19亿元风险保障。
11月6日,在宁波举办的第二届四明保险论坛暨中国保险学会2025年学术年会主论坛上,金融监管总局首席风险官向东披露关键数据:2025年前三季度,我国科技保险保费收入同比增长30%,显著跑赢行业平均水平,成为金融服务科技创新的核心增长极。
这一增长背后,是政策支持、产业创新的深度支撑。向东指出,科技成果加速涌现,为科技保险发展提供了丰厚土壤。2024年,我国全社会研发投入超过3.6万亿元,较2020年增长48%,在一些关键领域,我国实现了从“跟跑”向“并跑”“领跑”的转变,科技创新进入全面迸发期,为科技保险茁壮成长提供了沃土。
业内预计,更前沿领域的风险保障产品有望加速涌现,随着共保体模式、数字化风控工具的普及,科技保险在护航核心技术攻关与科技自立自强中的作用将进一步凸显。
免责声明:本文内容与数据仅供参考,不构成投资建议,使用前请核实。据此操作,风险自担。