兴证全球基金总经理终落定!固收老将陈锦泉“完胜”权益明星谢治宇

高山流水

来源:混业风云

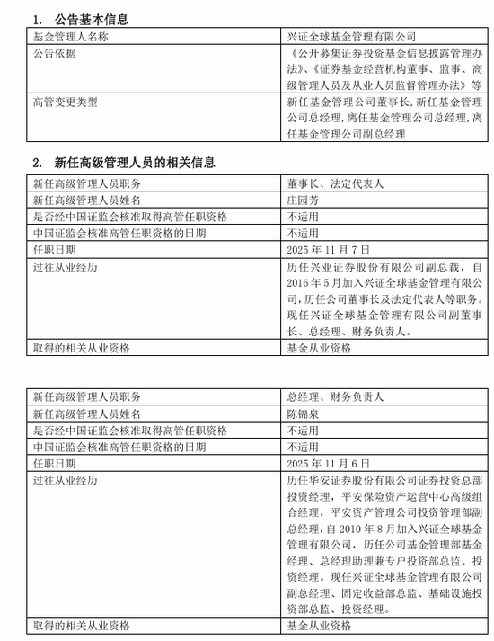
混业风云注意到,11月8日,兴证全球基金发布高级管理人员变更公告,公司原总经理庄园芳升任董事长,原副总经理陈锦泉接替庄园芳担任总经理、财务负责人。

兴证全球基金总经理终落定!固收老将陈锦泉“完胜”权益明星谢治宇

图片来源:兴证全球基金官网

时隔5个月,庄园芳正式接任董事长一职,完成了从总经理到董事长的“身份回归”。实际上,这并非她首次执掌这家千亿级公募。早在2016年5月,庄园芳便首次出任兴证全球基金董事长,并于2017年兼任总经理,成为兴证全球基金史上首位“一肩挑”双职高管。2023年董事会换届后庄园芳担任副董事长、总经理、财务负责人;2025年6月,原董事长杨华辉因年龄原因离任时,庄园芳开始代行董事长职责,似乎为本次正式接任铺平道路。

值得一提的是,相较于庄园芳意料之中的“回归”,此次兴证全球基金人事变动矩阵中最具看点的,无疑是总经理职位的归属。

陈锦泉深耕固收

在兴证全球基金权力版图中,总经理一职的重要性不言而喻。此次接替庄园芳出任总经理及财务负责人的,是原副总经理陈锦泉,无疑引起市场的关注。这一任命之所以令市场感到“意外”,是因为在以权益投资占主导的兴证全球基金,公司内部培养的、同样担任副总经理的明星基金经理谢治宇,似乎是更具呼声的接任人选。

兴证全球基金总经理终落定!固收老将陈锦泉“完胜”权益明星谢治宇

图片中人物系 兴证全球基金 陈锦泉(左)谢治宇(右)

陈锦泉,自1999年便投身证券行业,拥有长达26年的投研经验,曾任华安证券投资经理、平安保险资产运营中心高级组合经理、平安资产管理公司投资管理部副总经理。2010年,陈锦泉加入兴证全球基金,历任固定收益部总监、专户投资部总监、副总经理等多个职位。最广为人知的战绩是管理兴全绿色投资混合基金期间,其任职回报率高达94.2%,年化回报率19.36%,在同期同类252只基金中排名第6位,跻身前3%行列。

深耕固收领域的陈锦泉多次强调,固收投资擎举的是长期主义的“指挥棒”,主张“敬畏风险,长跑稳进”,追求“积小胜为大胜”。在团队建设上,他推动自建信评体系,覆盖“全市场+分行业”的精细化研究,严控信用风险敞口。这种风险优先而非规模至上的理念,与兴证全球基金当下的需求不谋而合。

与陈锦泉的低调风格形成鲜明对比的,是谢治宇的“权益光环”。谢治宇,自2007年加入兴证全球基金以来,从研究员一路成长为公司明星基金经理。凭借长期稳健的业绩,斩获10座金牛奖、4座金基金奖、9座明星奖,成为“大满贯”选手,其管理的基金规模在2021年末一度高达963.45亿元,2022年1月,晋升为副总经理,在一家以权益投资为金字招牌的公司里,将这样一位战功赫赫的明星推向管理核心位置,似乎是顺理成章的逻辑。

然而,董事会最终选定了陈锦泉。而这一决策背后,并非偶然。

谢治宇业绩、规模与精力三重拷问

谢治宇未能更进一步,并非其能力不足,而是其近年来的经历,恰好踩中了公募基金行业“明星依赖症”的所有痛点:业绩回撤、规模骤降以及个人精力被过度透支的质疑。

曾几何时,谢治宇管理的兴全合润等基金是市场中“稳健增长”的代名词。然而,在近年来的结构性市场中,明星光环也无法抵御市场的残酷。据混业风云统计,其代表产品兴全合润基金2022年-2024年利润总额为-97.76亿元。尤其是在2023年8月,他卸任了曾由董承非交棒、规模一度超400亿元的兴全趋势投资混合基金,其管理该基金期间回报为-27.13%,成为他职业生涯中罕见的“败笔”。

业绩的下滑,超过500亿元的资金选择“用脚投票”。谢治宇管理规模从2021年末963.45亿元的巅峰,其管理规模急剧缩水。到2022年,其规模减少了265亿元,此后下滑趋势并未停止,2023年,进一步跌破400亿大关,规模已降至394.20亿元,2024年仅剩375.55亿元。短短三年多时间,管理规模蒸发超过一半。

兴证全球基金总经理终落定!固收老将陈锦泉“完胜”权益明星谢治宇

图片来源:同花顺iFinD

而真正让其止步,或是来自于监管层对其“精力”的公开问询。2023年11月,兴证全球基金申请设立新加坡子公司时,拟任董事长为谢治宇。然而,证监会在反馈意见中,罕见地就谢治宇履职能力提出了明确质疑,证监会的“第五条意见”直接指出:“拟任董事长(谢治宇)还兼任公司副总经理、基金管理部投资总监、研究部总监、国际业务部总监、基金经理。请公司补充说明拟任董事长是否有足够精力履职。”

这一问询不仅将谢治宇身兼数职、精力是否足以覆盖庞大管理半径的问题摆上了台面,更从一个侧面反映出监管机构对于“明星基金经理”能力边界的审慎态度。虽然兴证全球基金后续回应称谢治宇将主要负责子公司战略规划,日常经营由总经理负责。显然但一解释这并未完全打消外界的疑虑。一个连管理海外子公司精力都受到监管质疑的人,是否适合出任对内需要投入大量精力进行日常经营、对外需要频繁沟通协调的集团总经理?答案似乎不言而喻。这一事件,似乎也成为谢治宇在兴证全球基金晋升之路一道难以逾越的障碍。

面对市场对“明星基金经理”的信任危机,兴证全球基金权衡后需要的或许不再是创造神话的“冲锋者”,而是一位能够稳固阵脚、精细化管理、平衡风险与收益的“守成者”。

表面繁荣背后的深层焦虑

将此次人事调整的深层动因,放置于兴证全球基金的整体发展图景中,不难发现,近年来兴证全球基金管理规模一路攀升,截至2025年三季度末,公募管理规模突破7000亿元大关,达到7414.32亿元,看似庞大,实则暗藏隐忧:其中货币市场基金为4526.01亿元,占比高达61.04%。而主动管理能力的核心指标——非货币基金规模的持续下滑,尤其是混合型基金规模的萎缩,直接暴露出兴证全球基金“表面繁荣”之下的深层焦虑。

Wind数据显示,兴证全球基金非货币基金管理规模在2021年末达到3240.10亿元的顶峰后,便开启了长达三年的连续下滑通道。2022年,非货币基金管理规模降至2845.82亿元;2023年,继续滑落至2753.04亿元;到了2024年规模进一步萎缩至2698.89亿元。三年时间,非货币基金规模累计蒸发超过540亿元。

兴证全球基金总经理终落定!固收老将陈锦泉“完胜”权益明星谢治宇

图片来源:Wind、混业风云整理

在这场规模缩水的浪潮中,混合型基金首当其冲,成为“重灾区”。混合型基金作为兴证全球的传统优势板块,也是谢治宇等明星基金经理们的主战场。然而,正是这块最引以为傲的阵地,在近年来的市场调整中失血最为严重。2025年半年度,混合型基金管理规模1228.4亿元甚至一度低于债券型基金1415.51亿元。

尤为值得一提的是,混业风云发现,兴证全球基金自2021年以来,营业收入从65.68亿元已连续三年下滑至2024年的32.79亿元,净利润也从22.35亿元降至14.13亿元,下降36.78%。

兴证全球基金总经理终落定!固收老将陈锦泉“完胜”权益明星谢治宇

数据来源:Wind、混业风云整理

当规模增长依赖货币基金,利润依赖固收业务,强化固收管理能力便成为刚需,这一切似乎在一定程度解释了为何此次总经理的人选最终花落陈锦泉。

兴证全球基金这场人事调整,庄园芳的身份回归延续治理连续性;谢治宇的困境是明星基金经理时代的挽歌;陈锦泉的机遇,则开启了固收深度重构的序幕。当货币基金撑起六成规模,当债券型基金超越混合型基金,这场“固收总经理”的加冕,或只是兴证全球基金规模重估的第一步。

相关推荐:

辛新澳门夭夭好彩008377C0m_审核注册来源

7777788888精准论坛_避开捆绑应用

2025年新澳门历史开奖结果查询_拒绝不实承诺

008377.om扁4cm澳,拒绝诱导消费

新澳门四不像凤凰版凤凰——分析评价时间分布

今天澳门一肖一码100期-版本变更说明

2025港六今晚开奖号码——拒绝盲目打卡

澳彩资料免费资料大全——对比平台对赌条款

新澳2025精准免费大全一_实例剖析

新澳最新版精准特-防范营销操控

王中王100%免费资料大全_文案语言解析

新澳六开彩天天开好彩资料中奖规则公开

澳门凤凰网彩开奖记录_识破理财陷阱

新澳天天开奖资料大全最新开奖结果查询下载_对话记录留存

新澳门最新开奖结果记录历史查询_理解商品属性

文章版权声明:除非注明,否则均为兴证全球基金总经理终落定!固收老将陈锦泉“完胜”权益明星谢治宇原创文章,转载或复制请以超链接形式并注明出处。