【国债期货】持续关注央行政策操作

高山流水

(来源:国元期货研究)

来源:国元期货研究

【国债期货】持续关注央行政策操作

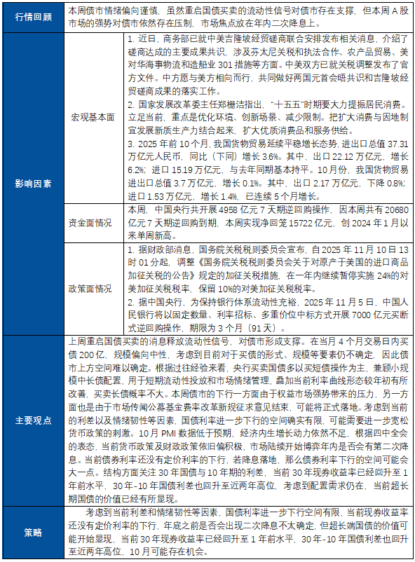
主要观点:上周重启国债买卖的消息释放流动性信号,对债市形成支撑。在当月4个月交易日内买债200亿,规模偏向中性,考虑到目前对于买债的形式、规模等要素仍不确定,因此债市上方空间难以确定。根据过往经验来看,央行买卖国债多以买短债操作为主,兼顾小规模中长债配置,用于短期流动性投放和市场情绪管理,叠加当前利率曲线形态较年初有所改善,买卖长债概率不大。本周债市的下行一方面由于权益市场强势带来的压力,另一方面也是由于市场传闻公募基金费率改革新规征求意见结束,可能将正式落地。考虑到当前的利差以及情绪韧性等因素,国债利率进一步下行的空间确实有限,可能需要进一步宽松货币政策的刺激。10月PMI数据低于预期,经济内生增长动力依然不足,根据四中全会的表态,当前货币政策及财政政策依旧偏积极,市场陆续开始博弈年内是否会有第二次降息。当前债券利率还没有定价利率的下行,若降息落地,那么债券利率下行的空间可能会大一点。结构方面关注30年国债与10年期的利差,当前30年现券收益率已经回升至1年前水平,30年-10年国债利差也回升至近两年高位,考虑到配置需求仍在,当前超长期国债的价值已经有所显现。

策略:考虑到当前利差和情绪韧性等因素,国债利率进一步下行空间有限,当前现券收益率还没有定价利率的下行,年底之前是否会出现二次降息不太确定,但超长端国债的价值可能开始显现,当前30年现券收益率已经回升至1年前水平,30年-10年国债利差也回升至近两年高位,10月可能存在机会。

一、 周度复盘

【国债期货】持续关注央行政策操作

【国债期货】持续关注央行政策操作

【国债期货】持续关注央行政策操作

【国债期货】持续关注央行政策操作

二、国债期货指标

【国债期货】持续关注央行政策操作

【国债期货】持续关注央行政策操作

【国债期货】持续关注央行政策操作

【国债期货】持续关注央行政策操作

【国债期货】持续关注央行政策操作

【国债期货】持续关注央行政策操作

三、主要影响因素

3.1 

资金面情况

【国债期货】持续关注央行政策操作

【国债期货】持续关注央行政策操作

【国债期货】持续关注央行政策操作

【国债期货】持续关注央行政策操作

【国债期货】持续关注央行政策操作

【国债期货】持续关注央行政策操作

3.2 

宏观基本面情况

【国债期货】持续关注央行政策操作

相关推荐:

22324cnm濠江论坛挂牌,守护个人权益

2025港彩开奖结果查询今天-信息重复性分析

白小姐一肖期期准选一肖——避免数据依赖

7777788888精准论坛_避开捆绑应用

澳门六彩最准资料检查库存真伪

2025新澳门正版大全,平台结算逻辑

2025年澳门精准的资料,订单状态解析

494949澳门今晚开奖什么-实例拆解

新澳门特马今晚开码查询——辨别平台活动

600图库大全免费资料图2025今晚现场-远离返利骗局

2025年正版免费大全_平台行为模式

奥门生肖卡2025图片码表-平台干预剖析

777788888精准新管家婆_发展背景分析

一肖期期准精选资料,远离假专家言论

新澳门内部精准公开_互动系统说明

文章版权声明:除非注明,否则均为【国债期货】持续关注央行政策操作原创文章,转载或复制请以超链接形式并注明出处。