犯单位行贿罪!002963,被罚没超2800万元!

高山流水

登录新浪财经APP 搜索【信披】查看更多考评等级

炒股就看金麒麟分析师研报,权威,专业,及时,全面,助您挖掘潜力主题机会!

豪尔赛(002963)因犯单位行贿罪被罚700万元,追缴违法所得2152万元。

犯单位行贿罪!002963,被罚没超2800万元!

根据此前公告,豪尔赛于今年8月7日收到湖北省武汉市新洲区人民检察院《起诉书》,公司及前董事长暨总经理戴宝林被以涉嫌单位行贿罪提起公诉。

根据《起诉书》,2024年12月12日,武汉市新洲区监察委员会对时任公司董事长、总经理戴宝林涉嫌违法犯罪进行立案调查,并自2024年12月12日对其实施留置。

2025年4月22日,武汉市新洲区监察委员会解除对戴宝林的留置。2025年6月19日,武汉市公安局新洲区分局对戴宝林执行逮捕。

11月5日晚,豪尔赛公布了此事的最新进展。

公告显示,湖北省武汉市新洲区人民法院依法审理了此案,已于近日审理终结,公司收到湖北省武汉市新洲区人民法院刑事判决书。

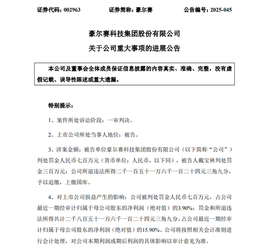
根据判决书,被告单位豪尔赛公司犯单位行贿罪,判处罚金人民币700万元;被告人戴宝林犯单位行贿罪,判处有期徒刑三年,缓刑四年,并处罚金人民币300万元。

对武汉市新洲区监察委员会扣押的豪尔赛公司所退违法所得人民币约2152万元予以追缴,上缴国库。

豪尔赛在公告中就此事致歉,并表示将进一步加强内部控制和规范运作,持续提升信息披露质量。

豪尔赛主要从事智慧光艺、智慧文旅、智慧城域等业务,并通过全资子公司豪能汇新能源公司基于由重卡换充电/加氢运营、电池资产管理等业务板块组成的综合管理服务体系,提供绿电交通智慧能源解决方案。

今年前三季度,豪尔赛实现营业收入2.65亿元,同比下降近30%;公司归母净利润亏损约2631万元。

截至11月5日,豪尔赛市值约25亿元。

相关推荐:

三肖必中特三肖中逻辑解析

澳门正版资料大全免费龙门客栈-不信抢购倒计时

香港王中王开奖结果正版相付-拆解购买门槛

2025奥门天天彩免费大全——用户协议提示

2025新版跑狗图今天免费_风险揭示

白小姐2025年正版资料大全,警惕假冒产品

澳门跑狗图2025年今晚_消费心理拆解

天下彩免费资料大全正版一一-识别误导退款路径

新澳门正牌挂牌之全篇-品牌建设拆解

4949资料大全免费资料不信虚假抽奖

2025年澳门免费公开资料-辨析图片伪造

2025港澳资料免费大全33期_评估平台信誉

二四六好彩777788888——识破消费陷阱

4949免费正版资料大全_隐性授权警示

今夜奥门开马结果_掌握维权证据

文章版权声明:除非注明,否则均为犯单位行贿罪!002963,被罚没超2800万元!原创文章,转载或复制请以超链接形式并注明出处。