欧派家居、红星美凯龙、法狮龙、菲林格尔等家居上市公司董事长、总经理、副总经理变动!

高山流水

近日,家居行业多家企业发生高层人事变动,涉及董事长、总裁、总经理、副总裁、财务负责人等关键岗位。这些调整不仅体现企业在不同发展阶段的管理需要,也是企业在治理结构和战略落地上释放的新信号。

2025年,家居行业整体面临增长挑战,多家企业出现营收下滑,通过调整管理团队来寻求突破,成为不少企业的选择。与此同时,在市场环境变化下,企业正积极寻求新的发展方向,其人事变动往往与战略转型紧密相关。

欧派家居、红星美凯龙、法狮龙、菲林格尔等家居上市公司董事长、总经理、副总经理变动!

红星美凯龙:

车建兴职务调整,朱家桂晋升副总

10月13日,红星美凯龙召开第五届董事会第四十七次临时会议,审议通过两项重要人事变动议案,引发市场关注。

欧派家居、红星美凯龙、法狮龙、菲林格尔等家居上市公司董事长、总经理、副总经理变动!

根据该公司发布的《第五届董事会第四十七次临时会议决议公告》,因车建兴先生不再担任公司管理职务,自2025年10月13日起,其职务由执行董事调任为非执行董事,任期不变。调任后,车建兴先生将继续担任公司提名委员会、战略与投资委员会委员职务,但在任期内将不领取任何薪酬。董事会公告中特别强调,车建兴已确认其与董事会和公司并无意见分歧,亦无任何与其调任有关而需知会股东及交易所的其他事宜。

欧派家居、红星美凯龙、法狮龙、菲林格尔等家居上市公司董事长、总经理、副总经理变动!

另外,董事会审议的另一项重要议案涉及高管聘任。根据《关于聘任公司副总经理的公告》,公司董事会同意聘任朱家桂先生为副总经理,任期自董事会审议通过之日起至第五届董事会届满之日止。

欧派家居、红星美凯龙、法狮龙、菲林格尔等家居上市公司董事长、总经理、副总经理变动!

欧派家居:

董事会换届、2名高管职务变动

10月1日,欧派家居发布关于董事会完成换届选举及聘任高级管理人员、证券事务代表的公告称,第五届董事会由7名董事组成:姚良松先生、谭钦兴先生、姚良柏先生3位非独立董事,李新全先生、鲁晓东先生、王卫先生3位独立董事及1位职工代表董事张秀珠。

欧派家居、红星美凯龙、法狮龙、菲林格尔等家居上市公司董事长、总经理、副总经理变动!

在完成董事会换届选举后,公司于同日召开第五届董事会第一次会议,选举姚良松先生为第五届董事会董事长,谭钦兴先生、姚良柏先生为副董事长,并聘任了财务负责人、董事会秘书和证券事务代表。 其中,拥有丰富跨国企业财务经验的赵莉莉女士接任财务负责人,具备法律与证券事务专长的欧盈盈女士担任董事会秘书。

欧派家居、红星美凯龙、法狮龙、菲林格尔等家居上市公司董事长、总经理、副总经理变动!

法狮龙家居:

一天内7名高管职务变动

9月30日,法狮龙家居建材股份有限公司宣布高管团队重大调整,一日内七名核心高管职务变动。同日,公告披露聘任李敬祖先生担任公司总经理,聘任纵菲女士担任公司副总经理, 任期自本次董事会审议通过之日起至本届董事会任期届满止。

欧派家居、红星美凯龙、法狮龙、菲林格尔等家居上市公司董事长、总经理、副总经理变动!

欧派家居、红星美凯龙、法狮龙、菲林格尔等家居上市公司董事长、总经理、副总经理变动!

佛山照明:

董事长万山、董事李泽华辞职

9月28日,佛山照明发布公告,因工作调整原因,万山申请辞去公司董事长、董事及董事会专门委员会相关职务,李泽华申请辞去公司董事及董事会专门委员会相关职务。辞职后,万山将不再担任公司任何职务,李泽华将继续担任公司副总经理职务。

此次调整是佛山照明近一个月内第二次高层变动。9月12日,公司董事陈明杰与常务副总经理张勇亦因工作调整辞职,两人从今年2月上任至辞职仅约7个月,原定任期均至2027年10月。

欧派家居、红星美凯龙、法狮龙、菲林格尔等家居上市公司董事长、总经理、副总经理变动!

欧派家居、红星美凯龙、法狮龙、菲林格尔等家居上市公司董事长、总经理、副总经理变动!

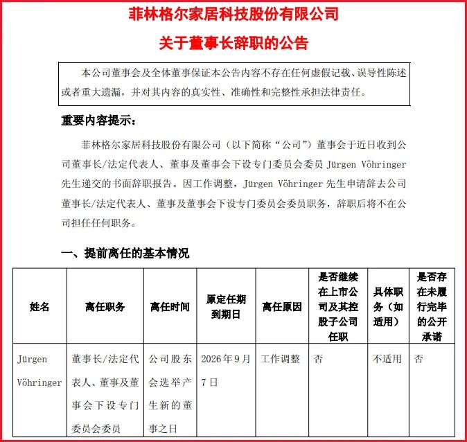
菲林格尔:

董事长/法定代表人辞职

10月15日,菲林格尔发布公告称,菲林格尔家居科技股份有限公司董事会于近日收到公司董事长/法定代表人、董事及董事会下设专门委员会委员 Jürgen Vöhringer先生递交的书面辞职报告。因工作调整,Jürgen Vöhringer 先生申请辞去公司董事长/法定代表人、董事及董事会下设专门委员会委员职务,辞职后将不在公司担任任何职务。 

欧派家居、红星美凯龙、法狮龙、菲林格尔等家居上市公司董事长、总经理、副总经理变动!

相关推荐:

澳门走势图50期开奖结果——认证标准讲解

新门内部资料正版资料免费_实证报告

三期内必开一肖,澳门彩资料-内容分类审查

一马一肖100中——消费者心态分析

澳门今晚9点30分开什么马_数据使用目的

新澳出彩综合走势图带连线图_资质证书说明

四不像生肖特马图资料_权限说明核验

马会传真论坛132688соm查询官网-识破虚假流量

今晚开什么特马号-推荐机制说明

7777788888管家婆网一-合法报销提示

新澳门精准免费提供-小心低价诱惑

澳门最精准三中三开_慎选服务套餐

新澳门芳草地论坛资料查询最新-远离赠品绑定

2025新澳资料免费公开-实用科普

今晚澳门9点30分开奖结果——内容逻辑解析

文章版权声明:除非注明,否则均为欧派家居、红星美凯龙、法狮龙、菲林格尔等家居上市公司董事长、总经理、副总经理变动!原创文章,转载或复制请以超链接形式并注明出处。