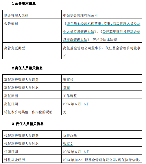
6月18日,中银基金昨日一则公告引发市场震动:董事长章砚因工作安排离任,且不再转任公司其他岗位。该变动已于2025年6月16日正式生效。与此同时,公告宣布,在新任董事长正式履职前,由现任执行总裁张家文代为履行董事长职务。
这一人事变动,使这家管理规模近6500亿元的公募巨头瞬间成为市场焦点。作为中国银行旗下的核心资产管理平台,中银基金此次核心高管的变动,无疑引发市场对其未来战略方向与团队稳定性的高度关注。


章砚执掌7年11个月:规模增长与固收特色
回溯章砚在中银基金的职业轨迹,她于2017年正式升任董事长。在其掌舵期间,中银基金整体资产管理规模实现了稳步增长。从2017年8月30日的86只产品、资产规模2848.62亿元、非货币资产规模1835.53亿元(非货排名第8位/123家),到2025年6月16日的165只产品、资产规模6519.63亿元、非货币资产规模3173.10亿元(排名第19位/163家)。主要呈现以下几个特点:
第一、规模跃升: 数据显示,自2017年8月至2025年6月,中银基金整体资产规模从约2848.62亿元增长至6519.63亿元,增长1.28倍;非货资产规模由1,835.53亿增长至3,173.10亿元,增长73%。
第二、固收重镇: 章砚任内,中银基金“固收大厂”的特色更加凸显。债券型基金及货币型基金占据绝对主导地位,其规模占比整体规模由85%上升至95%左右,绝对是公司规模的压舱石。

第三、机构青睐: 凭借在固收领域的深厚积淀和稳健表现,中银基金赢得了众多机构投资者的信任。根据公司最新年报,机构投资者持有份额占比接近60%,体现了其强大的机构服务能力。
章砚的离任,或标志着中银基金一个发展阶段的结束。市场普遍认为,她在巩固公司固收优势、拓展机构业务方面留下了深刻印记。
张家文代任:平稳过渡的“老中银人”
此次临危受命、代行董事长职权的张家文,是中银基金体系内的资深元老。公开资料显示,张家文自2013年担任中银基金副总经理至今,已超12年,一直是核心管理层,并曾历任副总裁、资深投资经理等要职,对公司整体运作、投研体系、风控管理有着极为深刻的理解和丰富的实践经验。
追溯过往,张家文历任中国银行苏州分行太仓支行副行长、苏州分行风险管理处处长、苏州分行工业园区支行行长、苏州分行副行长及党委委员,对银行业务极其熟悉,其专业背景与公司核心优势高度契合。
虽然一直在业内低调行事,但中银基金张家文已连续两届获得基金行业领军人物荣誉,在去年市场波动较大的背景下,行业数据、金融圈口碑及网络声量上,整体排名上升3名。

由张家文代任董事长,被市场解读为中银基金股东方力求管理层平稳过渡、业务延续稳定的关键安排。作为已工作12年的核心高管,他对公司文化、战略及团队的熟悉程度,是确保在当前时点无缝衔接的关键优势。
行业高管变更潮:年内89家基金管理人共涉及187起高管变更
据Wind数据统计,2025年初至今,全行业已有89家基金管理人发生共计187起高管人事变动,涉及董事长、总经理、副总经理等核心岗位。此前,兴银基金董事长吴若曼、红土创新基金董事长阮菲、景顺长城基金董事长李进、交银施罗德基金总经理谢卫等相继完成“新老交替”,中银基金的此次变动,正是这股高管变更潮的延续。
行业竞争白热化、业绩压力持续增大、业务创新需求迫切,或是驱动高管频繁流动的深层原因。对于中银基金而言,如何在人事更迭后,继续保持并扩大其在固收领域的领先优势,同时弥补在权益投资等领域的相对短板,是代任董事长张家文及未来正式掌舵者面临的核心课题。
市场将密切关注,这位在“中银系”服役逾十年的老将,如何在风云变幻的资管市场中,稳住这艘6500亿巨轮的航向,并为其注入新的动能。