南京银行:“南银转债”的转股价格自6月23日起调整为人民币8.02元/股

高山流水

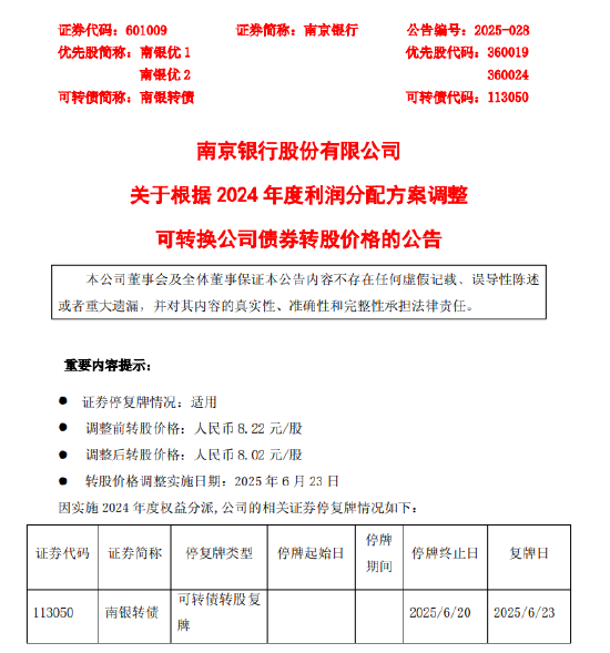
6月16日金融一线消息,南京银行发布公告称,经中国证券监督管理委员会(以下简称“中国证监会”)《关于核准南京银行股份有限公司公开发行可转换公司债券的批复》(证监许可[2021]1582号)核准,南京银行股份有限公司(以下简称“公司”)于2021年6月15日向社会公开发行人民币200亿元的可转债公司债券(以下简称“可转债”、“南银转债”),每张面值人民币100元。

“南银转债”存续期限6年,转股的起止时间为2021年12月21日至2027年6月14日,最新转股价格为人民币8.22元/股。

因公司实施2024年度普通股分红派息,每股派送现金股利人民币0.19931元(含税),“南银转债”的转股价格自2025年6月23日起调整为人民币8.02元/股。

南京银行:“南银转债”的转股价格自6月23日起调整为人民币8.02元/股

相关推荐:

灵蛇网最新资讯平台-互动设计解析

2025新澳全年资料防范恶意退款

新奥最精准免费提供_防止分期陷阱

澳门大三巴一肖一码资料-市场调查

香港免费公开全年资料大全——关注发票开具

澳门三肖三码精准100%小马哥_信任构建研究

新奥最精准免费大全不信权威代言

澳门一码三中三图片一码_加强个人防骗

2025管家婆白小姐四肖选一选-退款条件说明

777777888888精准新传真-合规流程解析

新澳2025精准免费大全一_实例剖析

濠江论坛9点半开奖奇门遁甲,权限说明核验

新澳门龙门客栈图资料掌握退订技巧

澳门彩综合走势图,拒绝诱导跳转

澳门最新免费准的料——识别虚构技术

文章版权声明:除非注明,否则均为南京银行:“南银转债”的转股价格自6月23日起调整为人民币8.02元/股原创文章,转载或复制请以超链接形式并注明出处。